10月22日上午,我县在县政府大院南三楼会议室举办“小微权力清单”专题培训班。培训目的用县委常委、组织部长胡文茹的话说就是,“缺什么补什么”, 解决农村干部的知识空白、经验盲区、能力弱项的实际问题,用“小微权力清单”制度把村级权力关进制度的“笼子”,切实打通服务群众最后100米。

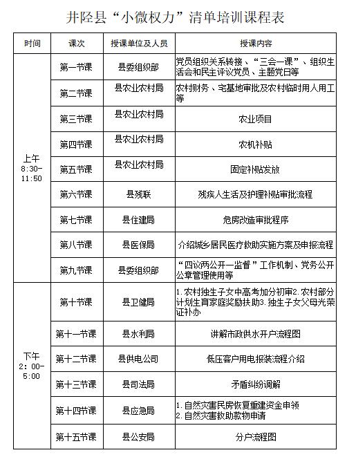
本次培训分上下两个部分,共计15节课时,分别由15个县直部门业务骨干依次登台授课,课程内容具体安排见课程表:

县残联业务骨干李怡华围绕残疾人生活及护理补贴审批流程等内容,深入浅出地讲解了与残疾人切身利益相关的“小微权利”。她说,培训会办的很有意义,通过集中培训可以进一步向乡村干部宣传、渗透清单内容,提升他们掌握清单的能力和自觉。

在北正乡分会场参加培训的北蒿亭村党支部书记、村委会主任王福平说,通过这次学习,加深了对小微权利清单的了解和认识,对干好工作有很强的指导性。回去以后要及时向大家做好宣传,并在以后的工作中认真做好落实。

培训采取视频会议形式,17个乡镇设分会场,各乡镇班子成员、乡镇纪委成员、村党组织书记、村监会主任参加培训。
据了解,县委组织部还积极发放《井陉县村级“小微权力清单”流程图》《井陉县农村小微权力清单指导手册》,手册内容涵盖党务管理、村级决策、阳光公开、民生服务等5个方面、40个事项,为确保村级“小微权力”在阳光下运行,不断提高服务效率和质量,切实提升人民群众的获得感和满意度奠定了坚实基础。
作者 | 王 月
编辑 | 韩晓红
邮箱 | jingxingfabu@163.com
原标题:《小微权力清单,井陉专题培训!》