好消息!
南昌养狗的朋友们注意啦!
我市在重点管理范围内设立了
51个犬只狂犬病疫苗免疫接种点
赶紧带你家狗狗来免费注射狂犬疫苗!
致全市养犬居民朋友的一封信
狂犬病是由狂犬病毒引起的一种人畜共患疾病,咬伤是狂犬病病毒传播的最重要的途径。98%的动物或者人的狂犬病都是通过被患病动物咬伤引起。定期为犬只注射狂犬疫苗是有效防止狂犬病传播的重要手段。根据《南昌市养犬管理条例》有关规定,为了落实本市重点管理区内犬只狂犬病强制免疫(下称“免疫”)工作,推进城市文明养犬,保障公众健康和卫生安全,现温馨提示如下:
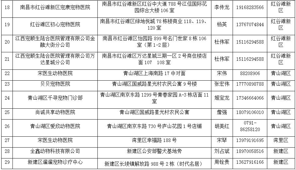
1、我市重点管理区内犬只可免费注射狂犬疫苗,疫苗为进口的兽用狂犬疫苗(英特威、梅里亚),犬主可自行选择。按照合理布局、方便群众的原则,我市在重点管理范围内设立了51个犬只狂犬病疫苗免疫接种点(含一站式服务窗口),各免疫注射点详细情况如下表。
2、犬主应当定期携带犬只到免疫点接种狂犬疫苗,并领取《南昌市犬只狂犬病免疫证》(下称“免疫证”)。
3、 犬主可将犬只送免疫注射点实施犬只绝育术或绝育鉴定,以取得相关证明。
4、初生幼犬三月龄时进行狂犬疫初次免疫,十二月龄进行第二次免疫,以后每年免疫一次。
5、免疫证有效期为一年,免疫证到期前三十日内,犬主应当送犬只再次进行免疫并换领免疫证。
附:南昌市犬只狂犬病免费注射点一览表





来源:南昌三农发布

南昌发布
微信公众号:nc_fabu
原标题:《南昌51个接种点公布!可免费注射狂犬疫苗!》