十问房地产税:能不能降房价?刚需会不会免征?谁会率先试点…… 原创 凯风 国民经略 收录于话题#楼市指南 147 个内容 #房地产税 2 个内容
文|凯风
房地产税,终于要来了。
01
房产税VS房地产税
房地产税,是房产税的升级版。
房产税早已有之。早在1986年,我国就已开征房产税,但征收对象只是经营性房屋,自住住宅一直都在免征之列。
这一次提出的“房地产税”,则囊括房产税、土地增值税、城市土地使用税、印花税、契税等诸多税种。
房地产税立法和改革,涉及这些税种的调整。长期以来,我国房地产税相关税收“重增量,轻存量”、“重交易,轻保有”,这一局面势必要改变。
其一,从房产税到房地产税,意味着房产税大扩容。房产税的征收对象,将会从“经营性房屋”扩展到所有房产,无论新房还是二手房,无论存量住房还是新购住房,都会纳入其中。
其二,房地产税改革,在房产税扩容的同时,其他开发、交易环节的税费有望合并、修改,这些环节的税负可能会降低。
02
上海重庆版房产税
有何不同?
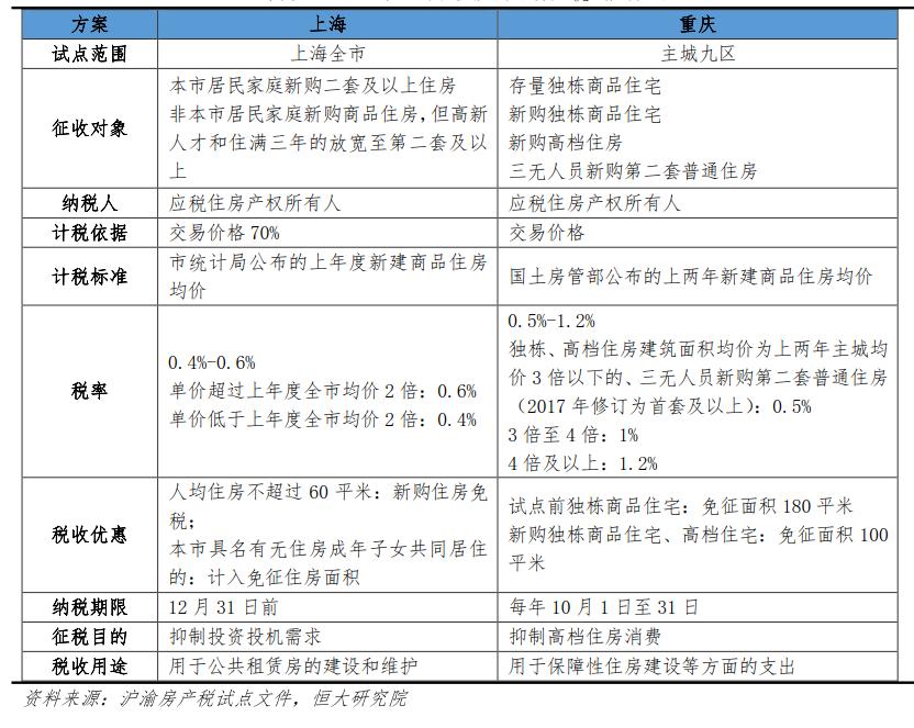
早在2011年,上海、重庆就率先试点房产税,但这一试点无疾而终。
主要原因在于,上海重庆版房产税,覆盖范围太窄,税率极低,影响极小,既无助于补充地方财政,也不足以遏制房价上涨势头。

比如上海,只针对新购买的二套及以上住房征收,过去买房的存量房源不征收,第一套房也不征收,人均60平方以下的也免征;税率仅为0.6%,且可按70%价格征收。
而在重庆,只对高档住房和别墅征收,普通住房几乎不征收,覆盖人群相对有限。

◆2011版上海、重庆房产税试点
而在国际上,房地产税率一般在1-3%,面向所有居民和所有房产征收,虽然不乏退税和免征面积,但不会如此宽松。

所以,未来的房地产税试点,将与上海重庆有着实质性的区别。
03
房地产税如何收?
房地产税,大概率会按照评估价进行征收。
在国际上,房地产税征收,既有按照房价征收的,也有按照租金征收的。根据财政部等部门透露出的信息,我国将会按照房产评估值进行征收。
所谓评估价,即房产总价。1000万的房子,如果按照1%的税率进行征收,每年房产税就是10万,10年就是100万。
评估价如何确定,目前还无明确说法。但二手房指导价,未来有望成为重要参考。
04
会不会误伤刚需?
可以确定的是,房地产税不会对刚需、投资和炒房群体一刀切。
此前,财政部有关负责人曾表示:
在所有国家相关制度安排里,都有一些税收优惠,可以有一些扣除标准,或对一些困难家庭、低收入家庭、特殊困难群体给予一定的税收减免等。
根据业内共识,房地产税可能会首套免征或设置一定的免征面积。
如果首套全部免征,可能存在不公平问题。40平方的首套住宅与400平方米的首套别墅如果一并在免征之列,那么房地产税的作用就会大打折扣。
相比而言,设置免征面积更具可操作性。但免征面积不宜过高也不宜过低,过高则覆盖范围有限,过低则失去了兼顾刚需的考虑。
这方面,可以城镇人均住房面积为基准。
2019年,城镇居民人均住房建筑面积达到39.8平方米。3口之家接近120平方米,基本可以覆盖所有刚需家庭。
当然,具体如何操作,还要视最后的政策而定。
05
房地产税
会不会一刀切?
大概率不会全国一刀切。
官方多次明确房地产税改革的“12字方针”:
立法先行,充分授权,分步推进。
由于不同地区经济发展水平悬殊、房价与居民收入水平存在差异,北上深房价都在6万以上,而鹤岗均价只有2000元不到,显然不会同时征收,也不应该按照同样的税率征收。
根据国际惯例,房地产税在不同地区是存在明显差异的。
发达地区对高税率的承受力较强,而高税率带来的高税收也有助于当地提升基建和公共服务水平,从而形成正向循环。
同理,经济不发达地区可通过低税率吸引人口流入,同时也要防止因为税率过高导致住房需求萎缩,带来不可控风险。
这方面可参考契税。
目前,全国契税基准税率为3-5%,但几乎没有城市按这一标准执行。有城市减按1%执行,有城市按2%执行,而楼市调控相对较严的长沙对二套房则是按照4%执行。
所以,给予相对弹性的征收空间,让地方自己做出选择,可能更加务实。
06
为何要推出房地产税?
房地产税之所以被提上日程,有三大背景:建立现代财税体制、取代土地财政、推进共同富裕。
建立现代财税体制比较理解,更关键的是取代土地财政和推进共同富裕。
其一,房地产税是地方税,大概率全部归地方政府所有,这将为取代土地财政提供可能。
自分税制改革以来,央地财权与事权不匹配就一直备受关注,土地财政的诞生与此不无关系。
2020年,全国卖地收入高达8.4万亿元,创下历史新高。据统计,2020年,全国有21个城市卖地收入超过1000亿元,上海、杭州等5城超过2000亿元。

然而,土地资源是有限的,部分一二线城市已经开始遭遇土地资源枯竭的尴尬,这就凸显了房地产税的重要性。
其二,推进共同富裕,房地产税更被赋予“调节高收入”的重任。
房地产税之所以能承担这一重任,原因在于居民家庭财富7成都是房产,而不同家庭拥有的房产数量有着明显差别。
这从央行课题组发布的《2019年中国城镇居民家庭资产负债情况调查》可见一斑。
根据调查报告,总资产最高20%家庭的总资产占比为63.0%,其中最高10%家庭的总资产占比为47.5%,而最低20%家庭所拥有的资产仅占全部样本家庭资产的2.6%。

而在家庭资产中,7成都是房产,有一套住房的家庭占比为58.4%,有两套住房的占比为31.0%,有三套及以上住房的占比为10.5%,户均拥有住房1.5套。
所以,向多套房持有者开征房地产税,是推进共同富裕不可或缺的一环。
07
推进房地产税
难点是什么?
难点有两个,一个是技术层面的,另一个是利益层面的。
就技术层面而言,全国住房信息联网、不动产统一登记、70年土地使用权等问题是制约房地产税的主要因素。
目前,住房信息已经实现全国联网,而不动产统一登记早已覆盖全国。
至于70年产权问题,《民法典》也已明确“住宅建设用地使用权期间届满的,自动续期”,且大概率是免费续期。

这意味着,束缚房地产税征收的技术问题基本不复存在。
就利益层面而言,这个问题相对复杂。
正如上文所言,我国居民家庭财富中,7成都是房子,有两套住房的占比为31.0%,有三套及以上住房的占比为10.5%,这些人将会成为房地产税的主要征收对象。

此外,在土地财政依赖、房地产拉动经济依赖等现实背景下,一些城市未必愿意放弃现有的利益格局,而另一些城市则担心房地产税会对楼市带来明显震动,一旦房价出现下行预期,房地产税的征收未必能如愿,遑论弥补土地财政。
所以,消除技术障碍之外,更需要解决的是利益障碍。
08
哪些城市可能
成为房地产税试点?
房地产税试点先行。
这方面,作为先行示范区的深圳、共同富裕示范区的浙江、自由贸易港的海南呼声最高。
三地本身房价高企,房价收入比位居全国前列,加上被赋予了“示范区”等政策红利,理所当然要做出表率。

此外,房价较高或涨幅较大的一二线城市,同样不乏成为试点的可能。比如北上广,再比如成都南京厦门等地。
至于三四线城市,大概率要等到房地产税立法通过之后才会统一推广。
09
房地产税立法
预计何时落地
房地产税立法应该在“十四五”时期完成,大概率会在2025年之前推出。
房地产税试点工作,能快则快,快则年底,慢则2022年。
因为立法则要符合“税收法定”原则,需要广泛征求社会意见并最终形成立法草案,直到获人大审议通过之后才会全国推广。
而试点属于行政决策,重在积累经验,所以不会拖延太久。
10
房地产税推出后
房价会跌吗
房地产税,对房价必然带来显见而巨大的影响。
从短期来看,虽说房地产税并非为降房价而来,楼市调控的政策目标也一直以“稳房价”为主,但房地产税的出台,将会扭转市场对于“房价永远涨”的预期。
这会带来明显的心理利空效应,同时提高拥有多套房的投机者的持有成本,让市场供求关系恢复正常。
此外,由于租金回报率较低,许多人宁愿空着房子也不面向市场出租。
一旦房地产税落地,空置成本必然高企,这会倒逼空置房流向市场,不乏稳定房租的作用。

从中长期来看,房价受到多重因素影响,房地产税只是其中一个因子。相比而言,货币金融、土地供给、人口和经济基本面,对房价的影响更大。

但是有一点必须要明白:房产税一旦开征,则向社会传递了再强不过的调控信号,这是典型的“预期管理”,影响不容低估。
面向未来,房地产早已迈过了黄金时代,向普通行业回归是大势所趋。
地产造富时代也将成为过去。
不管房地产税何时落地,房价必然面临持续分化,只有经济、人口基本面强劲的核心城市还有大涨的可能。
原标题:《十问房地产税:能不能降房价?刚需会不会免征?谁会率先试点……》