10月18日,云南省图书馆发布关于实行每周一闭馆暨调整开放服务时间的公告。公告提到自2021年10月25日起,省图书馆实行每周一闭馆一天,线上公共文化服务暨数字阅读不关停;“24小时书香驿站”仍为每天24小时开放。
详情如下
↓↓↓

尊敬的读者朋友:
近年来,为了满足广大读者不断增长的美好精神文化生活需求,云南省图书馆不断拓展服务,构建自动化管理服务运行系统,一大批数字阅读、智慧服务等技术装备投入使用。由于本馆全年365天对外开放不休息,图书馆自动化管理服务系统、网络中心机房、消防安保系统等设施设备连续不间断使用运行,造成设备机器长时间超负荷工作、没有时间进行检修维护保养、故障频发,存在较大安全隐患。
为了保障读者服务工作正常有序运转,确保国有设施设备及管理运行系统安全,按照《中华人民共和国公共文化服务保障法》《中华人民共和国公共图书馆法》,参照国家图书馆和绝大部分省级公共图书馆每周一闭馆一天的通行做法,经向云南省文化和旅游厅报备,云南省图书馆自2021年10月25日起,实行每周一闭馆一天(线上公共文化服务暨数字阅读不关停;“24小时书香驿站”仍为每天24小时开放)。
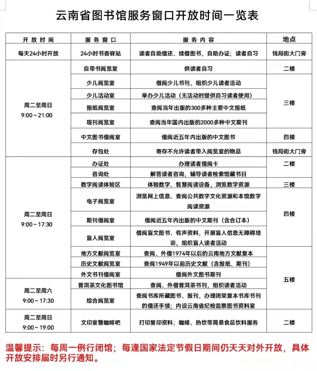
同时,根据国家文化和旅游部关于“公共文化服务场所错时开放”的部署要求,为了便于广大读者利用放学或下班休息时间更好地到图书馆阅读学习、获取服务,本馆中文图书借阅室、自习室、现刊阅览室、报纸阅览室、少儿阅览室、少儿活动室的开放服务时间调整为每周二至周日早9:00至晚21:00,其他阅览室开放时间详见《云南省图书馆服务窗口开放时间一览表》。
此外,每逢国家法定节假日期间仍天天开放,具体开放安排届时另行通知。若节假日恰逢周一,则当天不闭馆。
特此公告
云南省图书馆
2021年10月15日

来源:云南省图书馆
原标题:《别跑空了!10月25日起,云南省图书馆每周一闭馆》