10月17日,一则消息在各个网络渠道上流传——“深圳拟推行缩短学制等改革,深圳学生未来9年就将读完高中”。记者从深圳市教育局获悉,此传闻并无官方依据。

网传内容
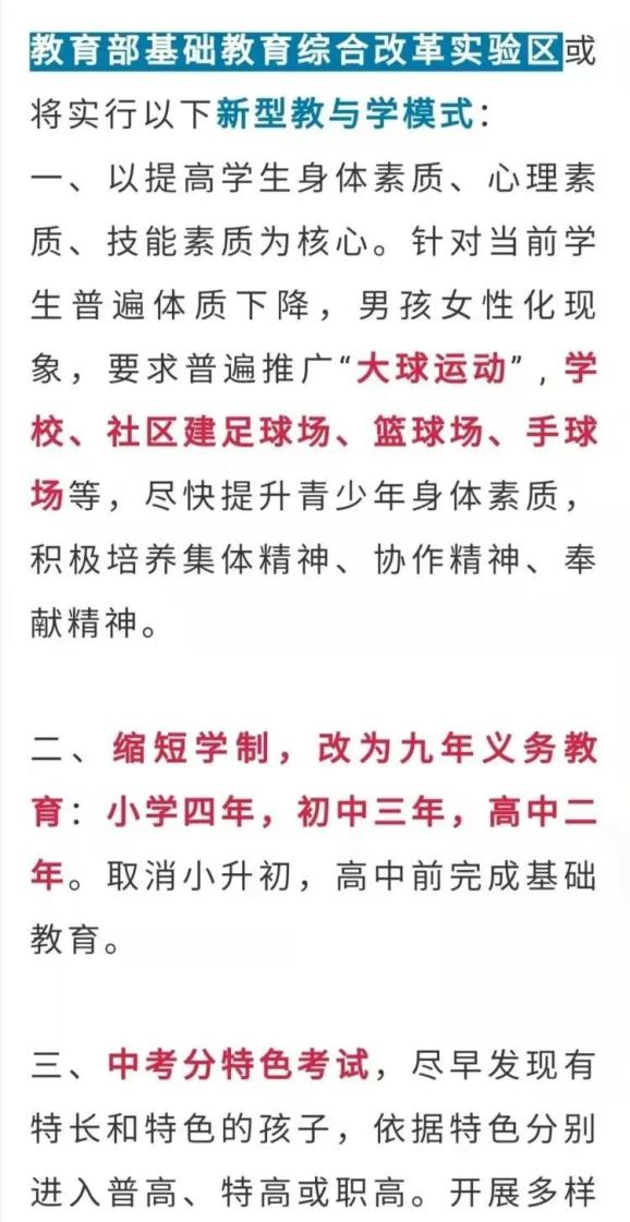
网上传出这则消息的“依据”是教育部近日印发通知,将会在全国设立12个教育部基础教育综合改革实验区,而深圳上榜了。此前,深圳市获教育部批复成为“基于教学改革、融合信息技术的新型教与学模式”国家级实验区,深圳市教育局也公布了“基于教学改革、融合信息技术的新型教与学模式”100所实验校名单。这些消息都向外界传递了一个信号——深圳将继续深化教育改革。
而几乎与此同时,近期,新任教育部长怀进鹏的教育改革新主张也被“爆炒”,其中他谈到了“缩短学制”的想法,有一种说法是改为九年义务教育:小学四年,初中三年,高中二年。
10月17日,不少自媒体将这些信息综合起来进行了“解读”,从而得出了“深圳将缩短学制”的“结论”。同时,还有“中考分特色考试”“普及高中,高中分特高、普高、职高”“将目前技校全部下放为职高”“大学改革,三分之一以上大学改为工科或高级蓝领大学,专业培养高级技术工人,为工业4.0打基础”等说法。
记者获悉,这些网传说法均尚无官方依据,教育部及深圳市教育局的官网官微等官方信息发布渠道均未见相关改革方案。深圳市教育局提示:类似信息应以各级教育行政部门官方网站及公众号发布为准,对非官方渠道的信息请勿轻易采信。
商报君精选
等你来pick→
原标题:《深圳要缩短学制9年读完高中?尚无官方依据!》