倒计时!不要低估房地产税 原创 凯风 国民经略 收录于话题#楼市指南 147 个内容 #房地产税 1 个内容
文|凯风
利剑出鞘。
日前,《求是》杂志刊发高层重磅文章《扎实推动共同富裕》,在“加强对高收入的规范和调节”一章中,提出“要积极稳妥推进房地产税立法和改革,做好试点工作”。
这意味着,倡议许久的房地产税,即将到了落地阶段。
过去几年来,推进房地产税立法的说法时常出现,但这一次有着实质性不同。
其一,房地产税立法不仅要“积极稳妥推进”,而且首提“做好试点工作”。
由于税收法定原则,房地产税必须经过人大立法程序, 不会立刻上马。但房地产税,完全可以试点先行,一些楼市高热不退的一二线城市可能首当其冲。
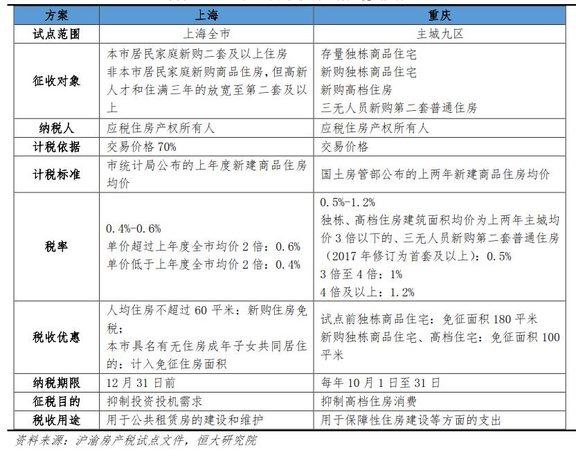
有人说,10年前,上海重庆就已率先试点房产税,这一次为何又要重新试点?
原因并不复杂,一方面,上海重庆版的房产税只涉及房产本身,而这一次的房地产税改革涉及房地产的方方面面,既有房产持有税,也有与土地相关的税收,是系统而全面的改革。
另一方面,上海重庆版房产税,覆盖范围太窄,税率极低,影响极小,既无助于补充地方财政,也不足以遏制房价上涨势头。
比如上海,只针对新购买的二套及以上住房征收,过去买房的存量房源不征收,第一套房也不征收,人均60平方以下的也免征;税率仅为0.6%,且可按70%价格征收。而在重庆,只对高档住房和别墅征收,普通住房也不征收。

◆2011版上海、重庆房产税试点
而在国际上,房地产税率最高可达3%,除了对刚需有必要免征面积之外,无论是新房还是二手房,无论是首套还是二套,无论是住宅、公寓还是高档别墅,全部都在征收之列。

每年即便只有1%的税率,1000万的房子每年10万的房产税,10年就是100万。
要知道,房产税是持有税,不是一次性缴纳了事,而是逐年征收,这正是其威力所在。
所以,这一轮房地产税试点,大概率会与国际接轨,不再是蜻蜓点水。真正的房地产税,必然是覆盖广泛且威力巨大。
其二,房地产税,首次被置于“共同富裕”的时代主题之下,且放在“加强对高收入的规范和调节”一章中,无论是定位还是重要性都有着明显不同。
以往提及房地产税时,多是放在 “建立现代税收制度”。房地产税立法,与个税、消费税、资源税等共同作为税收法定的改革方向,更多是技术层面的调整。

长期以来,房地产税被寄托着取代土地财政的期待。房地产税是100%的地方税,税收全部归地方政府所有,当许多城市卖地收入开始枯竭之时,房地产税的必要性就体现出来。
然而,站在共同富裕的时代旗帜之下,房地产税就不只是税收法定或取代土地财政那么简单,它还被赋予调节收入差距、推进共同富裕的重任。
其三,哪些城市最有可能成为房地产税试点?
目前官方并未公布试点标准及入选城市,但基于各界讨论,这些城市最有可能首当其冲。
一是房价涨幅过高的城市。中国楼市已经呈现区域分化之势,一些南方城市房价持续暴涨,以深圳、广州、杭州、成都、东莞为代表的一二线城市,房价相比10年前翻了3-5倍,这些城市有可能首当其冲。
二是土地资源相对不足的城市。房地产税也是纯地方税,不与中央分成,这对地方政府来说,意味着多出一笔稳定的税源。当土地财政面临枯竭,房地产税上马的动力就会前所未有之高。
三是具有全国示范效应的城市。房地产税,作为楼市调控最重要的武器,不会轻易出手,一旦出鞘必然光芒逼人,所以试点城市应当是有全国示范效应的城市。
这些城市在全国具有广泛知名度和影响力,房产税落地能够产生足够大的威慑效应和示范价值。
这方面,作为先行示范区的深圳、自由贸易港的海南、共同富裕示范区的浙江可谓首当其冲。
此外,房价最高的上海、北京,涨幅位居前列的广州、厦门,以及网红城市代表成都等,也不无推广的可能。
其四,房地产税能不能降房价?
如果房地产税是为了替代土地财政而来,降房价确实不是政策目标。但如果房地产税指向的是共同富裕,那么房价必然首当其冲。
就短期来看,房地产税的出台,将会进一步强化“房住不炒”的预期,不仅具有强烈的心理利空效应,还会对炒房者和拥有多套房的公职人员产生威慑效应,抛盘会比较突出,对房价显然会构成利空。
就中长期而言,房地产税只是影响房价的一个因素,而房地产还受制于货币金融、土地供给、人口流入、经济增长等因素,房产税并非唯一决定因子。
但是有一点必须要明白:房产税一旦开征,则向社会传递了再强不过的调控信号,这是典型的“预期管理”,影响仍旧不容忽视。
所以,无论如何,不要低估房地产税。
原标题:《倒计时!不要低估房地产税》