10月11日,第八届国家网络安全宣传周开幕之日,由中国网络空间安全协会主办的“护你行动 创新传播”全国网络安全典型传播案例征选活动在2021浙江省暨温州市网络安全宣传周启动仪式上揭晓结果。
启动仪式上,浙江省委网信办副主任马晓军、中国网络空间安全协会副理事长李建华、中国网络空间安全协会秘书长李欲晓、中国网副总编杨新华等嘉宾为获得“护你行动 创新传播”全国网络安全典型传播案例的部分代表颁发证书。
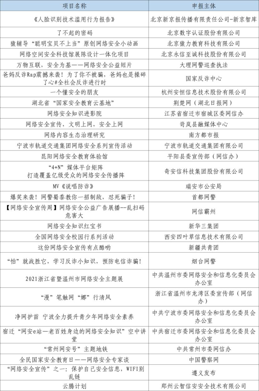
本次征集活动由中国网络空间安全协会发起,今年7月在武汉举行启动仪式,开启了一场面向全国、全域的征选。活动聚焦网络安全主题,旨在持续深入、广泛地宣介网络安全,不断提升社会公众的网络安全保护意识。本次活动征集到来自传统媒体、自媒体、商业平台、网络安全企业、高校等单位及个人报送的百余份案例。多位来自传媒、互联网等不同领域的评审专家以创新性、传播力、典型性为评价标准,从内容、形式等方面对每份案例进行深度品评,采取独立打分方式,客观、公正、多元地遴选出深入人心的网络安全优秀传播作品。经过两个多月的征集、评选工作,共评选出29项形式和内容创新、传播效果好的,涵盖观察调研、短视频、传播矩阵、知识课堂等多种形式的典型传播案例。
“护你行动 创新传播”全国网络安全典型传播
案例名单

本次浙江省网络安全宣传周同期举行“护我行动 创新传播”网络安全传播研讨会。中国网络空间安全协会秘书长李欲晓、温州市委网信办主任王丹出席并致辞。评选活动的评委专家与典型传播案例的创作者代表分享在网络安全传播工作的心得、经验。
与会评审专家认为,典型传播案例具有代表性,具有一定的示范意义与应用价值,可为全国的网络安全宣介工作提供支撑与参考。
征集活动明年计划继续举办。中国网络空间安全协会将继续深入学习贯彻习近平总书记对网络安全的重要讲话精神,在国家互联网信息办公室的指导下,进一步促进行业发展,持续推动我国的网络安全事业发展再上新台阶。
中国网络空间安全协会
原标题:《“护你行动 创新传播”全国网络安全典型传播案例在温州揭晓》