日前,海报新闻报道了深圳夏女士4150万购买豪宅自称被吃250万差价一事,引发广泛关注。10月13日,中原地产代理(深圳)有限公司(以下简称“深圳中原地产”)发布声明,称夏女士房产原业主为卖房同时也与深圳市深安房地产代理有限公司(以下简称“深安地产)签署了《房产销售策划服务合同》,深安地产收取其 250 万元服务费用。深安地产公司本身与中原无任何关系,也从未和中原有任何业务往来。
记者从深圳市房地产经纪协会了解到,深圳中原地产的声明与协会的调查结果吻合,目前,协会此前已对第三方公司深安地产依据现有自律规则做出自律处分。
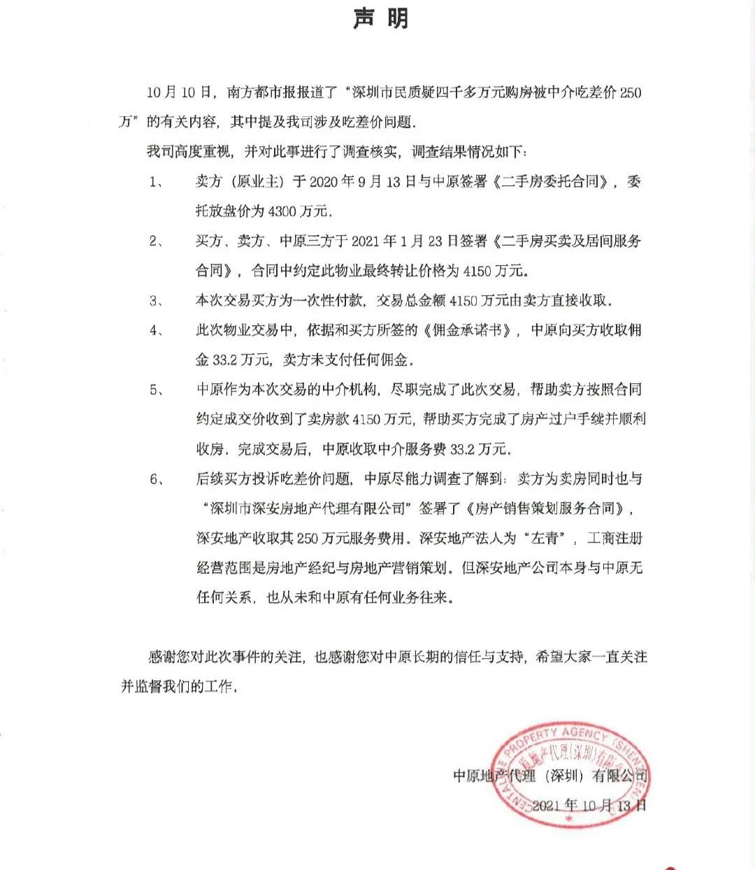
中原地产:
吃差价与公司无关 第三方公司收取

深圳中原地产在微博声明中称,卖方(原业主)于 2020 年 9 月 13 日与中原签署《二手房委托合同》,委托放盘价为 4300 万元。买方、卖方、中原三方于 2021 年 1 月 23 日签署《二手房买卖及居间服务合同》,合同中约定此物业最终转让价格为 4150 万元。
本次交易买方为一次性付款,交易总金额 4150 万元由卖方直接收取。此次物业交易中,依据和买方所签的《佣金承诺书》,中原向买方收取佣金 33.2 万元,卖方未支付任何佣金。
中原作为本次交易的中介机构,尽职完成了此次交易,帮助卖方按照合同约定成交价收到了卖房款 4150 万元,帮助买方完成了房产过户手续并顺利收房。完成交易后,中原收取中介服务费 33.2 万元。
对于夏女士投诉的吃差价问题,深圳中原地产调查了解到,卖方为卖房同时也与深安地产签署了《房产销售策划服务合同》,深安地产收取其 250 万元服务费用。但深安地产公司本身与中原无任何关系,也从未和中原有任何业务往来。
深安地产暂未回应此事
当事人仍有诸多质疑
企查查显示,深圳市深安房地产代理有限公司成立于2016年,法定代表人为左清,经营范围包括房地产经纪;房地产营销策划;房地产信息咨询;在合法取得使用权的土地上从事房地产开发经营;自有物业租赁;经济信息咨询(不含限制项目);物业管理(以上法律、行政法规、国务院决定禁止的项目除外,限制的项目须取得许可后方可经营)等。
记者13日下午多次联系深安地产,截至发稿时,未获回复。对于深圳中原地产的声明,夏女士在社交平台质疑,“请问中原地产在带我看房和整个交易过程中,是否清晰告知客户有另一家房地产经纪公司的存在?是否有在合同中告知客户有另一家公司必须收取这一笔费用?请问中原业主委托出售合同4300万是业主本人和你签署的吗”?目前,深圳中原地产尚未回应此事。
随后,记者试图联系夏女士房产前业主,未获回复。
行业协会:
对深安地产做出自律处分
250万元如何定性需法律层面判断

10月13日,深圳市房地产中介协会工作人员独家回应海报新闻,称协会此前已对此事做过处理,因深安地产与业主所签订策划代理协议,以及业主支付给深安地产的250万费用如何定性,都是近期新生现象,需要法律层面判断。因此协会此前已建议投诉人尽快通过法律手段维护权益。
同时,从专业角度来看,国外也不乏专门从事策划代理业务的中介业务模式,但必须遵守相应规范标准,保障交易各方合法正当利益。因此,协会在此前已对深安地产依据现有自律规则做出自律处分的基础上,也正在启动专项调研课题,征集司法,行政和行业内各方面意见,制定新的针对性自律措施。
记者查询房地产中介行业信用信息联合公示平台了解到,深安地产因违反“佣金透明化”要求,在保底代理销售过程中未明确佣金收费标准,触犯《深圳市房地产中介行业从业规范》中介机构不良行为清单C类第26条:其他经自律专业委员会审定为C类不良行为的。违规行为记入星级评价平台,抄送相关征信机构。
往期内容
原标题:《后续来了!女子买豪宅被吃250万差价 行业协会回应:属实》