中国基金报记者 王建蔷
千亿药茅迎来利好。
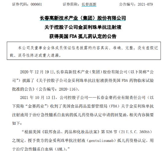
据长春高新最新公告,公司控股子公司金赛药业金妥利珠单抗注射液获美国食品药品监督管理局(FDA)孤儿药资格认定,用于治疗急性髓系白血病(AML)。
作为一家涵盖基因工程制药、生物疫苗、中成药、房地产四大业务板块的千亿蓝筹,今年以来长春高新可以说是黑云压城。在股东减持、集采疑云等一系列负面消息影响下,公司股价较高点已下跌超4成。
金赛药业的未来主攻方向是治疗恶性肿瘤、自身免疫疾病和辅助生殖。这些业务的发展,是否能够一步步撑起长春高新的千亿市值,仍是未知数。
长春高新:
金妥利珠单抗注射液获美FDA孤儿药认定
10月13日晚间,长春高新公布, 10月13日,公司控股子公司长春金赛药业有限责任公司(简称“金赛药业”)收到了美国食品药品监督管理局(FDA)关于金妥利珠单抗注射液用于治疗急性髓系白血病的孤儿药资格认定申请的回复函。

根据美国《联邦食品、药品和化妆品法案》第526节(21 U.S.C. 360bb)之规定,授予贵方的金妥利珠单抗注射液孤儿药资格认定,用于治疗急性髓系白血病(AML)。
据了解,我国白血病的发病率呈逐年上升的趋势,其中70%为急性髓细胞白血病。急性髓细胞白血病(acute myelogenous leukemia, AML)是成年人最常见的急性白血病,它的治疗仍以化疗为主,但有70%左右获得缓解的患者最终复发并演变为难治性白血病,导致治疗失败而死亡。
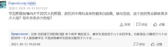
孤儿药指用于预防、治疗、诊断罕见病的药品。在美国,罕见疾病是指境内患病人数少于20万人的疾病。自1983年以来,美国通过《孤儿药法案》的实施,给予企业相关政策扶持,以鼓励罕见病药品的研发。
长春高新表示,本次金妥利珠单抗注射液获得美国FDA授予的孤儿药资格认定,将有助于该药物在美国的后续研发及商业化开展等方面享受一定的政策支持。其中,包括享有临床试验费用税收减免、免除上市申请费用、获得研发资助等,特别是批准上市后可获得美国市场7年独占权。
此前,面对产品过于单一的质疑和集采疑云,长春高新曾表示,最重要子公司金赛药业的未来主攻方向是治疗恶性肿瘤、自身免疫疾病和辅助生殖。
公司目前辅助生殖已经开始带来一定回报,2021年上半年促卵泡素销售收入近 1.7 亿元,同比增长 80%。
股吧:“实实在在的利好”
长春高新发布控股子公司金妥利珠单抗注射液获得美国FDA孤儿药认定的公告后,上市公司股吧也炸开了锅。
有股民表示,“这个确实是实实在在的利好,药企拿到美国FDA批件大概率就等于拿到了全球通!”

还有人做了粗略计算,”20万人治疗费用是1万块,市占率是25%,也勉强算个5亿大单品。”


不过也有人提出质疑,认为急性髓细胞白血病(AML)发病率为每10万人2.7例。全美国发病人数不足9千人。我国发病率更低,而且全球有多家产品竞争。
“罕见疾病指境内少于20万人的疾病,然后其中再包含急性髓系白血病,换句话说,这个药的受众群体是多少人呢?每年多卖多少药呢?”有股民这样认为。

19亿利润依赖生长激素
无论金妥利珠单抗注射液获得美国FDA孤儿药认定会带来多大的实质性利好,这一消息背后,是长春高新寻求多元化发展的进展之一。
长春高新是一家涵盖基因工程制药、生物疫苗、中成药、房地产四大业务板块的千亿蓝筹,公司实现营业收入49.63亿元,同比增长26.71%;归母净利润19.23亿元,同比增长46.85%。
事实上,长春高新利润主要来源于主营生长激素的子公司金赛药业。半年报显示,金赛药业实现收入37.88亿元,实现净利润18.59亿元。

长春高新旗下核心子公司金赛药业是最早开发出生长激素的国产企业,该公司与另外两家国产药企安科生物、上海联合赛尔生物工程有限公司几乎垄断了国内的生长激素市场。2019年11月,在完成对金赛药业29.50%股权收购后,长春高新持有金赛药业股权比例达到99.50%。
金赛药业的业绩主要依靠水针,在2020年金赛药业28亿净利润中,超过70%是由水针贡献的。而现在国内唯一有资格挑战金赛药业水针的的安科生物水针2019年9月才获批。
在金赛药业37.88亿元的营业收入里,生长激素的销售收入达到35.7亿元,占比94.2%。这也就意味着,长春高新业绩高增长背后,实际上大部分依赖于生长激素的销售。
而业界对生长激素滥用的争论从未停止。
此前新华视点发文指出,近年来,医学上主要用于矮小症的“增高针”治疗悄然兴起。而调查发现,所谓“增高针”其实就是注射生长激素。专家认为,生长激素有被滥用的苗头,可能带给使用者内分泌紊乱、股骨头滑脱、脊柱侧弯等健康风险。
作为一家主要靠生长激素走路的公司,长春高新半年报业绩增速也有所放缓。今年上半年,公司实现营业收入49.63亿元,较上年同期增长26.71%;归属于上市公司股东净利润19.23亿元,同比增长46.85%。
对比去年年报以及今年一季度,公司半年报业绩增速有所放缓,去年年报以及今年一季度,公司净利润增速分别同比增长71.64%和61.21%。
股价较高点已下跌超4成
作为曾经A股最贵的医药股之一,长春高新二级市场上的股价今年起连续出现调整,截至目前,较高点已累计跌去近四成。
今年5月17日,长春高新股价曾达到523元的高点,而最新收盘价为313元,这意味着只用了不到5个月时间内公司股价跌幅达40.15%,市值蒸发近千亿元。

股价走低背后,是股东减持与生长激素集采疑云。
在广东省医保局5月21日《关于共同开展省级药品和耗材超声刀头联盟采购工作的函》中,生长激素或明确或将纳入。如果生长激素带量采集导致价格大幅下行,长春高新业绩面临巨大挑战。
当天长春高新又发公告,金赛药业股东金磊于2020年12月22日至2021年5月20日期间,以大宗交易的方式累计减持了长春高新股份809.32万股,占总股本的1.9997%。
仅在5月20日当天,金磊就大幅减持了412万股,约占总股本的1%。当天该股便收获一个跌停板,此后便进入漫漫下跌之路。
8月4日晚,新华社发文称医用“增高针”,即注射生长激素有滥用的苗头,这会给使用者带来健康风险。5日,国内生长激素龙头金赛药业的大股东长春高新开盘即大跌。
对此,长春高新回应称公司生长激素不存在滥用现象,金赛药业除了生长激素,在神经疾病(老年痴呆症等)及妇科、男科领域也均有布局,未来也要从主要做生产激素向多元化发展。
而对于长春高新未来的发展前景,森瑞投资研究总监何山认为,目前长春高新的市盈率已降到大约30倍,估值水平还有吸引力,加上公司仍有成人适应症、儿科药平台,发展还存在一定想象空间。
即便如此,市场认为采集传闻和政策风险都是悬在长春高新头上的达摩克里斯之剑。从2020年第四季度和今年第一季度长春高新基金持股情况来看,产品单一风险和不确定的未来带来的风险受到基金的厌恶。
尽管金赛药业除了生长激素,在神经疾病(老年痴呆症等)及妇科、男科领域也均有布局,未来也要从主要做生产激素向多元化发展,一旦生长激素出现危险,长春高新的千亿市值都难以被支撑起来。
编辑:舰长
原标题:《暴跌40%后,千亿药茅迎大利好!》