佛山市气象台13日08时消息!
超巨型台风“圆规”
中心位于南海西北部海面
预计于13日下午到夜间登陆
请各位注意做好防御措施!

10月12日上午,佛山五区台风白色预警信号全线升级为蓝色,佛山市三防指挥部已启动佛山市防台风Ⅳ级应急响应。
受台风影响
佛山多个景区临时闭园
禅城多个综合公园临时闭园
紧急发布
佛山多个公园、景区13日临时闭园
禅城多个综合公园临时闭园
尊敬的市民朋友:
根据气象部门预警预报,第18号台风“圆规”将于13日傍晚前后在沿海地区登陆,受“圆规”和冷空气共同影响,预计我市将出现大雨到暴雨局部大暴雨的降水过程,我市已启动防台风Ⅳ级应急响应。
为保障广大市民和游客安全,我区中山公园、文华公园、亚艺公园、季华园、王借岗公园、五峰公园、青年公园、大雾岗公园、半月岛公园、石湾公园、绿岛湖公园、绿岛湖湿地公园等综合公园将于13日实施临时闭园管理。请市民不要入园游玩,待台风过境后,园内安全检查完毕重新开放。
请市民相互告知,感谢理解和支持!
佛山市禅城区城市管理和综合执法局
2021年10月12日
阿农湾农耕文化园临时闭园
尊敬的游客们:
因受第18号台风“圆规”影响,根据佛山市人民政府防汛防旱防风指挥部启动防台风IV级应急响应要求,阿农湾农耕文化园于2021年10月13日景区暂停营业,具体恢复开放时间,请您及时关注阿农湾农耕文化园微信公众号及景区对外发布最新的相关信息。
给您带来的不便,敬请谅解。
紧急咨询电话:0757-88591118 0757-85338017
阿农湾农耕文化园
2021年10月13日
西樵山景区临时闭园
受台风“圆规”影响,为保障重阳登高市民和游客的出行安全,西樵山景区将于2021年10月13日(九月初八)下午4时起实施临时闭园管理,观光索道将于10月13日上午11时起暂停营运,恢复开放时间另行通知。请计划登高的市民和游客合理安排行程,安全出行。
台风来了,是否要停课
随着台风“圆规”的靠近,10月12日,深圳市、珠海市、汕头市、汕尾市等升级台风黄色预警信号,发布停课通知。
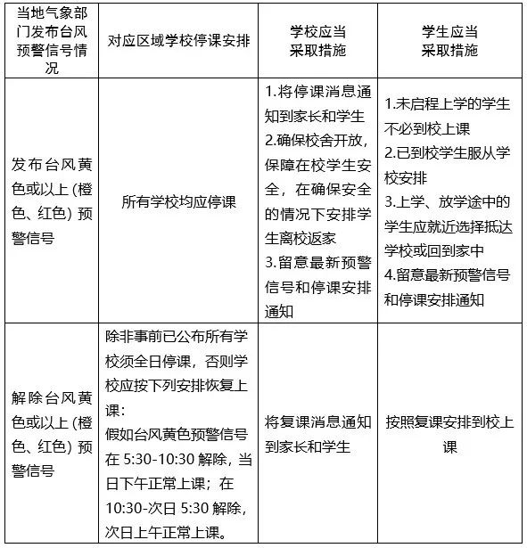
台风天来了,佛山是否要停课?对此,佛山市教育局回应,台风暴雨预警信号发布遵循“属地管理”原则。气象部门发布了台风黄色、橙色、红色预警信号和暴雨红色预警信号时,对应区域内所有托儿所、幼儿园、中小学校、中等职业学校停课。
比如,气象部门发布台风黄色或以上预警信号时,所有学校均应停课。其中,未启程上学的学生不必到校上课,上、放学途中学生应就近选择抵达学校或返回家中。

具体如何应对?看这里
台风天气影响下
停课安排及应当采取的措施

暴雨天气影响下
停课安排及应当采取的措施

佛山未来几日多风雨
受台风“圆规”外围云系影响,昨日(12日)夜间到今日(13日)早晨,佛山出现小雨,共有11个测站(4.6%)录得8级阵风,166个测站(69.2%)录得6到7级阵风。
佛山市气象台预报,10月13日至14日有中到大雨和7到9级阵风,市民及相关部门要做好防台风准备。
10月13日阴天,有中到大雨和7到9级阵风,气温20℃~25℃。
10月14日阴天,有中雨,白天风力逐渐减弱,有4到7级阵风,气温21℃~27℃。
10月15日阴天间多云,有中雨,气温22℃~27℃。
10月16日雨势减弱,多云到晴,气温升至22℃~28℃。

受台风及多股冷空气持续南下影响,未来一段时间,佛山市最高气温有望维持“2”字头,本周将为今年下半年来最凉爽的一周,市民要注意保暖,并做好防大风及强降雨措施。
原标题:《“圆规”预计今日登陆!佛山多个公园临时闭园!出现这些信号要停课→》