“双减”工作启动以来,塘厦严厉整顿校外培训机构,全力减轻学生校外培训负担,扎实推进“双减”工作落实落细。在学生做减负的同时,督促学校和教师做好加法,转变教学方式、教学手段和教学方法。

塘厦镇中心小学
塘厦镇中心小学从提高课堂效率、优化作业设计、加强作业管理、改进评价机制等方面探究如何有效落实“双减”政策。通过个人思考、备课组汇总、科组分享交流,从“课堂”“作业”“评价机制”三个方面制定了相应的措施,并开始了实践尝试。
提高课堂效率
坚持“以提高能力为导向,以发展素养为目标”,依托集体备课的方式,结合集体的智慧,认真分析学情,组织全体老师分学科、有针对性的培训,以信息技术辅助课堂提质,寻找最贴合学生的课堂模式。


低段注重学生“动口动手”,让课堂活动化;中、高段则以小组为单位,互帮互助,组成学习共同体,尝试“社会化”学习,让学生的独立学习和合作学习相结合,重视学习过程的同时提高课堂效率。


优化作业设计
优化作业结构设计,体现“指向性”,严格控制家庭作业量,落实作业弹性制;引导学生完成适量的阅读体验,增加劳动实践、体育锻炼等开放性、个性化作业。
低段围绕教材,将“说一说”“摆一摆”“做一做”等多种方式相结合,把“动口动手”的实践作业作为主要的作业形式。中、高段则以“常规基础作业+弹性能力提升作业”为主。



特色课后服务
中心小学开设了跆拳道、高尔夫球、围棋、AI编程、粘土、舞蹈等十多个特色课后服务课程,多元化满足学生的课后活动需求。


塘厦镇林村小学
塘厦镇林村小学抓好课堂质量的同时,充分利用好课外和假期时间,通过培养学生的兴趣和特长,切实提高学生的综合素质,使校园成为学生快乐成长和锻炼的乐园。
学生社团“自助餐”
林村小学组织开设各种不分年级、系科甚至学校界限的文化、艺术、学术社团,学生可自由参加,社团在保证学生完成学习任务和不影响学校正常教学秩序的前提下开展各种活动。

各项社团活动有助于活跃学习氛围,提高学生自制能力,更优化了课后服务。学校做到各社团有专门的老师负责接管,确保社团质量,助推“双减”落地。
作业联系生活
林村小学积极落实“双减”政策,统筹协调各学科作业,严控作业总量,国庆长假期间结合生活实际,关注学生的身体健康,布置课本以外的作业。



林村小学在放假期间给学生们布置了体育家庭作业,利用现有的条件和场所,进行一分钟跳绳、篮球、羽毛球、游泳、足球等运动项目练习。
塘厦华正学校
为了更好地落实“双减”工作,塘厦华正学校结合本校实际,抓好“确保课堂教学提质增效、强化作业研究明确方向、抓好课后服务满足需求”三个基本点,改革创新促“双减”。
探究“自主设计作业日”
华正学校研究制定《华正学校作业管理制度》,协同家校之力,严控书面作业量。通过教研组长会、作业常规专题反馈会,科学合理地设置学科作业;正视学生个体差异,实行“分层作业”;布置适当的劳动实践性作业等。探究“自主设计作业日”,在教师的指引下,学生根据自己的能力差异及兴趣爱好自主设计当日的作业,改革作业,优化其效能。

利用学校官方网站,对每日布置的作业进行公示,接受社会的监督
艺体特长类课后服务
学校组成一支教师志愿服务团队,对学生进行艺体特长类的义务辅导。采取课堂辅导、延时辅导等形式,更好地满足学生成长发展的需要。


塘厦兴华小学
塘厦兴华小学以“减负增效”为切入点,提高学校的服务质量。通过教师学习,多层次、多形式、多角度学习有关减负工作文件;通过教育科研,在减负与增效矛盾中寻找平衡点;通过家长配合,宣传减负工作方针、政策和意义,主动争取家长的支持、理解与配合。
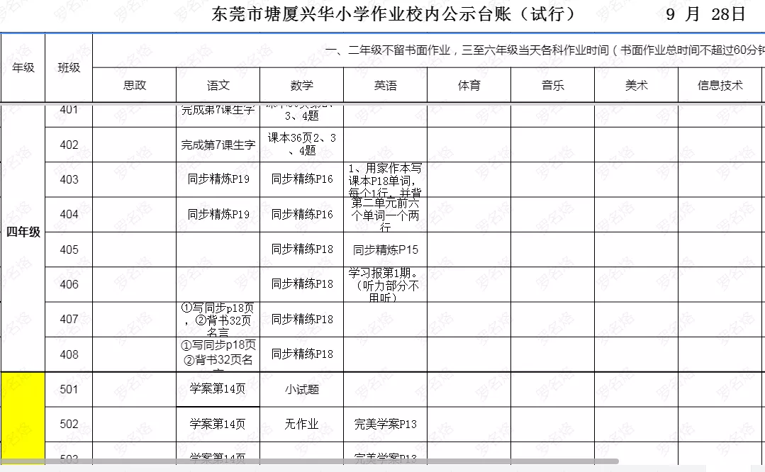
公开作业情况
塘厦兴华小学建立作业校内公示制度,将作业内容、作业用时等信息在校内进行公示,接受师生和家长群众的监督。


为了使作业更加科学合理化,便于调控相关工作,兴华小学每周向家长下发学校作业满意度反馈表,对学生本周作业情况进行反馈填报,指引学校不断优化教育教学及作业管理。
5+2课后服务
利用下午放学后的时间开展课后托管,以基本托管为主,辅导学生完成作业。
学校进一步完善课后服务“5+2”模式,每周5天开展课后服务,每天不少于2个学时,切实帮助家长解决孩子无人看管、无力辅导等实际困难。

来源:东莞慧教育