为坚决遏制高耗能、高排放项目盲目发展,9月30日,山东省政府办公厅印发《坚决遏制“两高”项目盲目发展的若干措施》,在整合已有政策基础上制定六方面措施,加快推进新旧动能转换。
《若干措施》明确了“两高”项目范围界限,将“六大高耗能行业”中的煤电、炼化、焦化、钢铁、水泥等16个行业上游初加工、高耗能高排放环节投资项目作为“两高”项目。“两高”项目范围根据国家规定和山东省实际动态调整。
《若干措施》明确了“两高”项目四类处置方式。
“合规项目类”,对符合产业政策,手续齐全、批建相符的项目,纳入“两高”项目清单。
“完善手续类”,对符合产业政策,按照目前标准符合手续办理要求的项目,依法依规完善手续;对符合产业政策,满足当前安全、环保、能耗、技术、质量等标准要求,对地方经济发展、民生保障、安全稳定有重要影响确有必要保留,但因历史遗留问题难以补办手续的项目,列入清单,予以保留实施,视同完善手续。
“改造提升类”,对符合产业政策,按目前标准暂时不符合手续办理要求,但具备改造提升潜力,且2021年年底前能够完成改造提升的项目,待完成改造提升、达到标准条件后,再依法依规完善手续。
“关停退出类”,对不符合产业政策,或无法在2021年年底前完成改造提升补办手续的项目,依法依规关停退出。
彻底摸清“两高”项目底数实情
把握“两高”项目管理原则。区分“两高”与非“两高”、产业链上下游、新建与技改、不同时间节点,分类施策、精准发力,依法依规、实事求是,严控增量、优化存量。对2018年1月1日以来建设的“两高”项目从严要求。今后,新建(含改扩建和技术改造,环保节能改造、安全设施改造、产品质量提升等不增加产能的技术改造项目除外,下同)“两高”项目一律严格审核把关。
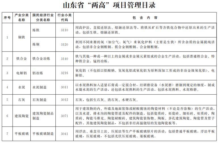
明确“两高”项目范围界限。统筹考虑能耗排放总量、万元工业增加值能耗,将“六大高耗能行业”中的煤电、炼化、焦化、钢铁、水泥、铁合金、电解铝、甲醇、氯碱、电石、醋酸、氮肥、石灰、平板玻璃、建筑陶瓷、沥青防水材料16个行业上游初加工、高耗能高排放环节投资项目作为“两高”项目。“两高”项目范围根据国家规定和山东省实际动态调整。
开展“两高”项目专项摸排。以钢铁、焦化、煤电等行业为重点,按照存量、在建、拟建三类全面核实项目的合规性,以及立项、能评、环评、安评、土地、规划、施工许可等手续办理情况,“五个减量替代”落实情况、建设运营情况,彻底摸清主要生产装置的规格、型号、数量、产能、产量,以及工艺流程、上下游产能匹配性、碳排放和污染物排放量、用电用水量、煤耗能耗量。2021年11月底前完成。
建立“两高”项目三张清单。对合规项目和整改后可以保留的项目,建立存量、在建、拟建三张清单,逐个编号,动态调整。不在清单内的“两高”项目,不得继续实施。存量项目,是指已建成或投产的项目;在建项目,是指已立项但未建成或投产的项目,以及未立项但实际已开工建设、且未建成或投产的项目;拟建项目,是指正在谋划且未办理立项手续的项目。是否建成,按项目竣工验收时间确定,无法确定竣工验收时间的,按建成装置调试时间确定。是否投产,按有关部门批复生产时间确定,没有批复或不需要批复的,按生产运行记录确定。2021年12月底前完成。
加快“两高”项目分类处置
明确“两高”项目四类处置方式。“合规项目类”,对符合产业政策,手续齐全、批建相符的项目,纳入“两高”项目清单。“完善手续类”,对符合产业政策,按照目前标准符合手续办理要求的项目,依法依规完善手续;对符合产业政策,满足当前安全、环保、能耗、技术、质量等标准要求,对地方经济发展、民生保障、安全稳定有重要影响确有必要保留,但因历史遗留问题难以补办手续的项目,列入清单,予以保留实施,视同完善手续。“改造提升类”,对符合产业政策,按目前标准暂时不符合手续办理要求、但具备改造提升潜力、且2021年年底前能够完成改造提升的项目,待完成改造提升、达到标准条件后,再依法依规完善手续。“关停退出类”,对不符合产业政策,或无法在2021年年底前完成改造提升补办手续的项目,依法依规关停退出。
组织“两高”项目联合审查。省市县三级分别建立“两高”项目联审机制,争取2021年10月底前形成联审结果报省政府。
核查“两高”项目整改情况。依托“四进”攻坚工作机制,对全省“两高”项目进行现场核查,对照整改台账,逐个项目核实合规性,以及手续办理、改造提升、关停退出等整改落实情况。对已经完成关停退出的,省政府有关行业主管部门要组织现场验收。2021年年底前完成。
严控“两高”项目建设实施
严把新建“两高”项目准入关口。实施“两高”项目产能监测预警,深入分析全省存量、在建项目产能及市场供需状况,对产能过剩或预期过剩的重点行业项目给予预警提示,并依法依规实行限批。开展新建“两高”项目省级窗口指导,评估项目实施对能耗双控、碳排放、污染物排放、产业高质量发展和碳达峰碳中和工作的影响。经评估论证可以建设实施的,由市县级有关部门根据省级窗口指导意见办理审批手续。未通过窗口指导的,不得办理审批手续,不得列入省、市、县(市、区)重点项目,不得列入省、市、县(市、区)有关产业规划。对新建煤电、炼化、钢铁、焦化、水泥(含熟料和粉磨站)及轮胎项目,实施提级审批,由省级核准或备案。
落实新建“两高”项目“五个减量替代”。对新建项目和依据《山东省发展和改革委员会关于迅速开展“两高一资”项目核查的通知》暂停的项目,实行产能、煤耗、能耗、碳排放、污染物排放“五个减量替代”,减量替代来源必须可监测、可统计、可复核,否则不得作为替代源。国家统筹布局的或有另行规定的,从其规定。替代比例按《山东省人民政府办公厅关于加强“两高”项目管理的通知》规定执行。
实施在建“两高”项目“三个替代”。全面梳理压减“十四五”全省拟投产达产的“两高”项目,摸清项目设计、腾出、新增能耗煤耗和污染物排放量。依据《山东省发展和改革委员会关于迅速开展“两高一资”项目核查的通知》,对2021年1月23日前依法开工建设、未建成投产的项目,由各市统筹考虑本地能耗煤耗指标和环境容量,制定项目替代方案或区域替代方案,确保“两高”行业能耗煤耗总量只减不增、污染物排放总量符合规定要求。没有制定替代方案有效消化增量的,不得继续建设,不得新上马“两高”项目。
坚决腾出产业高质量发展空间
加快淘汰落后低效产能。全力落实《全省落实“三个坚决”行动方案(2021-2022年)》,对列入关停退出名单的项目和企业,各市于10月底前制定关停退出计划;重点抓好煤电、炼化、钢铁、焦化、水泥产能产量压减,加快推动铸锻行业违规新增钢铁产能问题专项整治。实施“两高”项目企业末位淘汰,开展单位能耗产出效益综合评价和亩产效益评价,对行业排名后10%的企业列入特别公示企业名单,由各市责令限期整改,倒逼转型升级;对“僵尸企业”加快清理退出。
加强“两高”项目能效管理。对存量项目,纳入重点用能单位能耗在线监测系统,开展节能监察行动,逐一核实能耗、煤耗数据,有节能减排潜力的,督促企业实施节能改造提升;对在建项目,主要产品能效水平低于本行业能耗限额准入值的,依法依规责令停建整改,整改到位前不得续建。
强化要素指标收储使用。对淘汰落后腾出的能耗、煤耗、产能指标,合理确定省市收储比例,形成全省能耗、煤耗、产能指标要素池,用于保障“十四五”全省重大支撑性、引领性项目落地实施。
促进公平竞争优胜劣汰。全面清理各地出台的“两高”项目不合理支持政策,依法实施差别化价格、金融、信贷政策。针对钢铁、焦化等行业,探索实施“两高”项目产能产量指标竞拍,充分发挥市场机制优胜劣汰作用;竞拍资金用于保障产能退出和推动行业高质量发展。


原标题:《山东明确“两高”项目四类处置方式:炼化、焦化、甲醇、氮肥、氯碱等16个行业》