10月2日0—24时,31个省(自治区、直辖市)和新疆生产建设兵团报告新增确诊病例28例。其中境外输入病例26例(云南9例,上海7例,福建4例,广东3例,辽宁1例,吉林1例,山东1例),含2例由无症状感染者转为确诊病例(辽宁1例,广东1例);本土病例2例(黑龙江1例,在哈尔滨市;福建1例,在厦门市)。无新增死亡病例。无新增疑似病例。
31个省(自治区、直辖市)和新疆生产建设兵团报告新增无症状感染者15例(均为境外输入);当日转为确诊病例2例(均为境外输入);当日解除医学观察19例(均为境外输入);尚在医学观察的无症状感染者346例(境外输入335例)。
黑龙江
黑龙江新增1例本土确诊
据黑龙江卫健委网站消息,2021年10月2日0-24时,黑龙江省新增新冠肺炎本土确诊病例1例(哈尔滨市巴彦县1例)。当日新增治愈出院本土确诊病例1例(哈尔滨市巴彦县1例)。
新增确诊病例,现住哈尔滨市巴彦县巴彦镇盛隆国际小区,为确诊病例的密接人员,隔离期间核酸检测阳性,诊断为新冠肺炎确诊病例(普通型),在定点医院隔离诊治。

图源新华社
福建
福建新增1例本土确诊
10月2日0—24时,福建省报告本土新增确诊病例1例,在厦门市。
自10月2日18时起,福建省莆田市仙游县枫亭镇建国村由高风险区调整为低风险区;仙游县枫亭镇上浒村、园庄镇园庄社区由中风险区调整为低风险区。
厦门市同安区10月2日发布通告:自2021年10月3日0时起,对大同街道古庄村(封控区9)、洪塘镇郭山村(封控区14)、祥平街道阳翟社区(封控区25)、祥平街道凤岗社区(封控区26)、祥平街道瑶头社区(封控区28)解除封控,纳入管控区管理。
新冠口服药来了
当地时间周五,知名药企默沙东和其合作伙伴Ridgeback生物疗法公司宣布,他们已开发出一种治疗新冠肺炎的药物,可将轻度和中度患者住院或死亡的风险降低50%。
这种名为Molnupiravir的药物是口服的,两家公司表示,在该药物的临床试验结果显示令人信服的结果后,将尽快寻求在美国使用该药物的紧急授权。
据悉,共有775名新冠患者参与了一项三期临床试验,这些参与者都出现了新冠肺炎的症状,并在出现症状的5天内随机给予Molnupiravir或安慰剂。这些患者都未曾接种疫苗,并且至少都存在一个潜在因素使他们发展为更严重的病例,包括肥胖、糖尿病、心脏病以及年龄超过60岁等。

疫情期间,自驾出行安全提示
国庆长假期间
很多人选择自驾出游
疫情期间要注意什么?
看视频↓↓↓
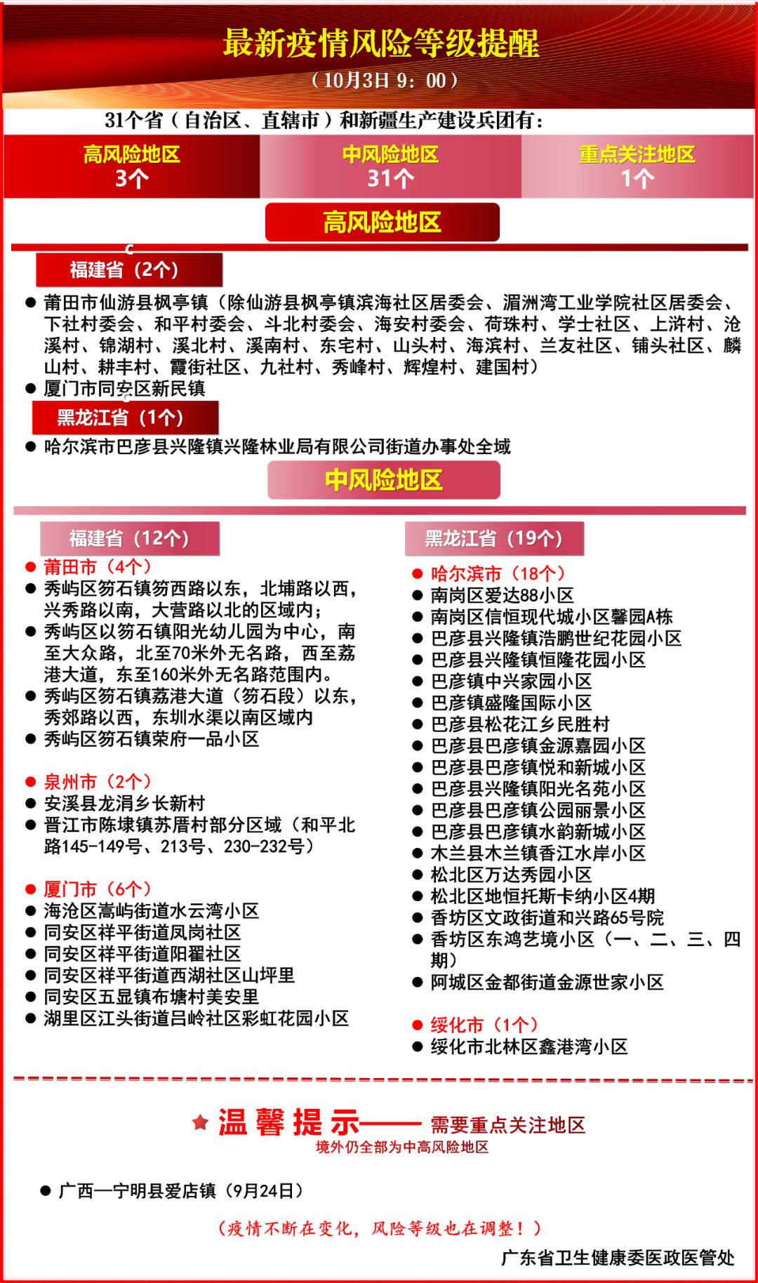
最新疫情风险等级提醒

来源:网信江门综合整理
编辑:袁媛
往期回顾
原标题:《国内本土新增2例确诊!首个治疗新冠口服药或将诞生》