近日,江苏省组织部发布了
2022年名校优生选调工作公告
面向全日制大学本科及以上学历
2022年应届优秀毕业生
选调600人!
其中,苏州选调50人!

为加大优秀人才引进力度,优化选调生队伍结构,根据选调生工作有关规定,现就江苏省2022年名校优生选调工作公告如下。
一、选调对象及数量
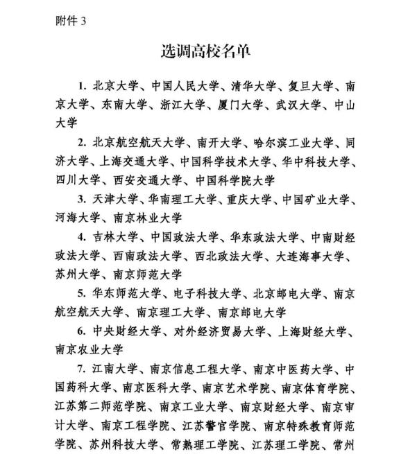
面向全日制大学本科及以上学历2022年应届优秀毕业生选调600人(不含委培、定向、专升本和独立学院毕业生)。优先选调经济金融、信息技术、智能制造、城乡建设、社会治理、生态环境、公共卫生等大类紧缺专业人才。每职位选调数量男女保持平衡。选调高校名单见附件。
二、选调条件
1﹒具有中华人民共和国国籍;政治立场坚定,爱党爱国,有理想抱负和家国情怀,甘于为国家和人民服务奉献;品学兼优,综合素质和发展潜力好,有一定的组织协调能力;志愿到基层工作。
2﹒中共党员(含中共预备党员,截至2021年10月15日)。
3﹒在选调高校就读期间(研究生含本科阶段)担任过班委及以上职务,含班级(党团组织)、学生会(研究生会、党团组织)职务;获得过校级以上综合性表彰奖励;大学本科生学习成绩应在班级排名前50%。其中,报考乡镇(街道)职位,须在选调高校就读期间(研究生含本科阶段)担任过校学生会(研究生会、党团组织)主席、副主席或院系学生会(研究生会、党团组织)主席满1年(任职时间截至考察之日);报考法院系统和镇江、盐城、淮安、宿迁、连云港市县机关职位,表彰奖励可放宽至院系级以上。
4﹒大学本科生一般为1997年7月1日以后出生,硕士研究生一般为1994年7月1日以后出生,博士研究生一般为1991年7月1日以后出生。
5﹒具有正常履行职责的身体条件和心理素质。
6﹒在校期间未受过纪律处分。
7﹒法律法规规定的其他条件。
三、选调程序
1﹒推荐报名。报考人员填写《选调推荐人选名册》,向所在院系党组织提出申请,高校党委组织部(学生处、就业指导中心)审核汇总,并报高校党委研究确定推荐名单。高校推荐不设名额限制。推荐名单须在学校就业信息网公示。具体职位及选调数量见附件。
报考人员于2021年10月12日至10月15日登录江苏省人力资源和社会保障厅门户网站(jshrss.jiangsu.gov.cn)的业务子网——江苏人事考试网,填报个人信息。考生只可填报一个职位。报名截止时间:10月15日16∶00;缴费截止时间:10月16日16∶00。
2﹒资格审核。各高校推荐人选名册(Excel格式和盖章后的PDF格式)于10月14日前发至邮箱jssxds@126.com,江苏省委组织部对推荐人选进行资格审核。
3﹒素质测试。通过资格审核的报考人员统一参加素质测试,以笔试形式进行,时间为10月24日上午。考场分别设在北京、天津、上海、南京、武汉、广州、成都、西安。准考证打印、成绩查询在江苏省人力资源和社会保障厅门户网站(jshrss.jiangsu.gov.cn)的业务子网——江苏人事考试网进行,准考证打印时间为10月22日至10月23日。素质测试不指定考试大纲和辅导教材。
4﹒综合考察。根据素质测试成绩,按照各职位选调数量1∶1.5的比例,从高分到低分确定考察人选,达不到1∶1.5比例的相应调减选调数量(男女选调数量同步调减)。市县机关职位每校考察人选一般不超过45人(报考盐城、淮安、宿迁市不受每校考察人数限制),法院系统职位每校考察人选一般不超过15人。考察人选在学校就业信息网公示。江苏省委组织部组建考察组,对考察人选进行综合考察。
5﹒确定拟录用人选。对素质测试和综合考察成绩按4∶6的比例进行计分,从高分到低分确定拟录用人选,市县机关职位每校录用人选一般不超过30人(报考盐城、淮安、宿迁市不受每校录用人数限制),法院系统职位每校录用人选一般不超过10人。拟录用人选名单在江苏省委组织部网站公示。
6﹒组织体检。按照公务员录用体检有关规定,组织拟录用人选体检。因体检阶段放弃或体检不合格产生缺额的,进行一次性递补。递补人选名单在江苏省委组织部网站公示。
7.确定录用。体检合格的人选,由江苏省委组织部部务会研究确定录用,录用人选名单在江苏省委组织部网站公布。江苏省委组织部与录用人选签订高校毕业生就业协议。
8﹒办理录用派遣手续。录用人选确定后,发录用派遣通知到各有关高校。教育主管部门办理派遣手续。各有关高校及时将档案转递到派遣地的设区市委组织部(省纪委监委、省委组织部、省法院、南京海事法院职位转递到相应单位组织人事部门),并注明选调生档案。录用人选逾期未取得毕业证和学位证(法院系统职位未取得国家法律职业资格证书),不再办理录用手续。
四、相关政策
1﹒机关职位选调人选,试用期满后,安排到基层一线锻炼不少于2年;乡镇(街道)职位选调人选,在乡镇(街道)工作不少于3年,其间在村锻炼不少于2年。
2﹒选调生试用期1年,试用期满考核合格的,办理任职定级手续,并进行公务员登记;不合格的,取消录用。
3﹒报考人员按照江苏省公务员招录考试有关收费标准缴纳考试费。享受低保的城镇家庭和原建档立卡低收入农户的报考人员,先在网上缴费参加素质测试后,凭有效证明材料于2021年10月30日前向江苏省委组织部申请减免考试费。
五、工作纪律
选调工作要贯彻从严要求,坚持公开公平公正,严格标准、规范程序、强化监督,严把入口关。请各有关高校党委坚持条件,严格程序,认真做好推荐人选审核,配合做好组织考察等工作。参加选调的2022年应届毕业生,要如实填报个人信息、提供任职奖励、学习成绩等证明材料。发现弄虚作假,一律取消选调资格,并严肃追究责任。
联系电话:025—83392800,通讯地址:江苏省南京市北京西路70号江苏省委组织部规划办,邮箱:jssxds@126.com,邮政编码:210013。





原标题:《江苏省名校优生选调启动,苏州选调50名!》