国庆放假通知
中秋假期过完,国庆假期续上,10月1日至7日放假调休,共7天。9月26日(星期日)、10月9日(星期六)上班。

据悉,在10月1日至7日,7座以下小车高速免费通行,群众假期回家探亲和短途周边旅游需求增大,但受近期莆田、厦门、泉州等地疫情影响,全省高速公路交通流量变化存在不确定性。
对免费通行政策的
实施细节还有疑问?
快看交通运输部对此作出的解答
↓↓↓
国务院规定的小客车免费通行都包括哪些时段?
根据 2012年国务院印发实施的《重大节假日免收小型客车通行费实施方案》,收费公路免费通行的时间范围为春节、清明节、劳动节、国庆节等四个国家法定节假日,以及当年国务院办公厅文件确定的上述法定节假日连休日。免费时段从节假日第一天00∶00开始,节假日最后一天24∶00结束。
以今年国庆节假期为例,具体免费时段从10月1日00:00开始,10月7日24:00结束。
这里画个重点!普通公路以车辆通过收费站收费车道的时间为准,高速公路以车辆驶离出口收费车道的时间为准。
哪些车辆可以享受免费通行?摩托车也可以吗?
根据《实施方案》,免费通行期间,收费公路对7座以下(含7座)载客车辆免收通行费,包括允许在普通收费公路行驶的摩托车。
至于摩托车是否可以在高速公路免费通行?这要根据各地的现行政策规定执行。目前大部分省份是不允许摩托车行驶高速公路的,因此,假期打算驾驶摩托车出行的朋友一定要提前确认途经省(区、市)的高速公路限行政策,避免进入限行路段。
免费时段前上高速,10月1日上午出高速,没在免费时段的那部分通行费还收吗?
7座以下小型客车免费时段前上高速,只要在10月7日24时前下高速,都是全程免费。
特别提醒一下自驾车出游的朋友,由于高速公路免费时段是以车辆驶离出口收费车道的时间为准,大家没有必要扎堆在收费站入口排队等候。
ETC车辆假期怎么免费?和走人工通道是一样的吗?
对于安装ETC车载装置的车辆,和非ETC车辆的免费通行政策完全一样。
只要ETC车辆在重大节假日期间(节假日第一天00∶00开始,节假日最后一天24∶00结束)驶离高速公路出口收费站,则该次行程全程免收通行费;在节假日前或节假日后驶离高速公路出口收费站的,将收取全程费用。
ETC不是分段扣费吗?如果全程免费的话,之前扣的费是否退还?
ETC在通过沿途ETC门架(含省界门架)时,只是记录行程路径,并不进行实时扣费,待车辆驶离出口收费站时才计算全程费用并按程序进行扣费。所以,不存在分段扣费的情况。
非免费时段进高速领了卡,10月1日后出高速时,收费站会不会没人处理?
这种情况不会存在。国庆假日期间收费站同样会有人值守,因为出口收费站除了为七座(及七座以下)车辆通行提供免费放行专用通道外,依然还会为包括免费车辆在内的所有车辆提供服务。
发布君温馨提示:
出行前请提前做好规划,避开高峰时段和易堵路段,避开中高风险地区,途经高速公路服务区等人员密集场所,全程佩戴口罩,做好安全防护措施。2021年国庆假期福建省高速公路交通安全形势研判及安全提示如下:
国庆出行怎少得了路况信息

1.
国庆期间县内道路危险路段、事故多发点段
1、省道202线犀湄线,起止点:古田县极乐村路段,存在安全隐患:多弯坡路段,请勿违法超车,违法占用对向车道逆行。
2、304省道横坑路段,起止点:古田县建安大桥到柿坪亭,存在安全隐患:临崖急弯路段,应及早控制车速,严禁违法会车、超车。
3、304省道县第二医院路段,起止点:古田县第二医院到东店村,存在安全隐患:易超速、交叉路口多路段,应注意观察路面情况,减速慢行。
2.
县内易拥堵路段
1、城区六一四路,起止点:城西汽车站到湖滨乡政府路口,拥堵时段:17:00—18:30,发生拥堵时的备选路线:滨河路、过境线。
2、202省道,起止点:吉巷乡矮树下到城东高头岭,拥堵时段:10:00-21:00,发生拥堵时的备选路线:新桥头到高头岭旧路绕行。
3、滨河路,起止点:交警大队路口至莲桥中桥路口,拥堵时段:6:00-12:00,发生拥堵时的备选路线:环城路玉田大道。
一、全省交通形势研判
(一)高峰时段预测
全省高速公路车流高峰预计出现在9月30日18时至20时、10月1日的8时至11时和10月7日16时至20时,分别为出程和返程的高峰期。



(二)全省天气情况
据省气象局预报,国庆假日期间,全省天气多云为主,有分散性阵雨或雷阵雨。交警提示:雨天行车应注意降低车速,与前车保持安全车距,不随意变更车道,切忌紧急刹车制动,防止车辆侧滑失控发生危险。
(三)事故主要特点
近3年国庆节假期,福建高速公路交通事故呈现以下特点:从事故分布看,事故总量占比居前三位的是漳州高速(占比24.6%)、龙岩高速(占比18.3%)、厦门高速(占比14.1%)。从发生原因看,不按规定与前车保持必要的安全距离(占比14.7%),变更车道时影响正常行驶的机动车(占比3.1%),疲劳驾驶(占比1.5%)。主要事故形态为碰撞运动车辆(占比34.3%)、碰撞固定物(占比5.8%)、碰撞静止车辆(占比3.3%)。

据统计,近3年全省高速公路发生交通事故较多的隧道有(附示意图):京台高速牛岩山隧道、黄竹山隧道(福州往古田方向)、沈海高速大坪山隧道、泉南高速龙阁岭隧道(泉州往三明方向)、沙厦高速龙门岭隧道(厦门往安溪方向)、厦蓉高速天成山隧道(漳州往厦门方向)、泉南高速西洋隧道、福银高速雪峰山隧道。

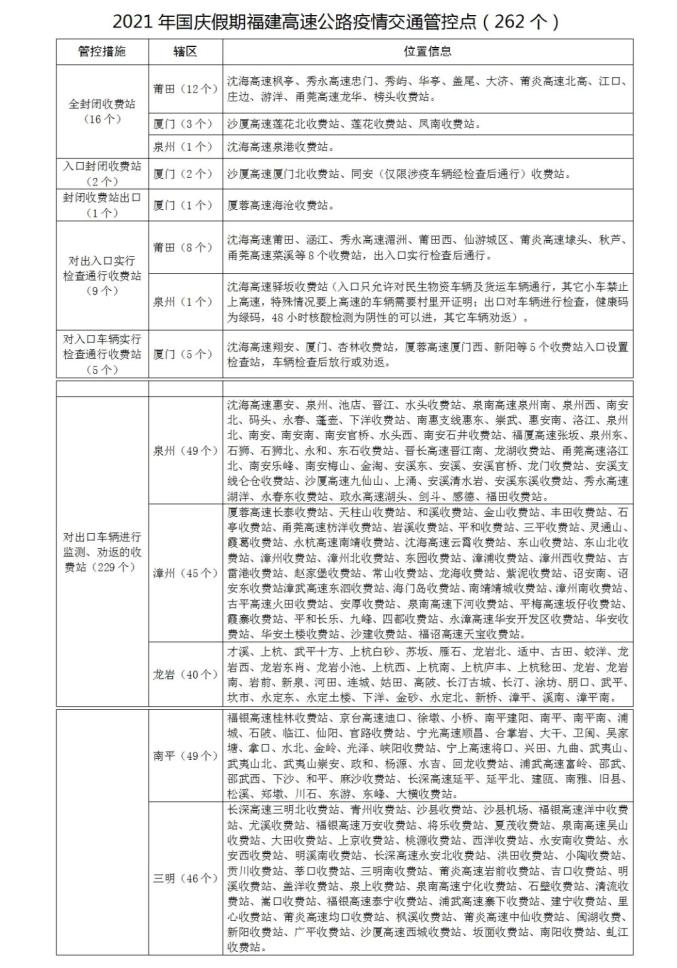
(四)交通管控情况
截至9月27日8时,根据属地疫情防控指挥部要求,全省共有262个高速收费站(莆田20个、厦门11个、泉州51个、漳州45个、龙岩40个、南平49个、三明46个)采取交通管控,其中封闭收费站出入口16个、入口封闭2个、出口封闭1个、设置防疫检查点243个。


国庆假日期间,因疫情防控需要了解实施管控的高速收费站信息,以当地政府最新通告为准。
二、安全出行提示
受近期疫情形势影响,建议广大交通参与者尽量减少交通出行,避免人员大量聚集和流动导致增加传染风险。自驾车出行前,请提前通过交通广播、交警微博、微信等,及时了解沿途天气、路况和交通管制信息,以及加油站、服务区和收费站分布情况。行车途中驾乘人员应全程全员规范系好安全带,为儿童选用合适的安全座椅。车辆发生故障或交通事故时,请牢记“车靠边、快警示、人撤离、即报警”。进出高速公路收费票道口,尽可能遵循ETC进ETC出。途经立交枢纽、高速隧道、出口匝道,注意提前减速、规范变道,错过出口将错就错,严禁停车、倒车、逆行。假日期间请牢记:喝酒不开车,开车不喝酒,千万莫侥幸!
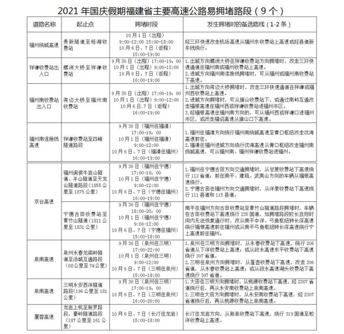
福州高速
1. 假日期间,周边市郊游客增多,前往永泰、贵安短途自驾车流量可能增加,遇竹岐、葛岭、永泰东、嵩口、贵安等收费站通行量较大时,提醒驾驶人下匝道互通枢纽时,注意提前减速变道,保持安全行车距离。
2.辖区京台高速天龙山、牛岩山,绕城高速福州南连接线四峰等隧道交通事故多发。交警提示,进入隧道请提前打开车灯,控制车速,严禁隧道内变更车道。
厦门高速
所有人员非必要不离厦,离厦人员必须持有健康码绿码,48小时以内的核酸检测阴性证明,离厦码或通行证。最新防疫管控措施以政府通稿为准,敬请留意。
漳州高速
厦蓉高速海沧枢纽至玉兰枢纽路段,包含天成山隧道、陈巷枢纽等事故多发易发路段。进入隧道请提前打开车灯,减速慢行,保持安全车距,严禁随意变道。遇交通拥堵时,请耐心等候,依次排队通行。
泉州高速
1.泉南高速岩峰枢纽至蓬壶收费站路段正在施工改建,请驾驶人进入施工路段时小心谨慎驾驶,严格按照施工标志标牌指引行车,自觉服从现场施工指挥疏导。
2.按照疫情防控指挥机构的部署,泉州辖区收费站出口设置检查站,对出口车辆进行检查、劝返。因此,出口处车辆可能会出现轻微滞留,请驾驶人注意减速慢行,保持安全车距。
三明高速
1. 假期首日,三明沙县夏茂镇俞邦村游客增多,福银高速高桥服务区至将乐段车流量可能增加,建议自驾前往夏茂镇的车辆从沙县收费站下高速,改由国省道通行。
2.莆炎高速中仙至大田广平、明溪至建宁路段为双向六车道,多桥梁隧道,部分路段为长下坡,提醒途经驾驶人控制车速,保持安全车距。
南平高速
辖区多山地形,高速公路路型复杂,桥梁、隧道、弯道多,且有多处路段施工,驾车途经时请务必保持精神集中,切勿随意穿插、变更车道,严禁手持接打手机、收发短信、玩微信、刷抖音等,避免与同车人嬉笑打闹分散注意力。
龙岩高速
1.龙岩古田及适中四车道路段同向分离点处,左右车道均可通往同一方向,请注意观察提示牌,切忌在此路段突然减速、变道,更不能停车、倒车。
2.假日期间,龙岩市区上高速,从龙岩东肖站至高动漫城往后田3公里进入可避开大车流。交警提示:出行前可致电12122或者使用电子导航地图查询,错时出行,避开车流高峰。
宁德高速
辖区高速公路隧道多,部分隧道内设变道抓拍,进入隧道请提前减速、开启大灯,保持安全车距,不随意变更车道。
另外疫情防控也不能放松呦~










转载请注明来源古田发布,请勿修改文章内容,谢谢!
综合素材来源:闽东日报、福建交警微发布、东南网、古田公安
原标题:《2021国庆假期期间高速免费吗?为您奉上超详细出行“宝典”》