编
者
按

9月15日,2021年金砖国家税务局长会议以视频方式举行,巴西、俄罗斯、印度、中国、南非五国税务局长围绕“在新冠疫情带来挑战和数字时代背景下重新构建税收征管的业务流程”开展深入交流,分享税收发展及信息化建设实践成果,展望税收合作发展愿景。近十年来,金砖国家税收合作机制已经发展成为国际税收合作与协调的重要力量,中国国家税务总局始终积极参与并推进该机制建设,不断为加强金砖国家间税务合作分享中国智慧、贡献中国方案。中国税务部门将继续与金砖国家一道,深化税收领域合作,推进税收征管数字化转型升级,为世界经济复苏和全球经济治理作出更大贡献。
本期推出“走出去”税收服务--金砖国家专题,我们收集整理了金砖成员国的税制概况和国别投资税收指南,帮助企业更好了解金砖成员国的政治、经济、人文环境,特别是税收合规要求,避免境外投资税收风险。


巴西

巴西税收种类按行政管辖层级可以分为联邦税、州税和市税三级。其中,联邦税包括所得税、工业产品税、进口税、出口税、金融操作税、临时金融流通税、农村土地税等;州政府税包括商品流通服务税、车辆税、遗产及馈赠税等;市政府税包括社会服务税、城市房地产税、不动产转让税等。

企业所得税

个人所得税

与中国签订的税收协定没有饶让条款。
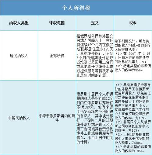
俄罗斯

根据《税法典》,俄罗斯税收按俄罗斯联邦、联邦主体(也译为“地区”)和地方三个层级征收。联邦税费根据《税法典》和联邦法律确定,联邦主体税根据《税法典》和联邦主体法律确定,地方税根据《税法典》和市政当局的法规确定。联邦主体立法和地方立法可根据《税法典》规定确定联邦主体和地方的税收减免、确定特定范围内的税率、纳税程序和截止时间等。

企业所得税

个人所得税

与中国签订的税收协定没有饶让条款。
印度

印度税收立法权和征收权主要集中在联邦中央政府和各邦之间,地方市一级政府负责少量的税种征收。中央和各邦的征税权有明确的划分,中央政府征收的税种(CentralTaxes)包括直接税和间接税两大类,直接税主要由企业所得税、个人所得税和财富税等组成,间接税主要包括货物与劳务税(2017年7月1日开征)、关税等。

企业所得税

个人所得税


中印协定中的税收饶让抵免规定:
第二十三条第三款:本条第一款和第二款所述在缔约国一方缴纳的税额,应视为包括假如没有按照该缔约国为促进经济发展的法律规定给予减税、免税或其他税收优惠而本应缴纳的税额。
南非

南非实行中央、省和地方三级课税,税收立法权和征税权主要集中在 中央,税款也主要由中央征收。

企业所得税

个人所得税

个人所得税应纳税所得的税率每年由议会确定,一般称为“边际税率”或“法定税率”。对个人征收的税率是按比例浮动的,导致税额随应纳税所得额的增加而增加。每年财政部长在年度预算中通过发布适用的纳税申报表公布税率。

与中国签订的税收协定没有饶让条款。

注:税制概况主要摘编于国家税务总局发布的《国别(地区)投资税收指南》,仅供参考,具体涉税问题请咨询主管税务机关。
国别投资税收指南
原标题:《“走出去”税收服务—金砖国家专题(巴西,俄罗斯,印度,南非)》