吸引力的“秘密”何在?
//2021年,成都已有7家科创板企业上市,科创板上市公司总数达到11家,位居西部第一,达晨、鼎晖、百度网讯等创投机构在成都已获得成功。
//从企业“全生命周期”服务链条出发,成都对科创企业给予了全面的政策支持,同时结合成都在市场规模、产业基础、人才储备等方面的优势,为初创企业提供发展资源。
//成都市政府出资市场化基金LP,可以不参与基金平时的管理运营、灵活设置返投比例,充分尊重市场主体意见;支持符合条件的创业投资企业和天使投资人享受税收优惠政策。
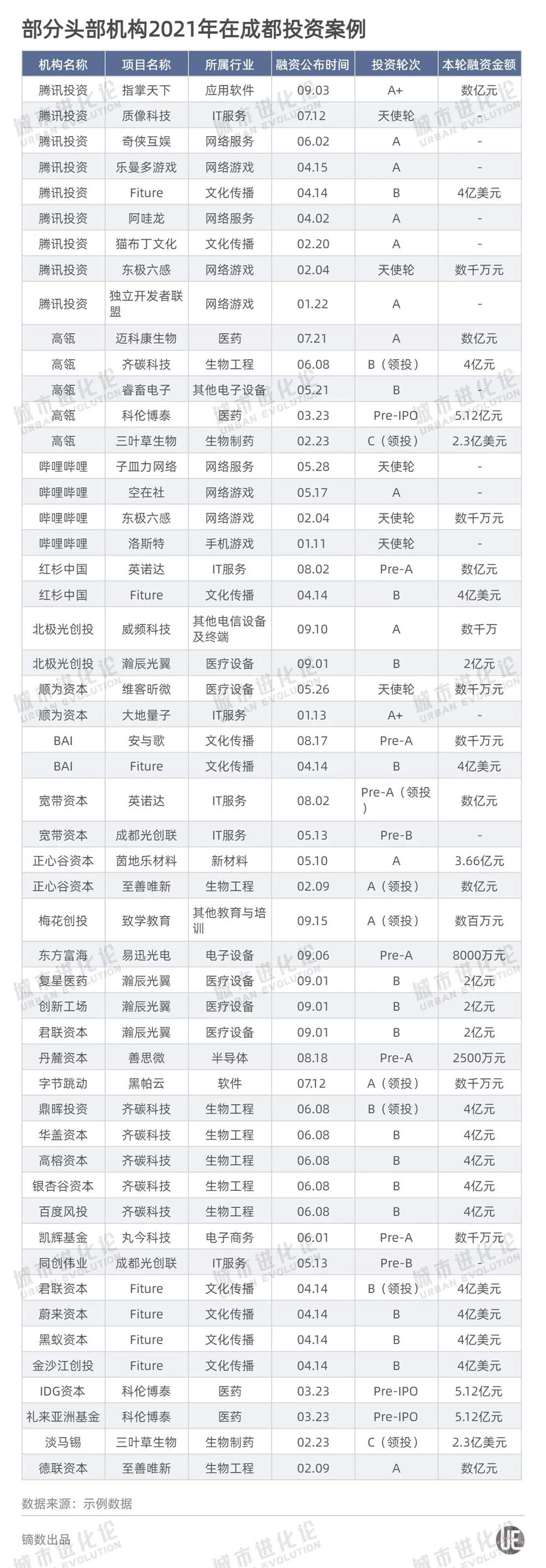
//创投机构正跑步进入成都,不完全统计显示,今年以来,腾讯、高瓴、红杉、顺为等头部机构,相继出手在成都落子。
9月29日,根据中国证监会、上海证券交易所、深圳证券交易所相关公告,当天IPO上会通过企业共有5 家,其中两家为成都企业——海创药业(科创板)、华融化学(创业板)。当天,还有一家成都企业思科瑞(科创板)此次“暂缓表决”。3家成都企业同时上会,再次创造历史。
把时间回拨到约一个月前,8月31日,成都国光电气股份有限公司正式登陆上交所科创板,这是成都第11家科创板上市企业,也是年内第7家。目前,成都科创板上市公司数量在全国城市中排名第七,与合肥并驾齐驱,是中西部省份科创板上市公司最多的两个城市。
作为硬核科技的代表,科创板企业普遍存在技术门槛高、资金需求多、投资风险大的特点。科创企业从创立、发展到上市,兼具专业能力、资金优势和冒险精神的创投机构的深度参与都必不可少。
以成都为例,科创板企业数量的突然爆发绝非某种偶然,而是大量创投机构十多年来持续在此辛勤耕耘的必然结果。成都先导、极米科技、圣诺生物等企业的每一步成长,都有鼎晖、百度网讯、达晨等创投机构的长期支持。

创投机构进入成都的节奏还在加快。仅今年8月,成都就有22家企业获得风险投资,背后不乏腾讯投资、商汤科技、哔哩哔哩等大机构的身影。
创投机构为何青睐成都?巨大的消费市场、丰富的高校科研资源、相对较低的创业成本、开放包容的城市精神是成都的优势,但她吸引创投机构的“秘密”远不止于此。
科创板“成都军团”驶上快车道
作为一家从事新药研发的生物技术公司,成都先导有着“西南科创板第一股”之称,在成都的创业圈里,它的成长故事被视为教科书般的存在。
据成都先导董事长李进介绍,公司在2012年初创时只有2、3个员工,在进驻成都市高新区后,在政策上、人才上得到了大力支持。
李进表示,园区给公司提供了办公场地,为吸引人才制定了相关人才引进政策、提供人才公寓,同时还在税收奖励扶持方面给予优惠政策,在办理工商注册等流程事务方面提供高效服务等等。
得益于这样的政策体系,成都先导取得持续发展。在成都高新区成长8年之后,成都先导拥有近2万平方米研发基地,建成分子结构超过4000亿种的DNA编码小分子化合物库,达到世界领先水平。
上市公司数量被视为城市经济实力的重要指标,科创板上市公司更是城市科创实力和经济活力的直观体现。
从去年4月一声锣响,成都先导实现西南地区科创板上市企业“零的突破”,到今年8月末“成都军团”迅速扩容到11家。一年多时间,成都在科创板赛道上轰起油门,急速前进。
目前,成都科创板上市公司数量在全国城市中排名第七,在西部地区更是一骑绝尘。

成都的野心显然不止于此。从科创板后备力量来看:中自环保IPO已注册生效,进入询价发行阶段;除了29日上会的海创药业、思科瑞,坤恒顺维上市进度处在“已问询”的阶段,中航(成都)无人机上市申报也已被受理。
科创板企业相继涌现并非偶然,背后是成都不断完善科创企业成长培育机制,以及企业“全生命周期”服务链条的努力,关注企业在不同发展阶段的需求,持续给予相应支持。
从行业上看,成都科创板上市企业及拟上市企业,集中在生物医药、智能制造、计算机通信和航空航天、环境治理等领域,极具科创属性。如成都市地方金融监督管理局副局长程桦此前所言,“生物医药、电子信息等优势产业和新兴产业,都是成都推动科创企业上市的发力点。”
跟成都先导一样,另一个在成都成长起来的科创板明星企业——极米科技,同样受益于此。极米科技2013年在成都设立,主营投影设备,是国内投影市场的“一哥”。目前,极米已拥有各项专利440件,陆续发布40多款产品,深入到全球各地的普通家庭之中。
对于当初选择在成都创业,极米科技创始人钟波直言是看中了成都的区域、人才以及政策优势。在他看来,近10年来,成都不断提高对外开放水平、国际化进程持续加速,已成为西部地区经济外向度最高、国际化参与能力最强的区域之一。
据他透露,在2013年落户成都高新区后,公司第一年办公房租全免,第二年房租减半,这对当时还很小的创业公司来说,帮助极大;创业初期,为了方便极米科技办公,高新区甚至将税务局的办事人员派遣到公司,当面办理电子发票业务,真正做到了为企业服务。
“成都高新区政府和软件园区方面还会经常带领视察团过来交流学习,帮助极米品牌走出去,并将一些外部的知识和资源带进来。”钟波说。
产品研发绝不是单打独斗,对于科创企业来说,良好的政策环境给了企业培育发展的土壤,而雄厚的产业基础也将带来技术碰撞,加速新科技在这里的产生,并且形成区域品牌,让人才和资本都选择聚集于此。
纵横股份董事长任斌表示,四川是航空工业大省,产业体系完备、成熟度高,而成都在电子信息领域具备完整的产业体系,在全球具有较高的影响力;得益于“航空+电子信息”的产业基础,成都的工业级无人机产业具备高点起步、加快发展的条件。
钟波此前也曾表示,极米科技在创业初期就选择在成都扎根,很重要的一点是成都在光电显示领域积累深厚。近年来,成都高新区先后集聚华为、京东方、英特尔、IBM、德州仪器等具有核心竞争力的企业,成为四川电子信息产业发展活力的“代言人”。
集聚效应之下,城市也与企业实现“共赢”。于成都,2020年电子信息产业规模已达10065.7亿元,成为成都首个“万亿级”产业;于极米科技,公司的迅速成长与上市后受到机构的重视,也再次证明了企业的成绩与潜力。
顶级投资机构纷纷涌入“第四极”
作为国内头部创投机构的代表,东方富海目前正筹备在成都设立一只新基金。
其董事长陈玮介绍,近年来东方富海在成都已经投出近10个项目,也见证了成都营商环境和投资环境的变化:“从项目质量来看,成都创业者的素质有很明显的提升,这与成都高校多、人才集中有很大关系;成都政府的服务意识也在大幅提升。”

他举了一个例子:东方富海此前有被投项目要到成都落地,无论是政府重视程度还是土地等配套资源,都给予了非常积极的反馈。而在基金投资方面,成都市政府出资市场化基金LP,可以不参与基金平时的管理运营、对于返投比例的要求也非常灵活,很尊重市场的意见。
联想集团旗下的CVC联想创投,也是一家比较早就开始布局成都的机构。联想集团副总裁、联想创投合伙人王光熙透露,该机构在成都设置了分部,除了投资一些总部在成都的创业企业如成都链安、恒图科技等,另外一些被投企业如旷视、沐曦半导体、当红齐天、钛深等AI、半导体企业等,也纷纷在成都建立子公司或与成都当地政府紧密合作。
“从投资环境来看,成都政策十分优惠,招商引资力度还是非常吸引企业的,且创业成本相较于北上广深低,不仅是风险投资,很多创业企业也会选择设立分部。同时,成都有很好的产业基础,是西部地区世界500强企业落户最多的城市;成都还拥有不少优势产业,如生物医药、电子信息、文娱产业等,其中不乏科创板上市公司,这也吸引了很多高新企业。此外,成都也具备非常丰富的人才基础,四川大学、电子科技大学等培养了一批高科技人才。”王光熙分析。
另一家近期要在成都落地基金的知名机构是英诺天使基金。作为基金合伙人,卢健加入英诺之后的首要任务就是负责川渝区域的基金投资和产业服务体系,并组建这家机构在成渝地区的第一只基金——英诺成都科创基金。
其实,早在2012年,英诺就在成都设立了私募基金管理公司“成都英诺私募基金管理有限公司”。而继总部北京、长三角和珠三角之后,成渝这个中国经济“第四极”,成为英诺下一个重点布局的方向。
采访时间约在晚上9点之后——卢健和团队另外几位投资经理白天都分散在多地调研项目,短短几个月内已经储备超过15个优质项目;除此之外,在英诺成都科创基金正式落地之前,英诺已经通过旗下其他基金投资近10个成都本地项目。
根据卢健的接触和了解,无论是成都市金融管理等部门还是成都高新区,在业务对接方面积极性都非常高,并且已有针对性地制定相关政策。
例如,去年年中,为促进私募股权市场发展,成都市发改委发布天使投资人申请备案详细流程,支持符合条件的创业投资企业和天使投资人享受税收优惠政策。最近,成都又大手笔支持公募基金管理机构集聚发展、吸引私募证券投资基金落户。
“政府的态度是非常积极的,英诺在成都落地以后也有不少同行在询问相关情况、想到这边来发展。”卢健说。

据卢健介绍,英诺近年在成都投出的近10家公司发展势头都非常好,“这也给了我们在成都本地继续找到好项目的信心”。目前,英诺已在成都本地建立投资团队,并计划在英诺成都科创基金正式设立后,每年要投出6~10家企业。
王光熙则透露,联想创投在西南地区投资项目时有几个侧重点。首先是挖掘本土优势项目,比如成都本身的优势领域生物医药、电子信息科技中的军工行业等,“我们很快上会一个无人机项目,服务军工行业”;第二是挖掘成渝地区双城经济圈的潜在机会,这也是国家政策倾斜的地方,“我们非常看好国家政策对整个西部尤其是成渝双城间的引导”;第三是挖掘高校或科研院所优质创业项目,包括电子科大、川大、西南交大等高校,以及诸多研究所、光机所、计算所等。

创始人张珂嘉是土生土长的四川人,他对于公司一开始落户成都高新区天府软件园有着深刻的印象:“我们刚开始来创业的时候就感受到,软件园有很好的区位优势,房租也比较低,还有一些补贴。我觉得这对于要负担很多成本的初创公司来说,确实是一个挺好的政策,比在北上深的创业成本要低。”
目前,哇力机器人已在北京设立分公司。这家从成都“走出去”的机器人公司,正在做另一件事,那就是“引进来”。
张珂嘉介绍,哇力近两年一直在努力把产业链、供应链尽量多地引回成都,“一方面是为了方便我们自己的生产制造,另一方面其实形成产业生态很重要,整个生态圈里面的企业都会因为产业链配套、厂房集聚等而受益。”
“我们也很希望政府能够加强对于金融杠杆的使用,包括加大力度设立直接投资的股权类平台,以及推动银行等金融机构担保、补贴、投贷联动等举措,助推高新技术企业融资和发展。”他坦言。
还有一些国内顶级的产业基金多年以来都深耕成都,在本地挖掘了大量优秀项目、获得良好回报的同时也将更多资源引入成都。
中信产业基金(CPE)就是这样一家机构。公开资料显示,CPE过往三期人民币基金已经在成都投资了多个项目、共计投出资金7.87亿元,其中不乏麦可思数据(成都)、佳驰电子等细分赛道的领先企业。除了投资成都公司,CPE还扮演着纽带的角色,将一些被投企业的业务引入成都。例如CPE四期被投企业蜜雪冰城就在成都青白江区产业基地设立了川渝地区的供应链基地,目前正在持续建设中。
今年3月,注册资本100亿元的成都科创投集团正式成立,也引发社会各界极大关注。王光熙表示,目前成都已有很多行动,包括成都科创投的建立,“我们期待有更多动作”。
人的流向影响资本的流向
两次创业均选择从成都启程,唐天广的理由简单又真实——与北上广深相比,成都有更高质量的“美好生活”。
毕业于四川大学的唐天广,2010年从北京回到成都和搭档创立货车帮,并先后担任CTO和CEO。从公司退出后,他投身智能健身赛道,在蓉创办科技健身公司FITURE。
去年至今,这家年轻的公司逐渐成为资本“宠儿”,一年内完成3次融资:2020年9月的A轮6500万美元,2020年12月23日的A+轮2000万美元,以及今年4月14日的3亿美元。这些资金背后,有腾讯,有红杉中国、金沙江创投、蔚来资本,还有中信产业基金、贝塔斯曼亚洲投资基金等。
去年疫情期间,家庭健身成为一种热门的生活方式。腾讯投资管理合伙人李朝晖早前表示,腾讯对健身赛道长期看好,交互式内容将在家庭场景下成为一种新型健身服务。金沙江创业投资基金主管合伙人朱啸虎也认为,这条赛道上先发优势非常明显,“任何一个客户家里最多装一两面镜子,先占领这个空间以后,第二名是很难打进去的。”
对唐天广来说,成都是一个“来了就不想走的城市”,因为工作和生活在这里完美融合。创业10年,他深感成都创业环境变化之大,尤其是“融资变得更容易了”。

放到10年前,成都对一线城市的投资人还谈不上多大的吸引力,难免出现“来一趟不划算”的想法。最近几年,情况变了——投资人开始主动联系唐天广来成都看项目,每次来能见3~5家企业。在他看来,这座城市未来10年会迎来爆发期。
一方面,作为一座城市对资金吸附能力的直接反映,金融机构本外币存款余额是一个核心指标。截至2020年末,成都市全部金融机构本外币存款余额4.37万亿元,比上年末增长9.6%——以汇聚的资金总量来看,成都居中西部城市第一位。若加上重庆同期的4.29万亿元,成渝地区双城经济圈资金总量逼近10万亿。
更重要的是,人的流向,很大程度上也会影响资本的流向。红杉全球执行合伙人、红杉中国创始及执行合伙人沈南鹏曾说,“投资根本上是连接人与人的生意。”而VC行业还有一句流传甚广的论断,“投资就是投人”。成都作为新晋超大城市,中心城区人口超过1000万,全市常住人口达到2094万,人口规模分列全国第六、第四位。一个被上千万人用脚投票选中的城市,怎会没有吸引力?资本为何会不来?
有人总结,如果从经济基础、人才条件、生活宜居、开放机会、未来前景五个维度来认识一座城市,成都堪称一座“五好城市”。
事实上,无论是高校院所的集聚度还是整个城市的宜居度,无论面向川渝还是辐射整个西部,成都市场的机会和深度,某种意义上恰恰反映了中国市场的机会和深度。“打造带动全国高质量发展的重要增长极和新的动力源”,是厚望所在,更充满机遇。

数据显示,目前成都人才总量达556万,4年来吸引新落户青年人才超54万,新职业人群增量和新经济总量指数均居全国第二位,蝉联“中国最佳引才城市”。
同时,为激发科技创新活力,打通“政产学研用”,成都近年来持续“重仓”新经济,开展“创业天府•菁蓉汇”“蓉漂杯”等各类双创赛会活动,升级“科创通”平台,旨在构建一个互利共生、高效协同、开放包容、宜业宜居的创新生态系统。
当前,川渝两地正在协同推进西部金融中心建设,绿色金融、普惠金融服务乡村振兴改革试验区申建工作稳步推进。与此同时,为推进建设具有全国影响力的科技创新中心,两地还将进一步深化改革,营造创新创业创造良好环境。
比如,深入推进职务科技成果所有权或长期使用权改革,推动高校和科研院所职务科技成果退出或部分退出国有资产管理清单,开展科研项目“揭榜制”和科研经费“包干制”试点;又如,完善支持科技创新的财政金融政策,加大基础研究支持力度,激励企业增加研发投入,探索建立科技创新企业融资风险分担机制。
高瓴创始人兼首席执行官张磊在《价值》一书中写到,于企业和企业家而言,长期主义是一种格局,“帮助企业拒绝禁锢的零和游戏,在不断创新、不断创造价值的历程中,重塑企业的动态护城河”;于社会而言,长期主义是一种热忱,“无数力量汇聚到支撑人类长期发展的基础领域,关注教育、科学和人文,形成一个生生不息、持续发展的正向循环”。
走进成都看,这种“正向循环”不断加强。
封面图片来源:张建 摄
文字 | 曾剑 李蕾 余蕊均
*城市进化论原创出品,未经授权,不得复制和转载,否则将追究法律责任。
- 往期荐读 -
【大 国 有 大 城 】
城市24小时丨京津冀城市群丨长三角城市群丨粤港澳大湾区丨成渝地区双城经济圈丨中部城市群【大 城 无 小 事 】
拯救宽马路丨高速服务区丨老旧小区改造丨大城市的便利店【城 市 有 数 据 】
“人口十强城市”格局重塑丨38个“千亿县”都有谁丨十张图看懂“七普”数据之变丨“收缩型城市榜”年度报道:2021年、2020年、2019年丨40城开启“地铁时代”丨18座备选城市,谁配得上“国际消费中心”丨38座城市养老水平排名【大 咖 有 城 观 】
陆铭丨刘守英丨刘太格丨姚洋丨黄益平丨尹稚丨张永和丨张燕生【城 市 二 三 思 】
义乌求生记丨再问张謇:南通丨再看丁真:理塘丨TOD进化论:东京、新加坡丨厦门的困局 ——
设为星标【★】不走丢,分享+赞+在看三连比心:,。视频小程序赞,轻点两下取消赞在看,轻点两下取消在看
原标题:《创投圈的资本大佬,最近都在赶往成都》