2021年9月28日晚,接到绥化市疾控中心协查函,我市西安区、爱民区两名居民为哈尔滨市确诊病例刘某某的密切接触者(同车厢接触)。两名密切接触人员均已采取隔离管控措施,核酸检测结果均阴性,两人居住环境样本核酸检测结果也均阴性。为坚决有效阻断疫情传播,现将两名密接人员在牡轨迹公布如下,请与行动轨迹交叉或重合人员务必立即报备。
一、爱民区密切接触者行动轨迹
▷9月22日15时32分,桥北犟老头熟食店。
▷9月23日7时47分-9时,兴东浴池美发店。
▷9月24日12时22分,兴平路李三果业海华店。13时50分-15时30分,西海林街天安路。16时,新荣街明月西路兴隆馒头店。
▷9月25日7时30分,自驾到温春大桥南桥头见亲属(已隔离)。
▷9月26日5时30分,自驾到温春大桥南桥头见亲属(已隔离)。17时20分,新荣街双隆超市。
▷9月27日-28日,居家未外出。
▷9月29日8时30分,转运至隔离点集中隔离。
二、西安区密切接触者行动轨迹
▷9月23日18时12分,乘坐K7286(10车85号)火车由绥化市返回牡丹江市,9月24日凌晨1时11分到达,在火车站乘坐出租车返回家中,现金付款,全程戴口罩。
▷9月24日—9月27日,居家未外出。
▷9月28日14时18分-14时33分,在西六条路爱民街小市场,未购物。
▷9月29日凌晨1时56分,转运至隔离点集中隔离。
请我市市民比对信息,如有轨迹交集,要主动报备,不要外出,执行我市疫情防控要求。如因瞒报、谎报、缓报、不报造成疫情扩散等严重后果的,将依法依规追究相应责任。
望广大群众积极主动接种新冠疫苗,自觉遵守相关疫情防控法律法规,不造谣、不信谣、不传谣,积极主动落实相关疫情防控措施。
牡丹江市十县(市)、区疾控中心值班电话
爱民区疾控中心 6528281
西安区疾控中心 8807120
阳明区疾控中心 6323266
东安区疾控中心 6959110
海林市疾控中心 5713369
宁安市疾控中心 7623312
林口县疾控中心 3596286
穆棱市疾控中心 3123419
东宁市疾控中心 3623335
绥芬河市疾控中心 3953027
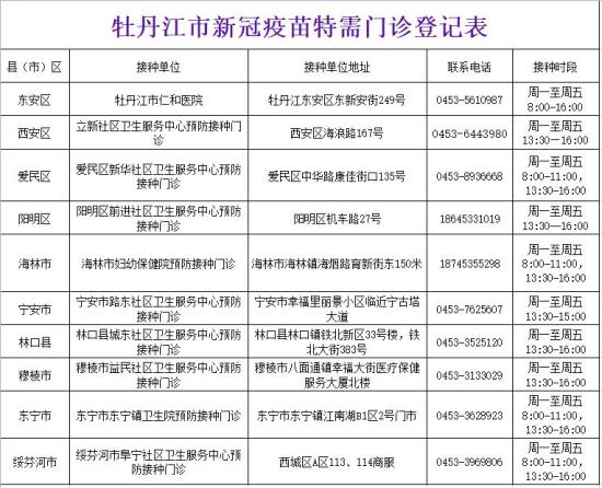
牡丹江市四城区新冠疫苗预防接种单位一览表


来源:牡丹江市疾控中心
原标题:《【疾控提示】关于哈尔滨确诊病例两名密切接触者的行动轨迹通告》