蜀黍,我的驾
驶证到期该换啦,该去潍坊哪个医院体检呀?
就近选择就好啦!怎么方便怎么来~
选择多多哦~
为方便群众
切实解决群众的困难事、烦心事
更好地为群众办实事
我市车管部门聚焦民意导向
积极回应社会关切
满足群众新需求
通过整合医疗机构和驾管服务优势
全力打造便民服务圈
方便驾驶人就近体检
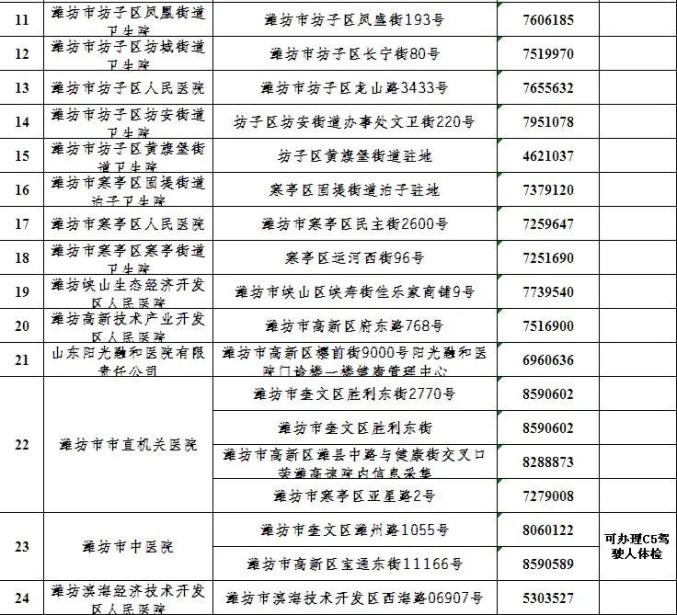
近期,我市又新增13家
机动车驾驶人体检备案医疗机构

适用范围:
初次申请、增加准驾车型,办理机动车驾驶证期满换证、提交体检证明等驾驶证业务。
截止目前,我市共有61家医疗机构
开通驾驶人查体业务
(前期公示的48家医疗机构清单)
(点击放大可查看大图)




另外
市车管所建设的24小时自助车管所
还配备自助查体机、自助制证机等
办理期满换证可一站式自助办结
无需预约,即到即办

来源|潍坊车管
编辑|孙小花

看着好,记得点赞+在看哦 ↓↓↓
用心“潍 ”你,赢得“坊”心!
♥ ♥ ♥ ♥ ♥ ♥:,。视频小程序赞,轻点两下取消赞在看,轻点两下取消在看
原标题:《又添13家,选择更多了!》