通知
据南沙区、番禺区消息,为配合做好即将开通的地铁18号线公交接驳工作,9月26日起南沙、番禺这些公交线路将有调整:

资料图
(一)南沙区公交调整情况
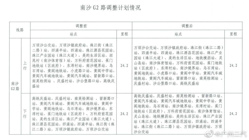
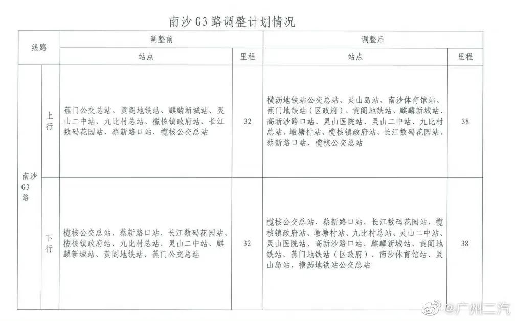
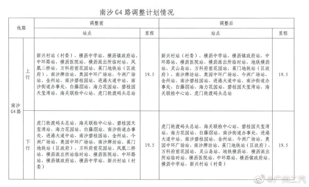
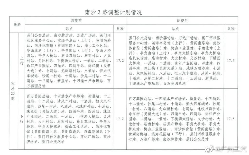
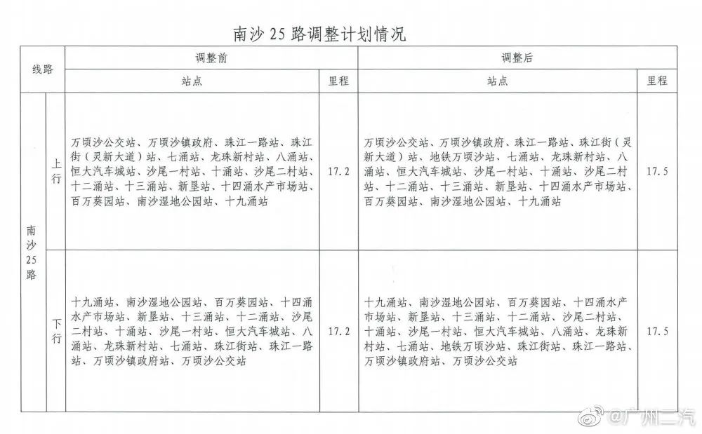
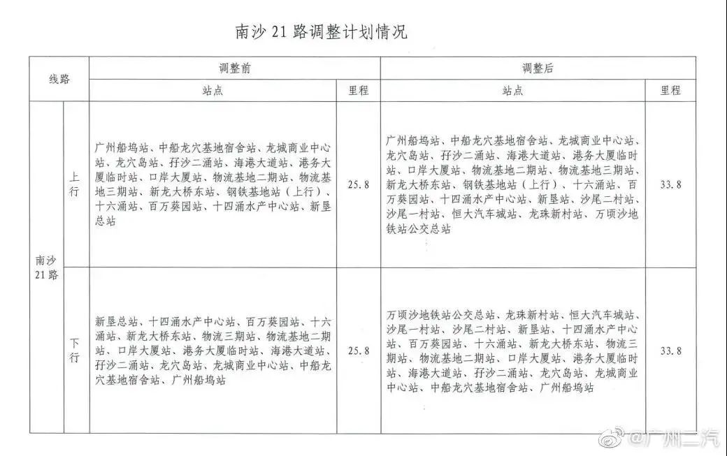
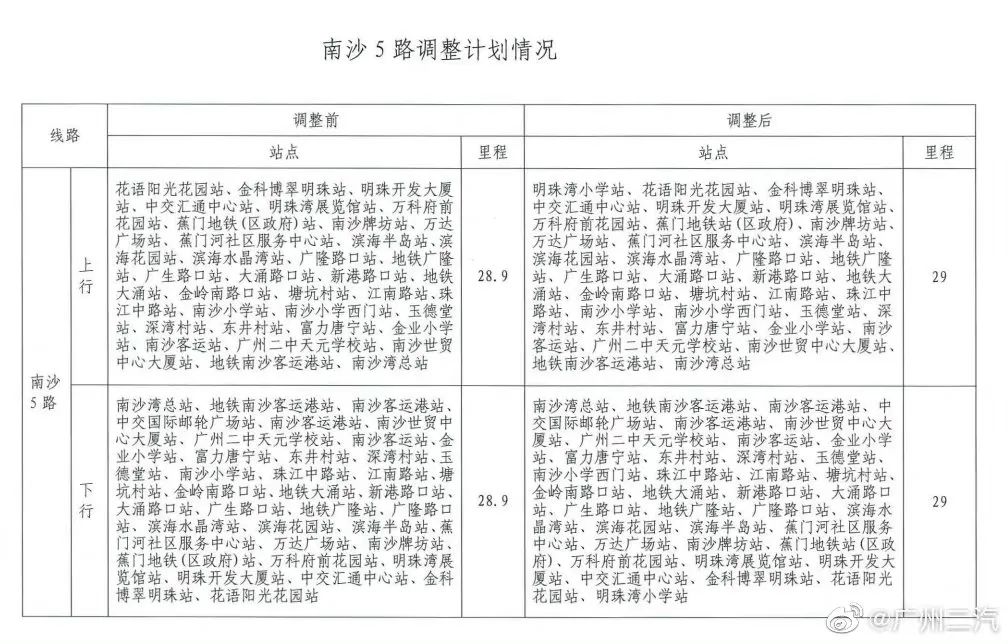
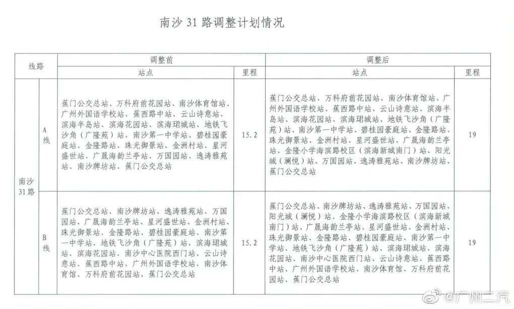
为做好地铁18号线南沙片区公交接驳工作,广州公交集团二汽南沙巴士公司将从9月26日起,对南沙2路、南沙5路、南沙25路、南沙31路、南沙G1路、南沙G2路、南沙G3路、南沙G4路等9条线路进行调整,具体调整情况点击下图。同时对南沙21路发班间隔调整为全天20分钟/班、南沙31路发班间隔调整为高峰10分钟/班、平峰20分钟/班。
+
+
接驳地铁横沥站的公交线路
点击可查看大图↓
经行停靠地铁横沥站:
南G1路(蕉门地铁站—十九涌站)

南G2路(高铁庆盛站—万顷沙公交总站)

南G3(横沥地铁站公交总站—榄核公交总站)

南G4路(虎门渡口站—新兴村站)

++
+
+
接驳地铁万顷沙站的公交线路
3路公交
点击可查看大图↓
经行停靠地铁万顷沙站:
南2路(蕉门公交站-百万葵园)

南25路(万顷沙公交站—十九涌站)

由万顷沙地铁站公交总站始发:
南21路(广州船坞站—万顷沙地铁站公交总站)

+
+
+
+
点击可查看大图↓
南5路(明珠湾小学站—南沙湾总站)

南31路(蕉门公交总站—蕉门公交总站)

+
+
二、番禺区公交调整情况

+
为配合地铁十八号线沙溪地铁站开通,满足市民在沙溪地铁站公交地铁接驳出行需求,经现场踏勘,广州市番禺区交通运输局决定将沙溪地铁站附近公交站点更名,并临时增设一个公交站点。现将有关事项通知如下:
一、在沙溪地铁站E1出口往西50米合适位置(具体位置以现场踏勘为准)增加公交站点“地铁沙溪站(E1出口)”(西行),途经的公交地铁接驳专线4路和番185路停靠此站。
二、公交站点“海珠路站”更名为“地铁沙溪站”,途经停靠的公交线路为90路、番182路、番185路、番191路、公交地铁接驳专线4路等5条线路。
三、上述调整自2021年9月26日首班车起实施。
四、延迟公共汽车公交地铁接驳专线4路末班车营运服务时间,沙溪大道东总站由23:00延长至23:40发班,海龙湾总站由22:35延长至23:00发班,完成地铁沙溪站末班列车公交接驳服务;公共汽车公交地铁接驳专线4路末班车营运服务时间于2021年9月30日首班车起实施延长。
++
来源:广州南沙发布、番禺区交通运输局官网
原标题:《广州地铁18号线开通在即,南沙、番禺这些公交线路将有调整》