华人健康存在销售区域较为集中、门店遭受行政处罚不断、存货规模持续扩大以及现金流或将承压等种种潜在风险。
据2021年医药零售行业市场调研前景分析报告结果来看,医药零售行业对国人的生活中已经起着举足轻重的作用。截至目前,医药零售市场规模已达3000亿元,且保持稳中向上的发展趋势。

在医药零售企业逐步迎来春天之际,主要从事医药行业的安徽华人健康医药股份有限公司(以下简称“华人健康”)向创业板发起冲击。
据悉,2021年9月16日,华人健康披露招股说明书,此次拟公开发行股票数量不超过6001.00万股,占发行后总股本的15%。共拟募集资金6.06亿元,分别用于营销网络建设以及补充流动资金。
然而,从华人健康披露的招股书中了解到,公司存在销售区域较为集中、门店遭受行政处罚不断、存货规模持续增长以及现金流承压等种种潜在风险。
针对上述问题,发现网向华人健康拟去采访函请求释疑,然而,截至发稿,公司方面未能给出合理解释。
销售区域较为集中 门店受40起处罚
资料显示,华人健康成立于2001年,一直专注于医药流通行业,报告期内主要从事医药代理、零售及终端集采三大块业务。
数据显示,2018-2020年,华人健康实现营业收入分别为11.05亿元、15.22亿元、19.31亿元,同比增长分别为37.82%、26.84%;同期归母净利润分别为1950.10万元、5194.81万元、8891.99万元,同比增长分别为166.39%、71.17%。显而易见,华人健康的营收及归母净利润均呈现稳步增长态势。

来源:wind
然而,华人健康良好业绩的背后还暗藏零售业务高度依赖单一地区风险。招股书数据显示,公司零售业务主要集中于安徽省。2018年末-2020年末,公司零售业务门店数量分别为541家、607家、771家,其中分布在安徽省内的门店数量分别为541家、607家、762家,门店数量占比分别为100%、100%、98.83%。
同期华人健康的零售业务主营收入分别为7.18亿元、10.34亿元、12.92亿元,安徽地区形成的零售业务主营收入分别为7.18亿元、10.34亿元、12.92亿元,占零售业务收入比重分别为100%、100%、99.98%。

来源:招股书
针对此种情况,华人健康坦言,虽然安徽省为发行人零售业务的良好发展提供基本保障,但若未来安徽地区在药店管理、医保结算、疫情防控要求等方面出现重大政策调整,则极有可能对发行人的零售业务产生较大的负面影响,公司盈利问题也将成一大难题。
需要提及的是,在安徽地区门店数量快速增长的之时,华人健康显现出众多管理问题。
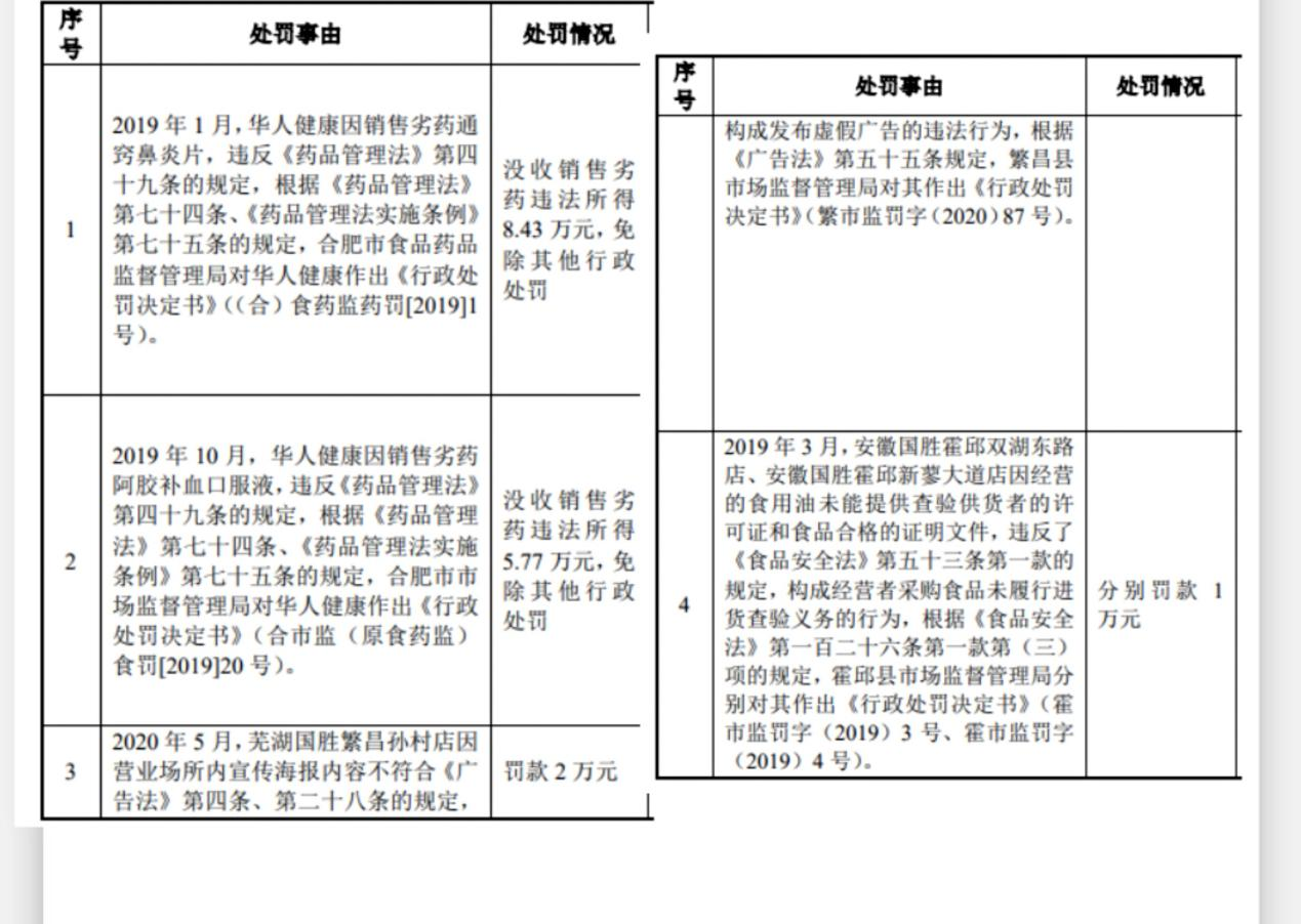
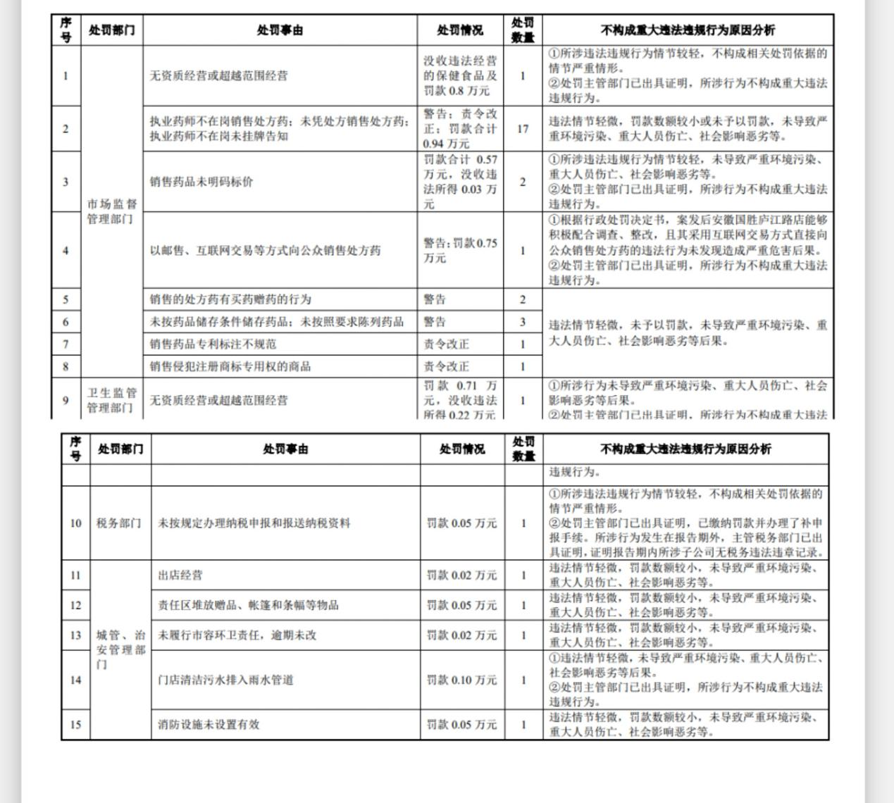
招股书数据显示,报告期内,华人健康及其子公司、所属门店共受到40起行政处罚。其中,因销售劣药通窍鼻炎片、阿胶补血口服液共被受行政处罚14.20万元;因营业场所宣传海报内容不符合规定被受处罚2万元;因经营的食用油未能提供供货者的许可证和食品合格的证明文件分别罚款1万元;因市场监管部门管理不善被受行政处罚共28起,共计罚款3.06万元;因无资质经营或超越范围经营被罚款金额0.71万元;因未按规定办理纳税申报和报送的纳税材料被罚款0.05万元;因城管、治安管理部门管理不善被受行政处罚共计5起,共计罚款0.29万元。


来源:招股书
由以上案例不难看出,40起处罚中,34起案件均是由于管理部门管理不善导致。对此,业内资深人士分析表明,一家企业若盲目的扩张,而经营管理跟不上脚步,不但会使企业亏损,还会对企业的各方面造成影响,比如经营资金不能获取利润以及还会造成企业资金的流失。
存货规模持续加大 现金流或恶化
除了接二连三的遭受行政处罚,更大的危机也在逼近华人健康。
首要的便是公司的存货积压问题。招股书数据显示,2018年末-2020年末,华人健康的存货账面价值分别为1.81亿元、2.29亿元、 3.03亿元,占流动资产比例分别为29.79%、32.67%、32.76%,逐年呈增长趋势。
通过分析华人健康披露招股书来看,其存货主要集中于零售业务。华人健康根据销售预测、商品安全库存、运输时间、回款周期等因素确定采购周期,但报告期内公司存货周转并不是特别理想。
招股书数据显示,2018年-2020年,公司存货周转率分别为4.34次、4.58次以及4.60次,同时逐年低于行业均值的5.21次、5.59次以及5.90次。

来源:招股书
存货的一路走高以及周转不理想也恶化了公司现金流情况。数据显示,2018年-2020年,华人健康的经营活动产生的现金流量净额分别为-8467.52万元、9209.97万元以及2933.49万元,同比增长率分别为208.77%以及-68.15%;同期净利润分别为1985.15万元、5334.70万元以及8885.91万元,同比分别增长168.73%以及66.57%。
可以看到,华人健康的净利润在报告期内持续呈增长趋势,但现金流在2018年却出现负值,且仅2019年有所增长,但在2020年末又出现大幅度下滑。

来源:招股书
针对此种情况,资深人士分析表示,在报告期内,现金流背向净利润增长,能够说明公司或许就是“纸面富贵”。 同时,伴随着华人健康各项业务的不断扩张,其存货规模可能会持续扩大,现金流或将持续承压。
上述潜在风险的存在,能否构成华人健康登陆IPO实质性障碍,发现网将持续关注。
(发现网记者:罗雪峰 实习记者:刘蓓)