重磅消息
四川省五大经济区“十四五”规划
已于日前发布
五大经济区
▶《成都平原经济区“十四五”一体化发展规划》
▶《川南经济区“十四五”一体化发展规划》
▶《川东北经济区“十四五”振兴发展规划》
▶《攀西经济区“十四五”转型升级发展规划
▶《川西北生态示范区“十四五”发展规划》
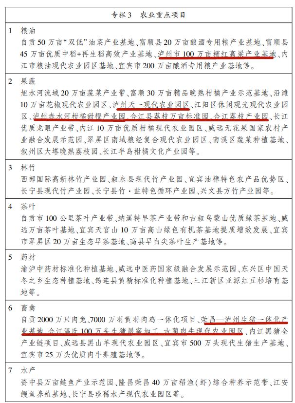
规划涉及哪些具体项目?
泸州有哪些具体任务?
一起来看看
01
川南经济区“十四五”规划公布
《川南经济区“十四五”一体化发展规划》近日发布。《规划》提出,到2025年,川南经济区的经济总量将达到1.1万亿元,迈上万亿台阶。
“十三五” 时期,川南经济区地区生产总值从2015年的4828亿元增加到2020年的7884亿元,占全省比重从15.9%提高到16.2%。按可比价格计算年均增长7.5%,增速居五大片区首位。“十四五”期间又该如何发力?
《规划》提出,到2025年,川南经济区一体化发展体制机制更加健全,基础设施、产业发展、生态环境、公共服务等领域基本实现一体化,区域综合实力、辐射带动能力显著增强,打造成为全省第二经济增长极。经济增速高于全省平均水平,人均地区生产总值与全省平均水平的差距明显缩小,区域发展能级全面提升,经济和人口承载力显著增强,在全省经济发展中的地位和作用更加凸显。
展望2035年,川南经济区一体化发展达到较高水平,现代产业体系基本形成,城乡区域发展更加协调,基础设施现代化水平明显提升,基本公共服务实现均等化,人民生活更加富裕,成为带动成渝地区高质量发展的重要增长极,与全国全省同步基本实现现代化。
《规划》对川南经济区的发展定位为——
川渝滇黔结合部区域经济中心。强化全国性综合交通枢纽作用,扩大开放开发战略叠加效应,提升对区域资源要素的集聚集成和转化能力,打造产业和人口优势承载地,建设辐射带动和服务川渝滇黔结合部区域发展重要的经济中心。
现代产业创新发展示范区。坚持高端产业引领带动,深度融入全球产业链创新链价值链,强化科技创新和产业协同融合,加快发展战略性新兴产业,促进传统产业提档升级,提升产业链供应链稳定性,协同构建现代产业体系。
四川南向开放重要门户。加快南向开放大通道建设,拓展对外开放渠道,提升开放平台能级,营造一流营商环境,强化与粤港澳大湾区、北部湾经济区、南亚和东南亚多领域互利共赢的务实合作,成为四川南向开放主战场和排头兵。
长江上游绿色发展示范区。走生产发展、生活富裕、生态良好的文明发展道路,发展绿色产业,建立健全生态产品价值实现机制,推动发展方式向绿色低碳循环转变,筑牢长江上游生态屏障,树立全国生态文明建设样板。

这些关键点涉及泸州
发展基础
▶ 基础设施建设取得新突破
铁公水空立体交通体系不断完善,成贵铁路和宜叙、叙古荣泸、成宜等高速公路建成通车,泸州云龙机场、宜宾五粮液机场实现通航运营,自贡凤鸣通用机场建成投运,成自宜高铁、渝昆高铁、川南城际铁路、隆黄铁路叙永至毕节段和泸州至永川、内江至大足等高速公路加快建设,泸州港、宜宾港资源整合取得突破。水利基础设施进一步完善,自贡小井沟水库、内江联合水库基本建成,向家坝灌区北总干渠一期等大中型水利工程加快推进。能源供应保障能力进一步增强长宁—威远国家级页岩气示范区成为全国产气规模最大的页岩气产区。

中国(四川)自由贸易试验区川南临港片区形成制度创新成果320项,四川自由贸易试验区宜宾、自贡、内江协同改革先行区加快建设。泸州、宜宾获批综合保税区、跨境电商零售进口试点城市,泸州港、宜宾港获批国家临时开放口岸。宜宾三江新区获批设立,泸州跨境电子商务综合试验区、自贡国家文化出口基地高标准建设,“蓉欧+”东盟铁海联运国际货运班列稳定运营。中国国际酒业博览会、中国国际名酒博览会、国际(宜宾)茶业年会、自贡国际恐龙灯会、川南电商博览会等影响力不断提升。
新型城镇化发展水平明显提高
宜宾、泸州区域中心城市发展能级显著提升,内江、自贡同城化发展格局基本形成,定位清晰、分工合理、功能完善生态宜居的现代城镇体系加快构建,常住人口城镇化率提升幅度高于全省。
推进宜泸沿江协同发展
充分发挥长江黄金水道优势,加强宜宾、泸州沿江协同发展,加快沿江高速公路、过江通道和集疏运体系建设,科学推进岸线开发和港口建设,推动宜宾港、泸州港资源深度融合、高效集约发展,完善铁公水空多式联运长效机制。
依托宜宾临港经开区、泸州高新区、自贸试验区川南临港片区、综合保税区、跨境电商综合试验区、零售进口试点城市等重大开发开放平台,深入推进优质白酒、先进材料、装备制造等优势产业合作。

推进川南渝西融合发展
协同共建川南渝西融合发展试验区,依托长江黄金水道、成渝高速、宜泸渝高速、渝昆高铁等骨架通道和国家级开发区省级新区等功能平台,联合重庆渝西地区探索建立区域重大政策协同、重点领域协作、市场主体联动新机制,协同建设承接产业转移创新发展示范区,打造西部陆海新通道和长江经济带物流枢纽。
加快内荣现代农业高新技术产业示范区、泸永江融合发展示范区建设,加强基础设施互联互通产业协作共兴,合作共建产业园区,协同承接产业转移,探索区域融合、产城融合、城乡融合发展新机制。
提升制造业现代化水平
■ 打造世界级优质白酒产业集群
依托宜宾五粮液产业园区、泸州白酒产业园区、古蔺郎酒生产基地,建成全国领先的白酒生产基地和智能酿造基地,推进白酒产业强链补链,带动内江、自贡原粮种植、设计包装、基酒酿造等产业,构建区域白酒全产业链。

■打造全国重要的装备制造产业集群
依托内江国家汽车(摩托车)零部件制造基地、自贡国家节能环保装备制造示范基地、宜宾轨道交通产业基地、自贡航空及燃机产业发展集聚区、泸州长江经济开发区,做强汽车制造及零部件、节能环保装备、通用航空和航空发动机研发制造、轨道交通、化工容器设备产业,壮大工程机械数控机床、泵阀、能源装备产业,打造五千亿级装备制造产业集群。
■打造国内先进的新材料产业集群
依托宜宾国家精密模具和特种材料集成制造高新技术产业化基地、泸州国家化工新材料高新技术产业化基地、内江西部钒钛资源综合利用基地、自贡国家新材料高新技术产业化基地重点发展高分子合成材料、精细化工材料、高端金属复合材料、钒钛新材料、先进轻纺材料、新型建筑材料等产业,打造五千亿级新材料产业集群。
■打造成渝地区重要的电子信息产业集群
依托宜宾临港电子信息(智能终端)产业园、自贡高新区电子信息产业园、中国电子信息产业集团(泸州)产业园、内江大数据产业园,引进高端优质资源和知名品牌企业,重点发展智能终端、大数据、北斗、信息安全等产业,培育壮大半导体、新一代网络技术、智能终端软件等产业。


促进宜宾燃面、高县土火锅、双河凉糕、自贡冷吃兔、富顺豆花、内江羊肉汤、古蔺麻辣鸡等特色美食品牌化,创建美食地标。
共建沿长江休闲度假旅游带
深度挖掘川南酒、盐、龙、灯、茶竹桑、糖文化价值和“三线”工业基地人文底蕴,打造富有特色的文化旅游景区创意园区、文旅综合体,创建国家5A级旅游景区和国家级旅游度假区,共同打造长江生态文化旅游、长征文化公园、白酒金三角“醉美旅游”G76国道生态文化旅游、川南民俗文化旅游、宜泸永江沿江古镇文旅走廊等一批精品旅游线路。



集聚高校科研院所资源。加快建设宜宾大学城和科技创新城,支持自贡、泸州、内江打造科教园区和创建国家大学科技园,围绕电子信息生物医药、新材料、现代装备制造、新能源等主导产业发展,加强与国内外知名高校、科研院所合作,发展高水平高等教育,开展高水平科技创新。


■融入西部陆海新通道建设
加快西部陆海新通道重点项目建设,畅通经云南至中南半岛、经贵州至广西北部湾等货运通道。支持宜宾、泸州建设联接长江黄金水道和西部陆海新通道的板纽节点,完善内江、自贡“蓉欧+”东盟国际班列基地功能,建设南向班列川南(宜宾)国际货运物流基地提升川南经济区至北部湾地区铁海联运班列效率。
发挥高铁通道作用,积极参与泛珠区域高铁经济带合作,统筹布局高铁经济带合作试验区产业园,积极承接产业转移。主动参与中国-东盟框架合作,融入区域全面经济伙伴关系协定(RCEP)大市场,扩大与东南亚、南亚国家经贸合作。
■畅通长江上游黄金水道
实施航道提升工程,实现长江干线3000吨级船舶直达宜宾。支持泸州港、宜宾港与重庆港共建长江上游港口联盟,协同建设长江上游航运枢纽。
拓展与武汉港、南京港上海港等长江中下游城市群港口联动,加快发展铁水、公铁联运和“一单制”联运服务强化大通关协作,构建通江达海、首尾互动的东向国际开放大通道。
共建高能级开放平台
推进开放口岸建设。高质量建设泸州、宜宾综合保税区,鼓励内江、自贡申建保税物流中心(B型)。推进泸州港、宜宾港国家临时开放口岸建设,支持宜宾、泸州机场按照国家开放口岸标准改(扩)建。推进中国(泸州)跨境电商综合试验区、自贡市国家外贸转型升级基地(新型材料)建设和泸州、宜宾跨境电商零售进口试点工作。
打造全国性综合交通枢纽
■畅通对外综合运输通道
积极对接西部陆海新通道,增强泸州-宜宾全国性综合交通板纽衔接牵引能力,培育内江一自贡区域性综合交通枢纽。
拓展川黔粤桂、川滇走廊,加快建设成自宜高铁、渝昆高铁、连乐铁路隆黄铁路叙永至毕节段。实施成渝铁路成都至隆昌段、隆黄铁路隆昌至叙永段扩能改造等西部陆海新通道西线通道重点项目,协同推动黄桶至百色铁路前期工作,积极争取将宜宾至西昌至攀枝花高铁、泸州至遵义高铁纳入国家规划,畅通对接粤港澳大湾区、北部湾经济区、滇中经济区的铁路大通道。
加快建设泸州至永川、内江至大足、宜宾至彝良、叙永至威信、宜宾至威信、泸州古蔺至金沙等高速公路,推进建设资中至铜梁、自贡至永川和成渝扩容等高速公路,加快宜宾经泸州至江津、重庆经叙永至筠连等高速公路前期工作,加密至渝滇黔高速公路通道。
■构建便捷高效城际路网
加快以城际铁路、高速公路为骨架,构建高等级、网络化区域交通基础设施体系。建成川南城际铁路内自泸段,规划建设绵阳至遂宁至内江铁路,积极争取将重庆至自贡至雅安铁路纳入国家规划。
加快建设内江城市过境等高速公路,推进建设乐山至资中、成自泸扩容等高速公路,加快宜宾至屏山新市、内江至南溪、泸州至古蔺、乐至至自贡至犍为等高速公路前期工作。持续提升国省干线公路技术等级,建设高品质公路网络,逐步消除普通国省道“断头路”“瓶颈路”。



增强县城综合承载能力。加快推进县城扩容提质,推动县城
城镇化补短板强弱项,提升公共服务能力,推进国家新型城镇化示范县(市)建设。支持江安、高县、屏山、泸县、富顺等距离中心城区较近的县深度融入中心城市,支持合江、隆昌等距离中心城区较远发展基础条件较好的县打造市域副中心。
深化扩权强县改革,有序推进撤县设市。支持泸州市江阳区创建全国百强区、巩固提升宜宾市翠屏区全国百强区优势,集中资源力量做强重点镇、中心镇特大镇,规范发展特色小镇。
协同加强生态文明建设

共建区域医疗中心。依托西南医科大学及附属医院等优质医 疗资源,发挥麻醉、骨科等专(学) 科优势,组建川南专科联盟,合力打造重点专(学)科群,协同扩大优质医疗资源供给。深化与四川大学华西医院、重庆医科大学附属医院等合作,建立区域医疗中心人才培养平台。加快建设区域医疗健康中心,不断增强区域医疗健康服务辐射能力。

原标题:《四川五大经济区“十四五”规划出炉,泸州要干这些大事》