你家的电动车上牌了吗?
还没有的赶紧!
南昌交警正在严查!
贴“小黄单”!
今天开始
还将对无牌非机动车
进行限制和暂扣行动!

这几天
不少市民看到
有非机动车被贴上“小黄单”
“警告:您的电动自行车尚未悬挂号牌,
请尽快办理,
否则将依法处罚并抄告所在单位、社区”
这是交警、城管、社区
联合开展的无牌非机动车整治行动。

9月22日,东湖区交警、城管、社区联合行动,对全区非机动车无牌上路情况进行排查,以张贴黄色提示单的方式告知车主及时上牌,并对无牌电动车进行暂扣。据悉,自9月18日以来,东湖区已清运无牌共享单车12884辆。
“该行动自9月18日启动,已经持续了5天,做了充分的前期宣传工作。自23日起,我们就将配合交警部门,对无牌非机动车进行限制和暂扣行动。”东湖区城管执法大队执法人员告诉记者,在前期工作中,执法队员已经张贴了3000余份“小黄单”,暂扣560余辆无牌共享单车,清运无牌共享单车12884辆。考虑到共享单车数量较大,为帮助企业减轻转运压力,东湖区城管执法大队还特意将位于青山路立交桥的非机动车违章处理点设为转运点,帮助企业暂存共享单车3000余辆,大大减少了路面上的无牌非机动车数量。

据介绍,城管执法部门将配合交警,全面开展无牌非机动车整治,市民个人的无牌电动车也在整治范围内。执法队员将全员上路,全面清理无牌共享单车,禁止共享单车企业投放无牌共享单车。此外,交警还将在各社区设立驻点或张贴联系方式,帮助市民进行上牌工作,对无牌上路的非机动车,交警将予以暂扣和处罚。
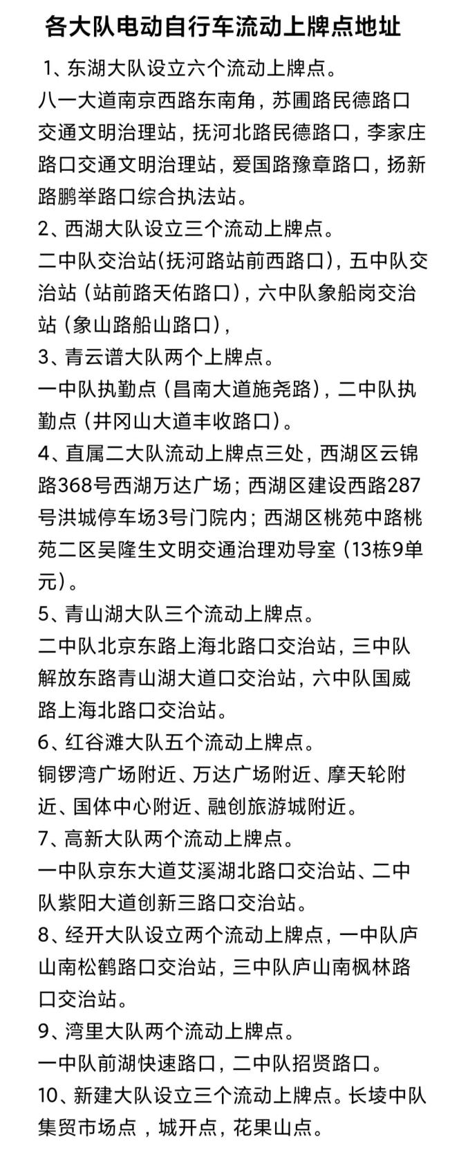
快来给你的电动自行车
免费上牌
↓↓↓


来源:南昌发布综合

南昌发布
微信公众号:nc_fabu:,。视频小程序赞,轻点两下取消赞在看,轻点两下取消在看
原标题:《今天开始!南昌家有电动车的注意!》