大家好!今天是9月23日,星期四,欢迎进入早读四川!每天2分钟,让你更懂四川。
天气早知道


早读四川
导读
○ 成都,全国超大城市!
○ 四川疾控提示 非必要尽量避免前往这些地区
○ 加强法治政府建设 四川这些集体和个人受到表彰
○ 震后首批复课 泸州泸县八万余名学生回到校园
○ 因山体塌方九环线九皇山段道路阻断,通行时间待定
成都,全国超大城市!
日前,《求是》杂志上公布了由国家统计局提供的《经济社会发展统计图表:第七次全国人口普查超大、特大城市人口基本情况》,根据第七次全国人口普查数据,全国超大城市有上海、北京、深圳、重庆、广州、成都、天津7城(按城区人口数排序)。据了解,超大城市为城区常住人口1000万以上的城市,而城区常住人口500万以上1000万以下的城市为特大城市。据第七次全国人口普查数据显示,成都常住人口已达到2093.8万人,成为全国为数不多的常住人口超过2000万的国家中心城市。(综合成都发布、国家统计局、求是、四川观察)

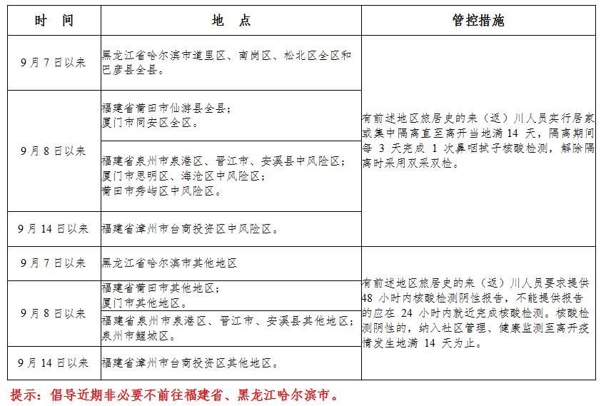
四川疾控提示 非必要尽量避免前往这些地区
据四川疾控,截至2021年9月22日12时,黑龙江省本土确诊病例已增至8例(均在哈尔滨市),黑龙江省哈尔滨市已成为需重点关注的地区。四川疾控再次提醒大家:
做好自身防护,尽量远离人群聚集场所,减少参与人员聚集、场所密闭的娱乐方式,在人群聚集的公共场所要做到戴口罩、勤通风。有福建省莆田市、泉州市、厦门市、漳州市,黑龙江省哈尔滨市旅居史的来(返)川人员、所有健康码为“红码”和“黄码”人员均需第一时间主动向所在社区、工作单位或所住酒店报备,配合做好各项防控措施。非必要尽量避免前往中高风险地区或有病例报告的区域。(四川疾控)
国内中高风险区来(返)川人员管理措施

加强法治政府建设 四川这些集体和个人受到表彰
为表彰先进、树立典型,经省委、省政府同意,省法治政府建设工作领导小组办公室、省人社厅、省司法厅决定,表彰中共成都市委全面依法治市办秘书处等100个集体为“四川省法治政府建设工作先进集体”,表彰杨华等200名同志为“四川省法治政府建设工作先进个人”。(四川新闻网)
四川省法治政府建设工作先进集体名单
(共100个)
成都市
中共成都市委全面依法治市办秘书处
成都市城市管理委员会政策法规和行政执法处
成都市成华区司法局
成都市武侯区司法局
成都市郫都区司法局
成都市都江堰市司法局
成都市彭州市司法局
成都市邛崃市司法局
成都市崇州市司法局
自贡市
自贡市卫生健康委员会
自贡市教育和体育局
自贡市市场监管局
自贡市富顺县司法局
攀枝花市
攀枝花市东区司法局
攀枝花市盐边县司法局
攀枝花市米易县行政审批局
泸州市
泸州市司法局
泸州市江阳区司法局法规股
泸州市合江县司法局
泸州市泸县司法局法规股
泸州市古蔺县司法局
德阳市
德阳市人民政府办公室
德阳市市场监督管理局
德阳市司法局经济技术开发区分局
绵阳市
绵阳市住房和城乡建设委员会
绵阳市游仙区司法局
绵阳市安州区司法局
广元市
广元市旺苍县司法局
广元市剑阁县司法局
国家税务总局广元市税务局
广元市法治政府建设领导小组办公室
遂宁市
遂宁市发展和改革委员会
遂宁市法律援助中心
遂宁市射洪市司法局
内江市
内江市隆昌市司法局
内江市威远县司法局
内江市资中县司法局复议应诉股
乐山市
乐山市人民政府办公室
中共乐山市委编制委员会办公室
乐山市公安局
乐山市沙湾区综合行政执法局
乐山市峨眉山市司法局
南充市
南充市顺庆区司法局
南充市高坪区司法局合法性审查股
南充市仪陇县司法局
南充市司法局法治调研科
宜宾市
宜宾市高县司法局
宜宾市珙县司法局
宜宾市屏山县司法局
宜宾市兴文县司法局
宜宾市叙州区司法局
广安市
广安市武胜县司法局
广安市税务局
广安市财政局
达州市
达州市开江县司法局
国家税务总局达州市渠县税务局
达州市公安局通川区分局
达州市住房和城乡建设局
巴中市
巴中市司法局行政复议与应诉科
巴中市自然资源和规划局法规科
雅安市
雅安市综合行政执法局
雅安市司法局
雅安市汉源县司法局
雅安市宝兴县司法局
眉山市
眉山市司法局行政执法协调监督科
眉山市人力资源与社会保障局政策法规科
眉山市公安局东坡区分局法制大队
眉山市青神县公安局法制大队
资阳市
资阳市雁江区司法局
资阳市安岳县司法局
阿坝州
阿坝州司法局行政执法协调监督科
阿坝州市场监管局
阿坝州交通运输局
阿坝州九寨沟县司法局
甘孜州
甘孜州林业和草原局
甘孜州市场监督管理局
甘孜州康定市司法局
甘孜州稻城县司法局
凉山州
凉山州市场监管局
凉山州雷波县司法局
凉山州西昌市卫生健康局
凉山州司法局行政执法监督科
省直部门
省政府办公厅秘书六处
省发展改革委行政审批处
公安厅交通警察总队高速公路四支队
司法厅行政审批处
财政厅法规处
人力资源社会保障厅劳动保障监察局
自然资源厅法规处
生态环境厅法规与标准处
住房城乡建设厅政策法规处
交通运输厅综合行政执法总队
水利厅政策法规处
农业农村厅政策法规处
文化和旅游厅政策法规处
省卫生健康委综合行政执法总队
应急管理厅政策法规处
审计厅法规处
省市场监管局法规处
国家税务总局四川天府新区成都管理委员会税务局
四川省法治政府建设工作先进个人名单
(共200个)
成都市
杨 华 中共成都市委全面依法治市办秘书处一级调研员
唐 涛 成都市司法局立法一处副处长
郭文军 成都市公安局法制支队案审一大队一级警长
陈岚君 成都市人力资源和社会保障局法规和信访处处长
赵 键 成都市财政信息网络中心八级职员
关 琳 四川天府新区党工委政法委司法行政和法治处一级主任科员
鞠友志 成都高新区党工委政法委司法法治处副处长
罗 伟 成都市锦江区司法局党组副书记
杨 罡 成都市青羊区司法局法制科科员
陈培渊 成都市金牛区司法局行政复议和执法监督科长
向峻青 成都市龙泉驿区法律援助中心七级职员
王栩姝 成都市青白江区司法局七级职员
王春花 成都市新都区司法局行政复议与应诉科科长
罗 逸 成都市温江区司法局九级职员
涂 珂 成都市双流区司法局行政复议与应诉科科长
付 伟 成都市新津区司法局合法性审查科科长
刘 玲 成都市简阳市司法局党组成员
余 霞 成都市金堂县司法局执法监督室主任
吴 军 成都市大邑县司法局行政执法监督科科长
袁浩钧 成都市蒲江县司法局政府法律事务科科长
自贡市
李开友 自贡市大安区司法局党组书记、局长
祝 彦 自贡市农业农村局政策法规科四级主任科员
冯 刚 自贡市荣县司法局法制工作股一级主任科员
李劲松 自贡市贡井区司法局党组成员、副局长
李吉生 自贡市劳动保障监察支队支队长
彭 强 自贡市公安局法制支队一级警长
谢 纬 自贡市司法局法治调研督察科科长
攀枝花市
王涛洪 攀枝花市西区司法局党组成员、副局长
代 维 攀枝花市公安局法制支队一级警长
楼雅伟 攀枝花市市场监督管理局政策法规科科长
杨清敏 攀枝花市司法局行政执法协调监督科科长
李 攀 攀枝花市仁和区司法局一级主任科员
泸州市
向春雷 泸州市政府办公室秘书五科科长
尹国涛 泸州市司法局法治研究与督察室主任
周明洁 泸州市司法局复议应诉科科长
刘 瑶 泸州市城市管理行政执法局督察支队科员
黄 柯 泸州市龙马潭区司法局党组成员、副局长
肖代勇 泸州市纳溪区司法局法制股二级主任科员
高元翠 泸州市叙永县司法局法规股四级主任科员
德阳市
黄勇军 德阳市城市管理执法局副局长
王 海 德阳市司法局行政复议与应诉科副科长
赖丽帆 德阳市公安局法制支队三级警长
刘 颍 德阳市什邡市司法局合法性审查与区域发展服务股四级主任科员
蔡 文 德阳市广汉市司法局行政复议与应诉股一级主任科员
蒋 丹 德阳市中江县司法局二级主任科员
绵阳市
肖志泉 绵阳市北川羌族自治县司法局行政复议与应诉股三级主任科员
吴 琳 绵阳市涪城区司法局党组成员、副局长
秦理楠 绵阳市司法局党委委员、机关党委书记
刘 凯 绵阳市公安局法制支队副支队长
王 静 绵阳市平武县司法局党委书记、局长
唐加贵 绵阳市三台县司法局合法性审查及行政执法协调监督股三级主任科员
何绍伦 绵阳市市场监督管理局政策法规科一级主任科员
何 畅 绵阳市盐亭县司法局局长
李 敏 绵阳市梓潼县司法局副局长
广元市
翟 英 广元市住房和城乡建设局政策法规科科长
郭雪源 广元市青川县司法局党组书记、局长
于晓梅 广元市财政评审中心副主任
赵佳兴 广元市朝天区司法局副局长
张德权 广元市利州区司法局二级主任科员
张远亮 广元市昭化区司法局党组书记、局长
马玉东 广元市司法局副局长
遂宁市
黄 淼 遂宁市司法局法治督察调研科科长
何汉林 遂宁市大英县司法局副局长
谢 静 遂宁市蓬溪县司法局法治督察调研股一级主任科员
谢 鑫 遂宁市安居区司法局行政复议与应诉股一级主任科员
黄拉拉 遂宁市船山区司法局合法性审查股一级主任科员
内江市
吴 新 内江市司法局党委委员副局长
王明正 隆昌市人力资源和社会保障局党组书记、局长
叶永森 内江市司法局行政执法协调监督与合法性审查科科长
范荣贵 内江市司法局行政复议与应诉科副科长
廖千千 内江市市中区司法局普法与依法治理股四级主任科员
曾 佳 内江市东兴区司法局行政复议与应诉股四级主任科员
乐山市
万 洪 乐山市自然资源局政策法规科科长
曾儒君 乐山市生态环境局政策法规科科长
张天华 乐山市交通运输局政策法规科科长
熊 莉 乐山市住房和城乡建设局房地产市场监管科科长
唐 薇 乐山市司法局行政执法协调监督科副科长
谌晓宇 乐山市人力资源和社会保障局政策法规科科长
王伶俐 乐山市市中区司法局行政复议与行政执法监督股四级主任科员
张誉严 乐山市沙湾区司法局法规股一级主任科员
黄正萍 乐山市犍为县司法局合法性审查股一级主任科员
李润洪 乐山市井研县司法局副局长
南充市
冯 伟 南充市嘉陵区司法局行政复议与应诉股一级主任科员
张锋宇 南充市阆中市司法局党组成员、副局长
汪 华 南充市南部县司法局行政复议与执法监督股四级主任科员
杨泓雨 南充市西充县司法局党组书记、局长
李冠军 南充市营山县司法局党委委员
杨永和 南充市蓬安县司法局党组成员、副局长
文万强 南充市公安局法制支队政委
徐 坚 南充市财政局党组书记、局长
杨 光 南充市市场监督管理局法规科副科长
宜宾市
李光荣 宜宾市司法局党委委员、副局长
任 昊 宜宾市司法局办公室主任
周 宁 宜宾市司法局立法科科长
袁 骏 宜宾市司法局行政执法协调监督科科长
刘 宁 宜宾市司法局行政复议科科长
李思靖 宜宾市司法局促进法治科科长
周 丽 宜宾市司法局合法性审查科四级主任科员
王 江 宜宾市翠屏区司法局党组成员、副局长
龙雨峰 宜宾市南溪区司法局党组成员、副局长
范亚鑫 宜宾市长宁县司法局政策法规股一级主任科员
广安市
舒 宁 广安市司法局依法行政指导科科长
狄苏苏 广安市广安区政府办公室民主决策与法治监督股管理八级干部
李元琴 广安市前锋区综合执法一大队大佛寺中队中队长、一级主任科员
曾泽波 广安市华蓥市司法局党组书记、局长
吕佳家 广安市邻水县市场监督管理局一级主任科员
达州市
陈 立 达州市通川区司法局合法性审查股四级主任科员
周 颖 达州市达川区司法局合法性审查股四级主任科员
何 莉 达州市万源市司法局行政复议与应诉股四级主任科员
赵劲松 达州市宣汉县市场监督管理局普光市场监督管理所长
刘世敏 达州市大竹县行政审批局机关纪委副书记
卢辉强 达州市委依法治市办秘书科科长
薛力瑞 达州市生态环境局法制与宣传科科长
巴中市
马金垒 巴中市司法局立法与合法性审查科副科长
靳 川 巴中市平昌县司法局副局长
贾尝文 巴中市南江县司法局政治处主任
顾金周 巴中市通江县司法局四级主任科员
雅安市
孙小琴 雅安市卫生和计划生育监督执法支队二大队大队长
罗雅梦 雅安市司法局立法和合法性审查科科长
李 丹 雅安市雨城区司法局一级主任科员
唐建梅 雅安市名山区司法局行政执法监督和合法性审查股一级主任科员
陈 梁 雅安市荥经县司法局法制股四级主任科员
林国柱 雅安市石棉县司法局党组成员、副局长
范玉琦 雅安市天全县司法局副局长
魏玉秋 雅安市芦山县司法局党组成员、副局长
眉山市
赵世华 眉山市司法局政治部副主任
李学辉 眉山市仁寿县司法局党组书记、局长
赵佳念 眉山市洪雅县司法局合法性审查股四级主任科员
祝 宇 眉山市公安局法制支队案管中心主任
周 浩 眉山市公安局天府新区分局三级警长
汪 勇 眉山市洪雅县公安局法制和案件管理大队大队长
资阳市
吴放讴 资阳市公安局法制支队副支队长
黎杨颋 资阳市政府办文电科副科长三级主任科员
陈位杰 资阳市市场监督管理局执法稽查科副科长
唐建兵 资阳市乐至县司法局行政执法协调监督股三级主任科员
阿坝州
祁 玲 阿坝州国资委党委书记、主任
石 美 阿坝州人力资源社会保障局科长
陈应蓉 阿坝州医保局副主任
泽郎卓玛 阿坝州马尔康市司法局执法事务工作股三级主任科员
刘小水 阿坝州金川县司法局科员
胡 琴 阿坝州小金县司法局司法所所长
刘锦涛 阿坝州红原县司法局副局长
卓玛措 阿坝州若尔盖县司法局科员
张 湖 阿坝州理县司法局副局长
白 毅 阿坝州茂县司法局副局长
甘孜州
唐劲艳 甘孜州人力资源社会保障局法规科科长
何晓健 甘孜州司法局行政立法和备案审查科科长
罗德兵 甘孜州卫计监督执法支队支队长
何 宇 甘孜州审计局法规与审理科科长
陈 熠 甘孜州生态环境局综合执法支队四级主任科员
周 毅 甘孜州公安局法制副支队长
任红兵 甘孜州农牧农村局政策法规科科长
扎 拥 甘孜州德格县司法局行政执法与监督股三级主任科员
吴存遥 甘孜州应急管理局安全生产基础管理科副科长
廖 瑞 甘孜州丹巴县司法局法制建设与法治调研督察股三级主任科员
泽仁扎姆 甘孜州白玉县司法局法治政府建设领导小组办公室一级主任科员
沙马五作 甘孜州九龙县司法局依法治县办一级主任科员
益西卓玛 甘孜州道孚县法治政府建设领导小组办公室一级主任科员
呷什初 甘孜州雅江县法治政府建设领导小组办公室12级事业编
凉山州
闵云忠 凉山州政府副秘书长
王 勇 凉山州司法局党委委员、副局长
杨鑫燕 凉山州木里县司法局法制办一级主任科员
徐万菊 凉山州会东县市场监管局政策法规股一级主任科员
李雄才 凉山州昭觉县市场监管局一级主任科员
王 迪 凉山州甘洛县市场监管局政策法规股一级主任科员
黄德云 凉山州普格县市场监管局执法队副队长
张 浩 凉山州会理县城市管理局党组成员、副局长
杨 菊 凉山州会东县司法局政工股一级主任科员
殷吉菊 凉山州盐源县司法局法制与宣传股一级主任科员
周洪玉 凉山州宁南县政府办公职律师
省直部门
刘程波 四川省人民政府办公厅办公室副主任
邱宇果 省发展改革委法规处一级主任科员
赵明正 经济和信息化厅一级主任科员
赵 颖 教育厅政策与法规综合改革处二级调研员
胡仿文 科技厅人事处二级主任科员
李雪峰 省民族宗教委政策法规处副处长
冯 鸿 公安厅法制总队执法监督支队二级警长
李泽明 民政厅政策法规处副处长
马峻峰 司法厅行政复议与应诉局局长
张增菊 司法厅法治调研处二级主任科员
袁彬文 司法厅法治督察处三级主任科员
黄 喆 财政厅税政处二级主任科员
郭松鑫 人力资源社会保障厅法规处四级主任科员
刘晋宜 自然资源厅自然资源督察办公室副主任
雷廷宇 住房城乡建设厅政策法规处二级主任科员
孙秋明 交通运输厅政策法规处副处长
胡 彪 商务厅法规处二级主任科员
张翻蓉 省卫生健康委政策法规与体制改革处副处长
黄安双 退役军人厅权益维护与政策法规处二级主任科员
安柳洁 应急厅政策法规处二级主任科员
张 霄 审计厅审理处一级主任科员
李 念 省国资委政策法规处三级调研员
代 轶 省市场监管局法规处一级主任科员
宋 霁 省统计局政策法规处三级调研员
罗 宇 省乡村振兴局政策法规处副处长
喻 言 省信访局政策法规处二级主任科员
张皓东 省林草局行政审批处三级主任科员
金 平 省医保局规划财务与法规处处长
陈卫东 省政务服务和资源交易服务中心评审处处长
赵晓艳 省大数据中心高级经济师
↑↓请上下滑动查看名单
震后首批复课 泸州泸县八万余名学生回到校园
9·16泸县地震已经过去快一周了,经过各方努力,灾区群众的生活正在逐渐恢复正常,孩子们陆续重新走进了学校。目前,泸县全县94所学校(幼儿园)共88725名学生已于22日正式复课。(四川观察)
因山体塌方九环线九皇山段道路阻断,通行时间待定
据江油市交警大队,因山体塌方,国道247线(九环线)九皇山段通行阻断。江油交警已在国道247线水口庙处设置劝返点,对国道247线江油往九皇山、平武等方向施行临时交通管制,禁止大型、小型汽车、客车、旅游大巴通行。具体通行时间待定。(四川观察)
原标题:《成都,全国超大城市!| 早读四川》