哈尔滨市新增3例新冠肺炎确诊病例
其中2例曾在广州隔离
哈尔滨两地升级中风险
福建两地升级为高风险
……
为保障市民健康
做好鹤山市疫情防控工作
9月22日
鹤山市新型冠状病毒肺炎疫情
防控指挥部办公室
再次向市民发出提醒:
特别提醒
一、9月7日以来有黑龙江省哈尔滨市旅居史的来(返)鹤人员、所有粤康码“红码”和“黄码”人员均需第一时间到所在居委(村委)、工作单位或所住酒店报备。
二、建议市民合理安排出行,近期如非必要,不要前往黑龙江省、福建省旅行及出差。确需前往的,请提前向所在居委(村委)和工作单位报备,并做好个人防护。
三、外地返鹤,应自我观察14天,做好健康监测。工作(学习)地点为人群较为密集、空间相对密闭的场所,如学校、餐厅、电影院等,建议返鹤后主动做1次核酸检测。
一旦出现发热、干咳、乏力、嗅觉味觉减退、鼻塞、流涕、咽痛、结膜炎、肌痛腹泻等不适症状时,应立即报告所在居委(村委)、所在单位或所住酒店,及时就近至发热门诊就诊。就诊过程中做好个人防护并不得乘坐公共交通工具。
四、广大市民应进一步提高防范意识,继续做好戴口罩、勤洗手、勤通风、一米线、防聚集等防护措施,并积极主动接种新冠疫苗。
广东省疫情情况
9月21日0-24时,全省新增境外输入确诊病例2例,广州报告1例,来自伊朗;深圳报告1例,来自新加坡。新增境外输入无症状感染者4例,广州报告3例,分别来自美国、泰国和英国;佛山报告1例,来自秘鲁。新增出院3例。
截至9月21日24时,全省累计报告新冠肺炎确诊病例3147例(境外输入1580例)。目前在院45例。
全国疫情情况
国家卫健委22日通报,21日0时至24时,31个省(自治区、直辖市)和新疆生产建设兵团报告新冠肺炎新增确诊病例41例。其中本土病例16例(福建13例,其中厦门市11例、莆田市2例;黑龙江3例,均在哈尔滨市)。
哈尔滨疫情情况
哈尔滨市新增3例新冠肺炎确诊病例
其中2例曾在广州隔离
21日,哈尔滨市政府新闻办召开疫情防控专场新闻发布会通报,9月21日0—18时,哈尔滨市发现新冠肺炎确诊病例3例,详情如下:
病例1:新冠肺炎确诊病例(轻型),主动到巴彦县第二人民医院做核酸检测时发现,现住巴彦县兴隆林业局利民家园。
病例2:新冠肺炎确诊病例(普通型),现住巴彦县兴隆林业局安民家园。
病例3:新冠肺炎确诊病例(普通型),现住巴彦县兴隆林业局安民家园。
病例2、病例3为菲律宾境外返哈解除隔离人员,于8月3日从菲律宾尼诺阿基诺国际机场乘坐5J308航班入境广州白云机场,在广州卡西国际酒店医学隔离14天,8月18日解除集中隔离后,当日乘坐广州JD5165航班抵达哈尔滨太平国际机场,8月18日至9月1日在巴彦县家中居家隔离14天,期间核酸检测均为阴性,于9月1日解除隔离,9月21日,作为病例1的密切接触者在主动筛查中发现。
以上3个病例,9月21日核酸结果为阳性,结合流行病学史、临床表现、实验室检测和影像学检查等结果,诊断为新冠肺炎确诊病例。按照《新型冠状病毒肺炎防控方案(第八版)》要求,现已转至定点医疗机构接受隔离观察治疗。
9月21日0时至18时,排查3名确诊病例的密切接触者291人,其中包含外地9人,已向相关地市推送信息;密切接触者的密切接触者966人。集中隔离222人,核酸采样505人,已出结果195人,均为阴性,待出结果310人;待检测752人。
以上3个确诊病例的共同居住者6人,核酸检测结果均为阴性。
目前,哈尔滨市相关部门已组织开展对风险人群进行核酸检测,做好病例救治和隔离医学观察,切实落实医务人员个人防护和院内感染控制。积极开展流调溯源,排查潜在的密切接触者。
哈尔滨两地升级中风险
据哈尔滨市应对新冠肺炎疫情工作指挥部消息,根据国务院联防联控机制有关规定,经专家咨询组综合评估研判,哈尔滨市应对新冠肺炎疫情工作指挥部决定,自2021年9月21日24时起,将哈尔滨市巴彦县兴隆镇(兴隆林业局有限公司街道办事处)利民家园小区、安民家园小区调整为中风险地区。
今起哈尔滨幼儿园、中小学
停止线下教学一周
为精准落实“外防输入、内防扩散”防控策略,有效控制和降低新冠疫情传播风险,哈尔滨市应对新冠肺炎疫情工作指挥部提醒广大市民:根据疫情防控情况,9月22日起,哈尔滨全市幼儿园、中小学校(含中职学校)各年级停止线下教学一周,转为线上教学,具体事宜由各区县(市)教育局安排。
感染者所去门店暂停营业
不少网友在此前推送的那一例哈尔滨确诊病例的流调报告里发现,该感染者于9月7日从江西省抵达哈尔滨,曾连续3天到南岗区金爵万象子不语剧本杀。

“好奇子不语是个啥,一搜是个剧本杀,确诊患者这么喜欢来你家玩呢,看轨迹来了好几次……”在大众点评网上,位于哈尔滨大街金爵万象商业广场a17栋的子不语桌游·剧本杀显示门店暂停营业。页面下方的问答区,陆续有网友“循迹”找来,并纷纷留言讨论。
记者拨打门店电话,暂时无人接听。但通过咨询窗口联系,对方答复称“咱们现在是暂停营业,等疫情结束,我们就恢复营业啦。”这名工作人员表示,自己是店里的DM,也就是剧本杀的主持人,目前正在等待核酸检测结果。
“店里总共有130多个剧本。”这名DM告诉记者,感染者在店里玩过多个剧本,包括六人的城限本《刻在心底的名字》,每次时长四小时到四个半小时。
据了解,剧本通常分为独家本、城限本和盒装本三类。所谓城限本,就是会限制在一个城市里发行量的剧本。
市民离哈需持48小时内核酸检测阴性证明
9月21日,哈尔滨市政府新闻办举行疫情防控新闻发布会,就哈尔滨市经营场所和离哈人员有哪些特别要求做出说明,同时提示广大市民,应进一步绷紧疫情防控这根弦,提高疫情防控的主动性,主动核查本人及近亲属近期行程,若与阳性感染者活动轨迹有交集者,应主动向所在社区(村屯)、工作单位报备。
哈尔滨市政府28号公告已经明确,哈市的“麻将馆、洗浴、影院、剧院、歌厅、舞厅、足疗店、按摩院、游戏厅、网吧、室内体育健身场所、室内儿童游乐项目、位于地下室或半地下室的小旅店、各类线下教育培训机构等空间相对密闭场所”均要暂停营业。对于违反规定的行为,公安机关将配合相关部门坚决制止,依法处罚。
提醒广大市民,按照市政府防疫要求,要做到“非必要不离哈”;确需外出的,通过哈尔滨太平国际机场、铁路、公路以及客运站出行的人员,应及时了解目的地疫情防控工作要求,持48小时内核酸检测阴性证明,并做好自身防护。
广州疾控中心发出提醒
21日,广州市疾控中心再次向市民发布重要提醒:
一、要加强自我防护,坚持佩戴口罩,避免到人群聚集、空间密闭、通风较差场所活动。保持社交距离、做好个人卫生,保持环境通风良好。
二、9月7日以来有黑龙江省哈尔滨市旅居史的来(返)穗人员建议主动开展一次核酸检测。
三、外地旅游、出差返穗,应自我观察14天,做好健康监测。工作(学习)地点为人群较为密集、空间相对密闭的场所例如学校、餐厅、电影院等,建议返穗后主动做一次核酸检测。
四、一旦出现发热、干咳、乏力、嗅觉味觉减退、鼻塞、流涕、咽痛、结膜炎、肌痛腹泻等不适症状时,应立即报告所在居委(村委)、所在单位或所住酒店,及时就近至发热门诊就诊,并主动告知医生自己的旅行史,就诊过程中请做好个人防护并不得乘坐公共交通工具。(详情)
汕头开打新冠疫苗加强针
从9月下旬开始,针对完成两剂次灭活疫苗接种满6个月的18-59岁重点人群,汕尾市将启动新冠病毒疫苗加强免疫接种工作。
重点人群为新冠肺炎感染的高风险人群和保障社会基本运行的关键岗位人员,在完成两剂次接种6个月后可以接种加强针,主要包括:
1.涉进口冷链物品的口岸一线海关检验检疫人员,口岸装卸、搬运、运输等相关人员;
2.国际和国内交通运输从业人员、面临较高境外疫情风险的边境口岸工作人员;
3.医疗卫生人员;
4.因公、因私出国工作学习的人员;
5.公安、消防、社区工作者、机关事业单位中直接为公众提供服务的相关人员;
6.水、电、暖、煤、气相关人员,交通、物流、养老、环卫、殡葬、通讯相关一线人员等。
福建疫情情况
福建两地调整为高风险地区
9月22日,福建省厦门市应对新冠肺炎疫情工作指挥部发布通告称,即日起,将同安区新民镇柑岭村、同安区新民镇梧侣社区由中风险地区调整为高风险地区。
此外,从泉州市安溪县卫生健康部门了解到,22日至23日,泉州市安溪县除龙涓乡按照管控区要求核酸检测外,全县其他乡镇启动新一轮全员核酸检测。
福建疫情发生地流出人员逾19万人
一密接来浙江隐瞒行程
相关人员被立案处罚
9月20日,福建省政府召开疫情防控情况新闻发布会,介绍最新情况。
截至9月19日19时,福建省共排查出本省疫情发生地流出人员194628人,均依法落实集中隔离、居家隔离以及健康监测、核酸检测等健康管理措施。
9月19日,温州苍南县发现一名来自福建泉州密切接触者,该密切接触者与相关人员在接受调查过程中隐瞒行程,被立案处罚。通告全文如下↓
关于对福建密切接触者来苍
隐瞒行程予以处罚的通告
9月19日上午,我县赤溪镇发现一名来自福建泉州密切接触者。该密切接触者于9月18日晚19时许从福建泉州自驾入苍,到228国道赤溪镇安峰项目部,之后在项目部与人聊天后休息。次日晨开车运送工友到龙沙安峰小卖部买东西,并在赤溪镇范围内活动多时,致使我县接受泉州协查函后启动应急预案,当日集中隔离58人(目前核酸检测为阴性)。该项目部负责人和密切接触者没有履行防控责任,不报告福建方向来人,私自外出活动,之后在接受调查过程中隐瞒行程。苍南县防控办将联合公安部门对该项目部和负责人予以立案处罚。
苍南县新型冠状病毒肺炎疫情
防控工作领导小组办公室
2021年9月19日
温州一人被顶格处罚,拘15天
关停38家医疗机构、药店
据健康温州 消息,近期,温州各部门对重点公共场所防控、重点人员排查等情况开展督查检查,对防控责任落实不力的单位、个人进行严肃查处。
9月16日,温州岩头镇溪山网约房经营者金某某因排查重点人员不到位,被永嘉县相关部门处以行政拘留十五日并处罚款的顶格处罚,同时该网约房被一并取缔。
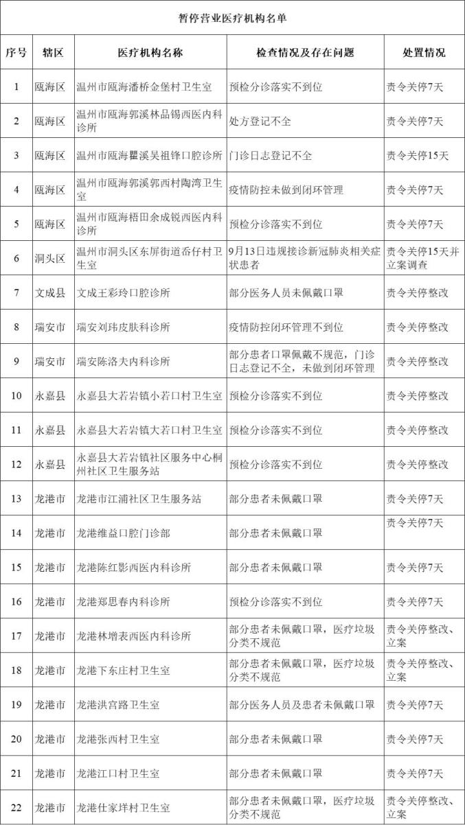
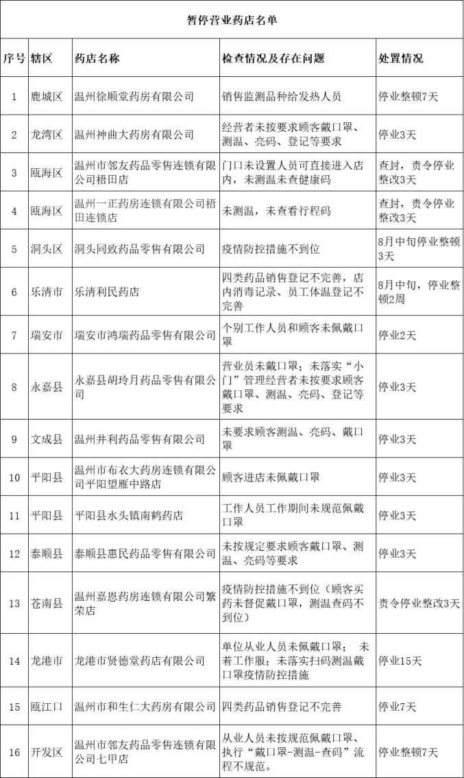
9月10日-9月20日,温州全市22家基层医疗机构、16家药店被责令关停整改。名单如下↓


来源:健康中国、健康广东、羊城晚报、澎湃新闻
编辑:曾双庆
审校:吕桢华、陈楚文
监制:吕悦怡
第三届“广东十大美丽乡村”
系列活动网络投票
由省农业农村厅、省文明办、省文化和旅游厅、省乡村振兴局、省侨办、南方报业传媒集团联合主办的第三届“广东十大美丽乡村”系列活动已进入网络投票阶段,投票时间为9月16—25日。
古劳上升村参与“广东美丽侨村”类别评选,共和来苏村参与“广东乡风文明示范村”类别的评选。(更多介绍请戳☞这里)
疫情防控 不可松懈


点分享
点点赞
点在看:,。视频小程序赞,轻点两下取消赞在看,轻点两下取消在看
原标题:《哈尔滨本土确诊+3,两例曾在广州隔离!鹤山再发重要提醒!》