中国基金报记者 李智
屡禁不止!又出现银行员工挪用客户资金用于网络赌博的情况。在此次案件中,当事人还利用被害人对其具有的银行工作人员身份的错误认识,虚构可以办理银行的免息贷款等事实,多次骗取他人财物,共计229万余元。
最终,当事人因诈骗罪、挪用资金罪被处罚金人民币20万元,被判有期徒刑十三年,剥夺政治权利三年,且终身禁止从事银行业工作。
因发生员工挪用资金案件
昆仑银行分支行合计被罚66万
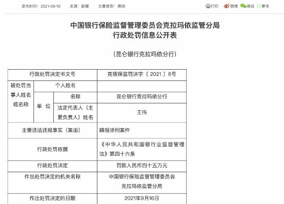
9月18日,根据银保监会新疆监管局官网显示,昆仑银行克拉玛依分行因瞒报涉刑案件,中国银保监会克拉玛依监管分局根据《中华人民共和国银行业监督管理法》第四十六条,决定对其处以四十五万元罚款。此外,昆仑银行克拉玛依分行胜利路支行因内部管理不到位,致使发生员工挪用资金案件,克拉玛依监管分局决定对其罚款人民币五十万元。同时,相关负责人被警告并处罚款。

值得注意的是,当事人王某祁因诈骗、挪用客户资金,中国银行保险监督管理委员会克拉玛依监管分局对其处以禁止终身从事银行业工作的处罚。

90后银行员工先后骗取229万余元
部分资金用于网络赌博
基金君发现,由上述罚单还牵扯出一起诈骗案件。中国裁判文书网显示,当事人王某祁为“90后”,原为昆仑银行股份有限公司克拉玛依区分行胜利路支行员工。2019年7月2日因涉嫌诈骗罪被刑事拘留,同年7月15日被逮捕。

据了解,在2016年5月至2019年6月期间,被告人王某祁利用银行工作人员身份,通过虚构能够帮助购买银行内部高额理财产品、办理银行免息贷款等方式,先后骗取多位被害人合计229.9502万元人民币。
其中,2016年5月至2019年6月,被告人王某祁以转让理财产品、投资平安陆金所理财、朋友住院用钱等为由,骗取被害人秦某41.7825万元;2017年12月至2019年6月,被告人王某祁以投资银行理财产品为由,骗取被害人薛某及其亲友91.8494万元;2018年3月至2019年6月,被告人王某祁以投资银行理财产品为由,骗取被害人范某73.425万元;2019年3月至4月,被告人王某祁以投资银行理财产品、帮助办理免息贷款为由,骗取被害人王某22.8933万元。
此外,2019年6月21日,被告人王某祁利用其担任昆仑银行股份有限公司克拉玛依分行胜利路支行综合柜台业务员的职务便利,将在该行办理转账支票业务的客户资金约37.69万元转入其丈夫李某某的昆仑银行卡中,后经多次转账,将其中29.15万元用于网络赌博。2019年6月26日,被告人王某祁向其单位负责人投案,后其家人向该行退赔现金37.69万元。
2019年7月1日,被告人王某祁因上述诈骗事实被公安机关抓获归案。
因构成诈骗罪、挪用资金罪
当事人被判有期徒刑十三年
原审法院认为,被告人王某祁以非法占有为目的,虚构事实多次骗取他人财物,共计229万余元,数额特别巨大,其行为已构成诈骗罪;利用职务便利挪用客户资金用于网络赌博,其行为已构成挪用资金罪。
鉴于被告人王某祁因诈骗事实被抓获归案后,如实供述基本犯罪事实,是坦白;被告人王某祁在被公安机关抓获前已向单位领导陈述其挪用客户资金的事实,构成自首;积极向其单位退赔全部款项,被告人针对诈骗的犯罪事实愿意接受处罚,并签署《认罪认罚具结书》。同时考虑被告人多次实施诈骗,且未能退赔被害人损失,主观恶性较深,社会危害性较大。
综上依法判决:一、被告人王某祁犯诈骗罪,判处有期徒刑十三年,剥夺政治权利三年,并处罚金人民币200000元;犯挪用资金罪,判处有期徒刑十个月;数罪并罚,决定执行有期徒刑十三年,剥夺政治权利三年,并处罚金人民币200000元;二、责令被告人王某祁向被害人秦某退赔人民币417825元;向被害人薛某及其亲友退赔人民币918494元;向被害人范某退赔人民币734250元;向被害人王某退赔人民币228933元;三、犯罪工具苹果手机一部依法予以没收。
判后,原审被告人王某祁不服,提出上诉称:本案案情未被审清,涉案金额核算有无,减轻情节认定有误。理由为:1.罪名认定不清,因以挪用资金罪或职务侵占罪论处,不应以诈骗罪判处;2.涉案金额有误;3.全案自首未认定;4.量刑过重。其辩护人提出给予从轻或减轻处理的意见。
经审理查明,原审认定上诉人王某祁犯诈骗罪、挪用资金罪的事实清楚,与二审查明的事实一致。二审期间,上诉人及其辩护人未提交新的证据,本院对原审判决认定的事实及所列证据予以确认。
新疆维吾尔自治区克拉玛依市中级人民法院认为,上诉人王某祁利用了被害人对其具有的银行工作人员身份的错误认识,虚构可以帮助被害人购买到银行内部的高额理财产品或可以办理银行的免息贷款等事实,多次骗取他人财物投入网络平台进行赌博,共计229万余元,数额特别巨大,一审法院认定其构成诈骗罪正确。
上诉人王某祁实施的犯罪行为,客观上与其在银行所从事的综合业务岗位职务没有关系,并不是利用其自身职务或岗位上的地位或权利,不是通过主管、管理、保管等等职务行为骗取被害人财物,上诉人对于罪名认定的上诉理由,本院不予采纳;对于自首理由,经查也不能认定为自首;对于上诉人和辩护人所提出的其他的理由和意见,无事实和法律依据,均不予采纳。
综上,一审判决认定事实清楚,证据确实、充分,审判程序合法,定性准确,量刑适当,上诉人王薇祁的上诉理由不成立。依照《中华人民共和国刑事诉讼法》第二百三十六条第一款第一项之规定,裁定为驳回上诉,维持原判。
编辑:舰长
原标题:《谎称理财!90后银行女员工诈骗近230万,部分用于网络赌博,判决来了》