什么是就业性别歧视…
妇女的平等就业权受哪些法律保护…
法律规定的不适合妇女从事的工种有哪些…
出现就业性别歧视后
哪些部门可以管、怎么管…
遇到性别歧视问题后如何依法维权…
侵犯妇女平等就业权的典型案例…
这些你所关心的问题
请张律师从法律的角度一一道来
所谓“歧视”,简言之,指不平等地看待。所谓“就业歧视”是指没有法律上的合法原由而基于种族、肤色、宗教、政治见解、民族、社会出身、性别、户籍、残障或身体健康状况、年龄、身高、语言等原因,采取区别对待、排斥等措施侵害劳动者劳动权利的行为。“就业歧视”侵害了劳动者的平等就业权、择业权。
实行男女平等是国家的基本国策。《中华人民共和国宪法》《中华人民共和国妇女权益保障法》均规定妇女在政治的、经济的、文化的、社会的和家庭的生活等各方面享有同男子平等的权利,而《中华人民共和国劳动法》《中华人民共和国就业促进法》进一步具体规定劳动者就业,不因民族、种族、性别、宗教信仰不同而受歧视,妇女享有与男子平等的就业权利;在录用职工时,除国家规定的不适合妇女的工种或者岗位外,不得以性别为由拒绝录用妇女或者提高对妇女的录用标准。但现实生活中,考虑到女性特殊的生理性原因,妇女需要怀孕、生育、哺乳以及有生理期等,招聘单位往往以多种方式拒绝录用女性,使得女性在就业时因性别而遭受歧视。
为了保障女性的平等就业权,本文将对相关法律知识进行宣导。
我国关于妇女享有平等就业权,相关法律法规是否有明确的规定予以保障?
答:我国《宪法》《劳动法》《妇女权益保障法》《就业促进法》《就业服务与就业管理规定》等多部法律法规中均明确规定,妇女享有与男子平等的就业权利,各单位在录用职工时,除国家规定的不适合妇女从事的工种或者岗位外,不得以性别为由拒绝录用妇女或者提高对妇女的录用标准。

(点击图片放大)
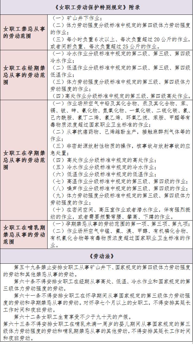
哪些属于不适合妇女从事的工种或者岗位?
答:《劳动法》规定了女性经期、孕期、哺乳期禁忌从事的劳动范围,国务院《女职工劳动保护特别规定》在《劳动法》的基础上进行细化,女职工禁忌从事的劳动范围按照《女职工劳动保护特别规定》的附录执行。根据《女职工劳动保护特别规定》附录规定,女职工禁忌从事的劳动范围分为女职工正常情况下及在经期、孕期、哺乳期等特殊时期禁忌从事的劳动范围,具体如下:

(点击图片放大)
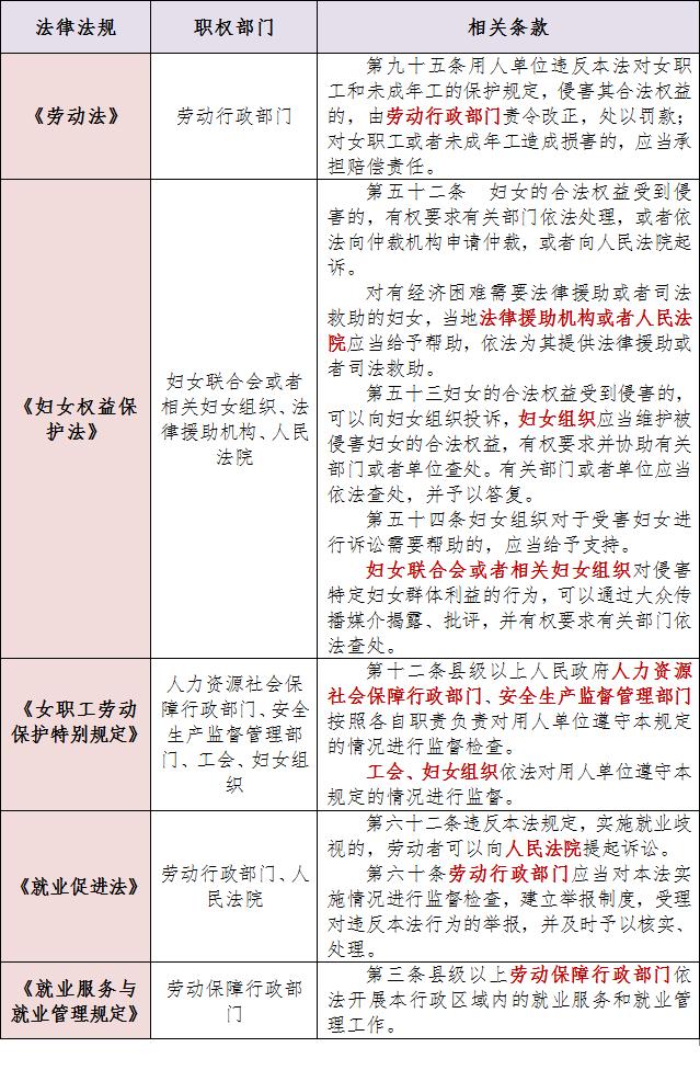
用工单位存在性别歧视,哪些部门具有监督管理权?
答:当地劳动行政部门、妇女联合会、工会、妇女组织等部门根据相应规定,均有相应的监督管理权。

(点击图片放大)
单位违反规定,存在性别歧视,职权部门应该如何处理?
答:对于具有监督管理职能的部门,收到投诉、举报后,应积极调查核实并依职权向用人单位采取相应的沟通协调、批评教育、责令改正、罚款等措施。
侵害女职工合法权益,造成女职工损害的,可告知女职工向劳动仲裁、人民法院等部门申请仲裁、提起诉讼,依法主张赔偿权力;符合法律援助条件的,为其指派律师提供法律援助服务。单位情节严重涉嫌刑事犯罪的,应协助女职工向司法行政部门进行报案处理。

(点击图片放大)
用人单位在招聘录用过程中,对妇女存在性别歧视,女职工该如何依法维权?
答:就业平等权不仅属于劳动者的劳动权利范畴,亦属劳动者作为自然人的人格权范畴。用人单位对于并非不适宜女性从事的工作岗位,无正当理由仅因劳动者的性别而作出不合理的区别、限制以及排斥行为,构成就业性别歧视,侵犯了妇女的平等就业权,属于侵犯人格权,妇女可以“人格权纠纷”为由向人民法院起诉主张权利。
对于此类案件,人民法院可以根据情形判令侵权人停止侵害、恢复名誉、消除影响、赔礼道歉等。因侵权致人精神损害,造成严重后果的,人民法院除判令侵权人承担停止侵害、恢复名誉、消除影响、赔礼道歉等民事责任外,还可以根据受害人一方的请求判令其赔偿相应的精神损害抚慰金。
侵犯妇女平等就业权典型案例
倡导和推动包括性别平等在内的平等是践行社会主义核心价值观的重要体现。现实社会生活中,部分用人单位对女性在就业、待遇、晋升等方面仍存在歧视,严重妨碍了女性平等权利的实现。人民法院的判决不仅从实质上充分维护了女性劳动者平等就业的权利,而且向全社会弘扬了男女平等理念,对推动“平等”价值理念在全社会落地生根具有积极引领意义。
案例一:中华全国总工会公布10起劳动违法典型案件之一
郭某诉浙江新东方烹饪学校平等就业权纠纷案
——浙江新东方烹饪学校侵犯女性平等就业权
河南籍应届女大学生郭某在应聘新东方烹饪学校文案职位时,多次因烹饪学校“限招男性”的招聘条件被拒。2014年7月8日,郭某向杭州市西湖区人民法院提起诉讼。9月10日,法院公开审理了此案,11月12日,法院作出判决,认为烹饪学校文案职位不属于法定女性禁忌劳动范围,烹饪学校未对郭某是否符合招聘条件进行审查,而仅以岗位限招男性为由拒绝录用郭某的事实成立。根据劳动法、就业促进法等法律的规定,认定烹饪学校行为属于就业性别歧视,侵犯了郭某的平等就业权,给郭某造成了一定的精神损害,应向郭某赔偿精神损害抚慰金2000元。
案例二:最高人民法院公报案例、广州法院弘扬社会主义核心价值观十大典型案例
梁某诉广东某公司、广州某酒楼人格权纠纷案
裁判摘要:
就业平等权不仅属于劳动者的劳动权利范畴,亦属劳动者作为自然人的人格权范畴。在招聘广告并未明确不招女性,对于并非不适宜女性从事的工作岗位,用人单位无不当理由仅因劳动者的性别而作出不合理的区别、限制以及排斥行为,构成就业性别歧视,侵犯了劳动者的平等就业权。
基本案情:
梁某某在网站上看到被告惠食佳公司发布招聘厨房学徒的广告,指定面试地点在被告名豪轩酒楼处。梁某某前去应聘,工作人员明确答复厨房不要女性。梁某某认为二被告在发布广告、实施招聘过程中都侵犯了梁某某的平等就业权,也打击了梁某某的就业信心。为此,起诉至法院。
裁判结果:
法院经审理后认为,惠食佳公司、名豪轩酒楼所招聘的岗位并非不适合妇女的工种以及岗位,仅因应聘者性别而产生的区别、限制以及排斥的行为不具有合法以及合理性,损害了女性应聘者的就业平等权,应构成就业歧视中的性别歧视。侵犯了梁某某的就业平等权,应承担相应的民事责任。据此判决,二被告向梁某某作出书面赔礼道歉、连带向原告梁某某赔偿精神损害抚慰金2000元。
案例三、最高法发布十起弘扬社会主义核心价值观典型案例
邓某某诉某速递公司、某劳务公司一般人格权纠纷案
基本案情:
某劳务公司在某同城网站上发布招聘信息,标题为“某速递员三千加计件”,任职资格:男。邓某某遂在线投递简历申请该职位,并于2014年9月25日到某速递公司进行了面试,并试干了两天,根据试干结论,双方达成于10月8日签约的意向,并要求其先做入职体检,因此花费体检费120元。因10月8日未能签约,10月19日邓某某打电话询问不能签合同的原因,公司确认因为邓某某是女性所以某速递公司不批准签合同。
邓某某认为其应聘的快递员一职并不属于不适合妇女的工种或岗位,但某速递公司、某劳务公司仅因为邓某某是女性就表示不予考虑,导致邓某某受到了就业性别歧视。邓某某自从被拒后一直没有找到一份满意的工作,情绪低落、沮丧、失眠,邓某某受歧视、遭排挤的心理阴影难以消除。故起诉至法院维权。
裁判结果:
法院经审理后认为,速递公司拒绝聘用邓某某的原因在于其为女性,侵犯了邓某某平等就业的权利。某速递公司对其侵权行为给邓某某造成的合理损失应予以赔偿,对邓某某实施了就业歧视,给邓某某造成了一定的精神损害。据此判决,快递公司赔偿邓某某入职体检费用120元、精神损害抚慰金2000元、鉴定费6450元。
原标题:《【重磅】从法律的角度,畅谈妇女平等就业权》