TRAVEL
天津旅游
最新行动方案


推动旅游业与相关产业融合发展,围绕旅游基础设施建设和升级改造,组织实施一批高水平重大项目,努力推动杨柳青古镇、五大道文化旅游区创建国家5A级景区,在全市范围内计划新增和改扩建项目40个,总投资492亿元。
到2025年,文化和旅游业态显著丰富,品质明显改善,市场份额稳步扩大,城市形象和美誉度进一步提升,将天津建设成为展现中国近代百年缩影的国际化滨海港口城市。
空间布局
构建“一核一带两园三区六组团”的文旅融合发展空间布局
一核:突出中心城区都市文化和旅游极核;
一带:打造海河亲水主题旅游发展带;
两园:推动长城、大运河国家文化公园规划实施;
三区:建设滨海文化休闲度假区、绿色生态屏障文化和旅游区、蓟州山野名胜区;
六组团:形成西青崇文尚武生态田园、宁河乡土文化与湿地游憩、宝坻都市休闲农业、静海团泊“体育+康养”、武清京津时尚文化体验、北辰近郊水镇度假六个组团。

深入挖掘历史文化遗产的旅游开发价值,推动古文化街景区、意式风情区等景区提升改造。
优化海河文化旅游带景观环境和基础设施,打造高水平海河游线路。
充分利用天津会展资源,大力发展会展旅游。积极对接中国旅游集团有限公司,推动邮轮旅游发展,建设中国北方邮轮中心。
打造国际一流亲海亲水生态休闲旅游目的地,建设世界海洋旅游文明度假湾。
依托盘山、梨木台、翠屏湖等自然景观,发展生态休闲度假旅游和观光农业旅游。
主要任务

以补齐A级及以上旅游景区基础设施短板为重点,加强游客服务中心、通景道路、旅游停车场(含公共充电桩)、旅游厕所等基础设施建设,显著改善旅游基础设施条件。
新建改扩建游客服务中心不少于25个,增强游客综合接待服务能力;新建改扩建通景道路3条,进一步提升A级及以上旅游景区通达条件;新建改扩建旅游景区停车场不少于20个,根据需要在A级及以上旅游景区停车场配建相应的充电设施;新建改扩建旅游公共厕所70个,逐步解决旅游厕所不足问题。
推动旅游重点项目建设
实施平津战役纪念馆提升改造工程,丰富展览内容,优化展馆环境。推动天津非物质文化遗产馆、天津市大运河文化博物馆、天津市大运河海河文化旅游带拓展提升改造及黄崖关长城保护展示提升等项目建设,进一步增加旅游资源。
促进旅游消费
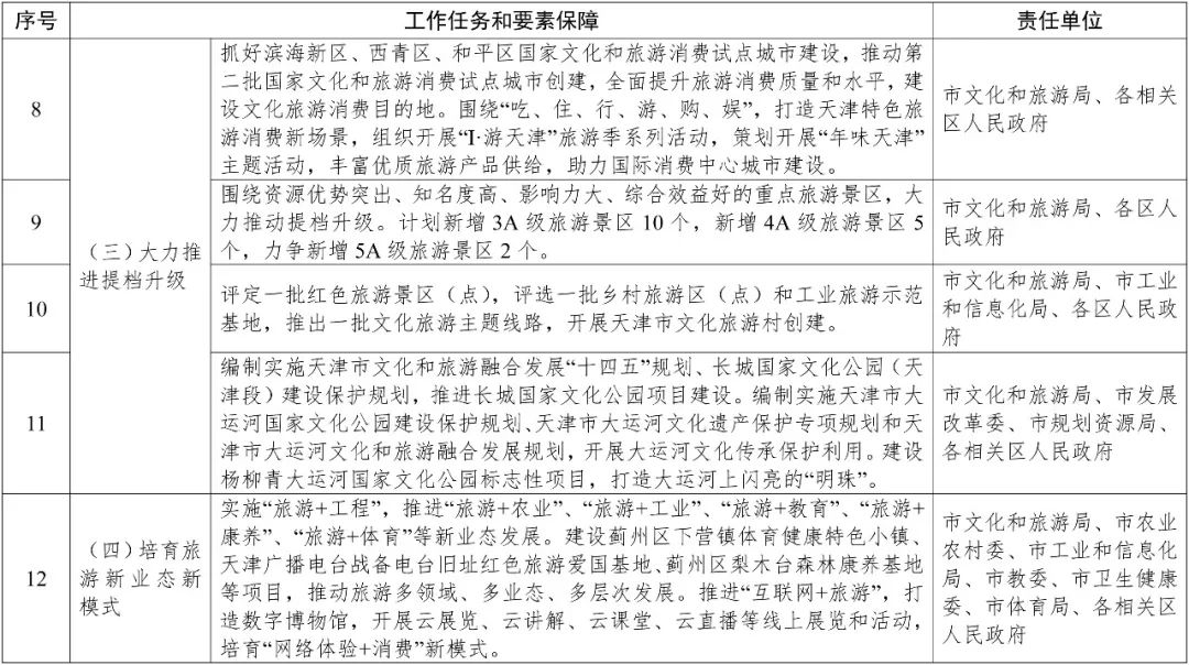
抓好滨海新区、西青区、和平区国家文化和旅游消费试点城市建设。组织开展“I·游天津”旅游季系列活动,策划开展“年味天津”主题活动。

计划新增3A级旅游景区10个,新增4A级旅游景区5个,力争新增5A级旅游景区2个。评定一批红色旅游景区(点),评选一批乡村旅游区(点)和工业旅游示范基地,推出一批文化旅游主题线路,开展天津市文化旅游村创建。
加快国家文化公园建设
编制实施天津市文化和旅游融合发展“十四五”规划、长城国家文化公园(天津段)建设保护规划,推进长城国家文化公园项目建设。
编制实施天津市大运河国家文化公园建设保护规划、天津市大运河文化遗产保护专项规划和天津市大运河文化和旅游融合发展规划,开展大运河文化传承保护利用。建设杨柳青大运河国家文化公园标志性项目,打造大运河上闪亮的“明珠”。
推动“旅游+”产业融合发展
实施“旅游+工程”,推进“旅游+农业”、“旅游+工业”、“旅游+教育”、“旅游+康养”、“旅游+体育”等新业态发展。
建设蓟州区下营镇体育健康特色小镇、天津广播电台战备电台旧址红色旅游爱国基地、蓟州区梨木台森林康养基地等项目,推动旅游多领域、多业态、多层次发展。
推进“互联网+旅游”,打造数字博物馆,开展云展览、云讲解、云课堂、云直播等线上展览和活动,培育“网络体验+消费”新模式。
促进冰雪旅游发展
支持蓟州区发挥冰雪旅游资源优势,逐步完善冰雪旅游服务设施。促进冰雪旅游与相关产业融合,丰富餐饮、住宿、滑雪教学等产品。培育灯光秀等夜间体验项目,深挖冰雪旅游消费潜力。编制冰雪旅游精品线路。加强京津冀区域冰雪旅游协同发展,促进三地冰雪旅游产品宣传合作。

结合发展房车营地、户外度假探险、低空飞行、水上运动等旅游新业态新项目,促进旅游装备制造业发展。
鼓励在海河下游建设集帆船、帆板、皮划艇、龙舟及相关运动装备制造、体验、批发销售、私人定制为一体的水上休闲运动装备产业基地。
推动景区数字化升级
强化景区流量监测管理,在A级及以上景区全面实行分时预约限流制度。引导旅游景区开发基于5G、虚拟现实、增强现实、人工智能等技术的数字化体验产品,以及电子地图、线路推荐、语音导览等智慧化服务。
提升景区服务智能化水平
建立健全本市旅游信息综合发布平台和手机APP、微信公众号,完善交通气象、门票预约、开放时间、实时流量、投诉举报等信息动态发布,为游客提供及时便利的公共信息服务。
加强旅游监管服务
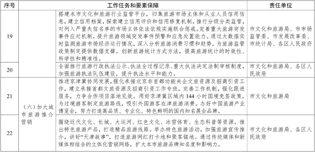
搭建本市文化和旅游行业监管平台,归集旅游市场主体和从业人员信用信息,建立信用档案,探索建立信用评价和信用修复机制,推行分级分类监管,对列入严重失信名单的市场主体依法依规实施联合惩戒。

推进京津冀协同发展,强化承接北京非首都功能央企文旅资源及招商引资工作,建立承接首都文旅资源及招商引资工作专班,完善工作机制,强化跟进服务,力争合作项目落地见效。
扩大旅游品牌影响力
围绕近代文化、长城、大运河、红色文化、冰雪体育、生态科普等资源,推出特色旅游产品,打造精品旅游线路。举办特色旅游活动,打造旅游网红打卡地和聚客锚地。
加强文旅融合要素建设及配套工作
打造天津特色餐饮、津味小吃、农家美食,延伸旅游消费链条。
支持连锁酒店、主题酒店、度假村、房车营地、民宿等多种旅游住宿接待设施建设,推进星级饭店评定。
促进老字号传承创新,扩大“泥人张”、“杨柳青年画”等老字号企业品牌知名度,培育一批具有市场竞争力、吸引游客的特色消费类产品。
举办促消费节庆活动,加强旅游购物推广力度,吸引游客购物消费。
提升“天下·盘山”等特色演出活动,发挥专业艺术院团和民间演出团体优势,鼓励推出精品演艺节目、天津特色曲艺和沉浸式演出,丰富休闲娱乐活动。







来源 | 天津市发改委网站
原标题:《城事 | 新一批打卡地要来了!天津旅游新方案公布!》