热烈庆祝中国共产党成立100周年

校园是师生聚集的场所
秋季常见的传染病
如流行性感冒、秋季腹泻、水痘、流行性腮腺炎等
均可在校园内传播。

秋冬季呼吸道传染病

流行性感冒
简称“ 流感 ”。主要临床表现:发热、咽痛、咳嗽、流涕、头痛、全身肌肉酸痛。
传播途径以飞沫传播为主。秋冬季节高发。
人群对流感普遍易感。
肺结核
由结核杆菌感染引起的传染病。主要侵犯肺脏。呼吸道传播是本病传染的主要方式。常有低热、乏力等全身症状和咳嗽、咯血等呼吸系统表现。
流行性腮腺炎
简称“ 流腮 ”,是由于腮腺炎病毒引起的儿童及青少年常见的急性呼吸道传染病。
全年均可发病,冬季最多。传染源是早期患者和隐形感染者。传播途径:经飞沫经呼吸道感染。易感人群:人群普遍易感。
临床表现:以耳下部肿大为主要症状,部分患者可伴有全身不适。
水痘
患病初期可有发热、头痛、全身倦怠等前驱症状,在发病24小时内出现皮疹,皮疹分布呈向心性,即躯干、头部较多,四肢处较少。
+
呼吸道传染病预防
1、保持室内通风换气;
2、讲究个人卫生,按照七步洗手法洗手、规范咳嗽的礼仪,日用品常进行日照消毒和适当处理;
3、科学佩戴口罩;
4、进行疫苗的接种:如接种卡介苗预防肺结核,接种流感疫苗预防流感,接种减毒活疫苗预防水痘。

秋冬季消化道传染病

诺如病毒
诺如病毒属杯状病毒科,全年均可发生感染,但寒冷季节尤为多发。发病急,以轻症为主,最常见的症状是呕吐和腹泻,少数患者有恶心、腹痛、头痛、发热、畏寒和肌肉疼痛等症状。
以粪口传播方式传播。
手足口
肠道病毒EV71引起,主要表现为发手、足、口等部位疱疹,重症患儿可出现肺水肿、脑炎等。主要通过与病人密切接触或接触被病毒污染的手、毛巾、玩具等途径传播
疱疹性咽峡炎
由肠道病毒引起的以急性发热和咽峡部疱疹溃疡为特征的急性传染性咽颊炎,以粪-口或呼吸道为主要传播途径,传染性很强,呈散发或流行,夏秋季为高发季节。临床以发热、咽痛、咽峡部黏膜小疱疹和浅表溃疡为主要表现。
痢疾
由痢疾杆菌引起,主要表现为发热、腹痛、腹泻、里急后重和粘液脓血便。
+
消化道传染病预防
1、了解肠道传染病的相关知识。
2、讲究环境、食品卫生和个人卫生。
3、以饮食卫生为重点,把好“病从口入关”,做好“三管一灭”,加强自身防护。
4、充足的睡眠和丰富的营养可增强体力;
5、感染肠道传染病应立即上医院就诊,切忌胡乱用药。
6、勤洗手
+
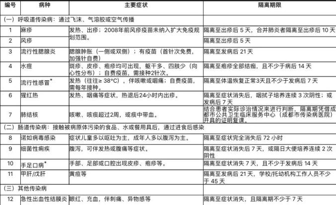
常见传染病隔离时间

注:疱疹性咽峡炎隔离时间同手足口
原标题:《全国科普日 | 为你科普健康知识—秋冬季校园常见传染病防治知识点,家有学宝看过来!》