扩充核武库1.2万亿美元都不够?这账单美国付得起吗! 原创 库叔说 瞭望智库
近期,外媒报道,未来30年,美国将斥资至少1.2万亿美元更新其核武库。有人说,这个数字还不够。
美国终止公开披露自己核库存规模,极限施压、将俄罗斯逼入绝境,以撤军为由威胁德国,单方面撕毁伊核协议……
7月13日,美国能源部下属国家核安全局宣布,首枚新一代核弹头W88 Alt 370已在Pantex工厂组装完毕。
当今世界,正在美国的主导下,于动荡的“第三核时代”之路上渐行渐远。
文丨方守正
编辑 | 李雪 瞭望智库
本文为瞭望智库原创文章,如需转载请在文前注明来源瞭望智库(zhczyj)及作者信息,否则将严格追究法律责任。
1
3个“核时代”,美国定义
“三位一体”核力量是美国国家安全的重要组成部分,同时还作为国防政策的核心支柱,长期为其对外政策和威慑战略提供强力支撑。
【注:“三位一体”核力量,指部署在美国本土的远程洲际弹道导弹、部署在潜艇上的远程潜射导弹,以及可从美国基地起飞威胁敌人目标的重型轰炸机。】
自二战发展核武器以来,美国将核时代划分为三个阶段:
第一个核时代:冷战时期。
美苏对核武器“多少才足够”的思考,最终引发了核力量的无序扩张。其战略逻辑建立在“恐怖平衡”之上,双方均谋求足够的核进攻手段与相应的核生存能力,以支撑核报复式打击。
第二个核时代:从苏联解体到大国竞争到来(2014年)。
作为全球唯一的超级大国,美国认识到核武器在国家安全中地位作用已经降低,但是“不确定的安全环境”使其进行了更加灵活、“量身定制威慑”式的战略转型。
【注:“不确定的安全环境”,指冷战遗留下来的庞大的核武器库、多个国家“入圈”加入了核俱乐部、核恐怖主义的兴起等。】
在坚持核不扩散、削减核武库的前提下,“如何威慑”“有限核战争”成为美国核战略的核心。鉴于“核冬天”这种复杂的核挑战,2009年,奥巴马在布拉格演讲中喊出了“无核武器世界梦想”。当然,这个口号多少带着点美式唯我独尊的意味。
【注:核冬天,专指在核战争爆发后的大地上烟尘弥漫、遮天蔽日、天寒地冻的状态和后果。】

2015年联合部队季刊刊发《是时候摆脱冷(战)了:不确定世界的核力量结构》一文
第三个核时代:2014年至今。
美国继续主导着核世界的走向,更加强调“强有力的反击战略”(2013年),导致世界正处于第三个核时代的风口浪尖。
变化主要体现在以下5个方面:
其一,地缘政治的回归。
在相对实力下降的大背景下,为维持国际霸主地位,美国重返大国竞争战略,把“挑战国际权利”的世界性大国、“挑战地区秩序”的地区性大国作为主要对手。在这种“没落”危机感的驱使下,美国又重新拿起“可靠威慑”的核大棒。
其二,大国竞争的到来。
大国竞争,本质是资本思维在国际权利政治中的体现,是生存权、发展权和主导权的恶意竞争,是一场你死我活、你输我赢的全方位殊死较量。这种性质的大国较量,必然导致大国核政策的变化,如俄罗斯总统普京2020年6月签署命令批准《俄联邦核威慑国家政策的基本原则》。
其三,国际军控机制和传统核克制规范的消退。
在第一个和第二个核时代建立的许多条约和谈判机构,要么面临压力,如《核不扩散条约》);要么面临全面失败,如《新START条约》和《开放天空条约》;要么遭到严重破坏,如“伊核协议”;或者,被完全放弃,如《中导条约》。
而2017年通过、2021年1月22日生效的《禁止核武器条约》可能使核军控变得更加复杂——不仅没有开辟一条可行的降低核风险之路,还进一步扩大了有核国和无核国之间的裂痕。
其四,核技术的发展。
第四代核聚变核武器(FGNW)是核武器技术的重大进步,显示了非战略核武器(即小型、清洁、低当量核武器)的潜力。这些武器将难以监测,对条约核查构成重大挑战,开始接近具有核效应的常规爆炸物,是潜在的威慑破坏稳定因素。
FGNW消除了使用核武器时遇到的最大障碍,即放射性物质的长期影响,从而有可能降低使用的门槛,不使用核武器约束的可能终结,清洁引爆和常规核界线越来越模糊。

美国2020年的核力量
其五,颠覆性技术的兴起。
将人工智能和自动化纳入核规划;
计算机网络行动在核领域的可能应用;
3D打印、非核对抗能力的崛起;
走向全光谱的导弹防御;
无人武器系统的运用;
量子计算、遥感、跟踪和远程精确常规武器(包括高超音速导弹)的发展;
实时数字化的核生态系统的发展……
上面这些都是第三个核时代最突出的特征,给稳定的威慑关系、危机管理和防扩散带来了不同程度的压力。
2
4份报告,“反转”在哪?

2018年版《核态势评估报告》封面
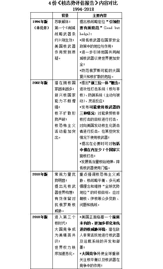
《核态势评估报告》是美国政府全面评估美国核政策、核力量建设及军控与裁军等问题的重要文件,冷战后,美国分别于1994年、2002年、2010年、2018年4次进行更新。

此后,美国先后发布了《非战略核武器》报告、《美国的核威慑政策》、《关于美国核威慑战略的4件事》(国防部网站,2019年4月)、《核威慑:美国国防的基础和支撑》(2020年)等文件,不约而同地指向着冷战后美国核战略的重大转变。
这种“反转”,主要体现在以下方面:

美国2020年《核威慑:美国国防的基础和支撑》报告封面
其一,更明显的核武器依赖和政治目的。
扩大了核武器的作用范围,重新定义非核战略攻击、核恐怖主义等“极端情况”和对盟友伙伴国的保证;
降低核武器使用门槛,如网络攻击等非核攻击、非战略核武器的使用门槛;削弱了消极安全保证,泛化了核威慑警告;
夸大美国在欧洲等地区前置部署非战略核武器的作用。
其二,主张大力发展现代化核武器系统。
摒弃2010年版《核态势评估报告》“不发展新型核能力”的承诺,确定必须通过新的低当量核武器来弥补“地区性威慑能力差距”,并不断发展弹性、安全、可控的新一代核指挥控制系统等。
其三,主张核武器使用实战化、合法化。
实战部署W76-2的低当量核弹头,以填补美军在过去几十年里失去的常规优势;
不再将核武器视为具有独特性的武器,而是具有更大爆炸力的常规武器;
制定了一系列高度灵活的战略和区域核打击计划,如针对俄罗斯、中国、朝鲜和伊朗的OPLAN 8010-12针对性核打击计划,并强化核相关演习;
试图构建合法使用核武器的可能性,重点是针对军事目标的低当量核武器的单次打击,以避免触犯国际法。
其四,转向全球威慑、一体化威慑、延伸威慑观。
将核威慑作为国防部的首要任务,大谈“不首先使用核武器”的危害。特朗普政府上台后,在更为激进的核安全观指引下,呼吁扩大美国的核选择以应对“非核战略攻击”,尝试重打“核武牌”、重提“有限核战争”,甚至将核威慑纳入“一体化威慑”的范畴。
2021年6月23日,美国防部主管政策的副部长科林·卡尔透露:
美国国防部又在进行新一轮核态势评估,以确保美国拥有与国家核战略相匹配的适当能力,确保美国战略威慑的安全性、安保性和有效性,以及对盟国延伸威慑承诺的强力和可信,并提出世界日益迈向多极核世界的观点,以及设计更小的、当量更低的“战术”类型核武器,用来攻击部队和设施,而不是整个国家。
这可能反映出拜登政府基于全政府、全领域、全实力的竞争性核战略与核政策转变。

美国防部主管政策的副部长科林·卡尔(Colin H. Kahl)在2021年卡内基国际核政策大会上发表演讲(美国防部图片)
3
2版预算,多少才“够”?
在第三个核时代和大国竞争的背景下,美国核战略/政策的改变,必然对其核力量结构、部署、态势以及核军控和核危机管理产生重大影响。在接下来的20-30年里,美国计划将这些核武器装备翻新或更换新系统。
*特朗普版“30年预算”
特朗普上台后,为加强对核力量发展的总体规划,对未来30年即2017-2046年进行一次总体预算和评估。
根据国会预算办公室(CBO)2017年预算估计,2017-2046年期间的核预算将会花费1.2万亿美元。其中,超过8000亿美元用于核部队运营和维持(即增量升级),约4000亿美元进行现代化升级。
详细的预算分配见下表:

2017-2046年期间核力量按功能预算分配图
*每两年进行1次的“10年预算”
每隔两年,美国国会预算办公室对未来10年的核力量预算进行估算。2015年以来的4次预算如下:

CBO每两年核力量10年费用估计态势图
4次预算涨幅由上图可见一斑。
最近一次是2021年,CBO对2021-2030年期间高达6340亿美元的美国核力量预算分配见下表:

2021-2030年按部门和职能划分的核力量预算成本
【注:n.a.表示没有或者不适用。】
上图有点复杂,笔者在此列出相对重点的5510亿美元支出分配额度:
战略核运载系统和武器,2970亿美元;
战术核运载系统和武器,170亿美元;
能源部的核武器实验室及其支持活动,1420亿美元;
国防部指挥、控制、通信和早期预警系统,940亿美元。
参照近年来的趋势,在预算不断增加的情况下,许多分析人员指出,美国打造新型核武器并升级改造核武器基础设施,可能要花费1.5万亿美元。
话说回来,在新冠病毒大流行、出现经济衰退、可能导致国防经费开支减少的情况下,美国能否真能负担得起这一万多亿美军,尚无定数。在笔者眼里,公布如此高昂的核预算这个行为本身,多少带着点核讹诈和战略忽悠的成分。
4
未来30年,三军核规划
未来30年,除了对老旧核力量进行现代化改造,就是发展新的战略核力量,从而确保美国核力量实现有效的衔接和更替。
除国防部核活动、核武器实验室和支持活动和指挥、控制、通信和早期预警系统现代化外,对原“三位一体”核力量进行现代化升级计划主要如下:

美国能源部核弹头现代化规划图谱
*洲际弹道导弹
过去20年中,美国空军耗资60亿-70亿美元对“民兵Ⅲ”导弹实施了多项现代化改造计划,旨在提高“民兵Ⅲ”导弹的精度和可靠性,并将其作战能力维持到2030年后。
未来10年内,CBO项目的洲际弹道导弹预算总额将达到820亿美元,其中140亿美元用于新洲际弹道导弹(GBSD,陆基战略威慑力量的弹头部分),预计生产将于2026年开始并持续到2030年代。
而GBSD项目将耗资931亿-958亿美元,主要用于采购659枚导弹,预计到2029年该系统可具备初始作战能力,2036年将完成部署400枚导弹的计划,全部替换现有的“民兵Ⅲ”洲际弹道导弹,并用新型弹头W87-1替换目前由“民兵Ⅲ”导弹携带的W78弹头。
此外,美国能源部未来10年的洲际弹道导弹,将与弹道导弹战略核潜艇弹头计划一样,拥有新的弹头寿命延长计划,以取代“可互操作弹头”计划。
*海基核力量
美国海军2021年开始建造第1艘新型“哥伦比亚”级弹道导弹核潜艇,计划采购12艘,将于2031年开始取代现有的“俄亥俄”级核潜艇。
2019年,美国海军开始对“三叉戟Ⅱ”D5导弹进行第二轮延寿和现代化改造,包括更换固体火箭发动机及其他关键部件,以确保“三叉戟”导弹能够服役到2030年后并适应“哥伦比亚”级新型弹道导弹核潜艇的需要。
此外,美国能源部国家核安全管理局不仅启动新型W93弹头的研发,以取代延寿后“三叉戟Ⅱ”导弹上装备的W76和W88弹头,同时还对“三叉戟”导弹装备的W76-1弹头进行现代化改造为W76-2(低当量战术弹头),将弹头寿命再延长30年。
*空基核力量
美国能源部正在对B-2轰炸机及战斗机携带的B61炸弹及空射巡航导弹的W80弹头进行升级和延寿,其中第一枚延寿后的B61核炸弹将在2022年投入使用,而升级的W80弹头将于2026财年开始部署。美国空军B61-12型战术核武器2020年与F-35A战机进行了整合测试,计划2022年完成最后的测试并实战部署,延寿计划预计于2026年左右完成。
此外,美国空军计划2020-2030年间采购100架B-21新型远程轰炸机,以及1000-1100枚新型“远程防区外巡航导弹”,该导弹将于2026财年开始部署,2030年后取代目前由B-52战略轰炸机携带的空射巡航导弹力量。

美国核力量现代化规划的大致时间表(资料来源CBO 2017)
5
产品:一个不安的世界
仅隔3年多,拜登政府在再次进行“核态势评估”,可见核力量将继续作为美国政府对外综合政策的部分,与新的国防战略保持一致,可能进一步整合先进常规打击武器、高超音速导弹发展、自主武器、防空反导、太空和网络等威慑力量。
不管是3个“核时代”的定义,还是永不停歇的“核态势评估”、永远不够的核力量预算、永无止境的核力量现代化规划计划,其本质都是美国追求绝对力量优势、维护世界霸权(包括核霸权)的需要,是零和博弈国家安全战略观的延续。
究其目的,无非是以下几个方面:
*为赢得大国竞争提供强大的力量支撑;
*为对外核讹诈、核威慑寻求新的方法路径;
*为核部署、核攻击提供法律或理论上的支持;
*为美国核力量发展提供现实和理论依据;
*为美国国内某些集团进行利益输送。
【注:2020年11月,由于美国能源部不愿意掏更多的腰包给美国国家核军工管理局,直接导致该局局长莉萨•戈登•哈格蒂辞职。可见美国核力量的发展已经被绑架在了某些军工集团的利益之上。】

美国国家核军工管理局改进核爆炸监测工作(图源:中核智库)
为了配合自身核计划、达到这些目的,美国对其他国家运用挑衅施压、恶意竞争、威胁对抗、促进发展等策略手段,如:
*美国的极限施压、恶意竞争,几乎把俄罗斯逼入绝境,只能依靠强大的核力量维护自生的安全和发展。2020年6月,俄罗斯首次颁布《俄联邦核威慑国家政策的基本原则》,作为对美国的回应。
*美国击碎了德国人的“安逸梦”,甚至以撤出北约驻德基地的3.5万美军来威胁德国,强迫德国增加军费开支,导致德国“必须优先考虑以核威慑为基础的国防”的国内争议甚嚣尘上。
*美国单方面撕毁伊核协议,并对伊朗极限施压,甚至暗杀伊朗“核武器之父”法赫里扎德,导致伊朗发展核武器的决心和力度前所未有。
最近,相关报告显示,伊朗的浓缩铀储量已经达到1600公斤了,超标了将近8倍。
此外,核军控前景黯淡,核透明度开始降低:
2019年,美国政府开始终止公开披露美国核库存规模的做法;印度和巴基斯坦在扩大其核武库;朝鲜继续加强其军事核计划,将其作为其国家安全战略的核心要素。
2021年6月14日,斯德哥尔摩国际和平研究所(SIPRI)发布的年鉴显示,全球核武库不断增长,目前作战部队部署的核武器估计数量从去年的3720枚增加到3825枚。其中,约2000枚核弹处于高度警戒状态,几乎都属于美国和俄罗斯。
世界核力量2021

【注:资料来源于斯德哥尔摩国际和平研究所网站。】
可以预见,在美国的带领下,世界安全环境将进一步复杂化,核武对手之间发生危机和冲突的风险正在上升。进一步制约核能力发展、加强世界核危机评估与管理,已经迫在眉睫。
主要参考文献:
1. By Karl-Heinz Kamp, Welcome to the Third Nuclear Age, May 2, 2016.
2. The White House, Presidential Memorandum on Rebuilding the U.S. Armed Forces, January 27, 2017.
3. Strategic Stability and the Onset of a Third Nuclear Age, May 1, 2019.
4. BY ANDREW FUTTER, TOWARDS A THIRD NUCLEAR AGE: DISRUPTIVE TECHNOLOGIES, THE WITHERING OF RESTRAINT, AND THE RETURN OF GREAT POWER POLITICS, 23.02.2021.
5. By Wallace TurnbullⅢ, Time to Come in from the Cold (War): Nuclear Force Structure for an Uncertain World, Joint Force Quarterly 79 (4th Quarter, October 2015).
6. U.S. Nuclear Weapons Policy and Programs, 2010.
7. By James L. Denton, The Third Nuclear Age: How I Learned to Start Worrying about the Clean Bomb, 2013.
8. U.S. NUCLEAR DETERRENCE POLICY, Apr 01, 2019.
9. By Hans M.Kristensen, Matt Korda, Nuclear Notebook: United States nuclear forces, January1, 2020.
10. NUCLEAR DETERRENCE: America’s Foundation and Backstop for National Defense, 2020.04.01.
11. By Dr. Peter Rudolf, US Nuclear Deterrence Policy and Its Problems, 06.11.2018.
12. CSIS: Nuclear Modernization under Competing Pressures, February 12, 2021.
13. CBO: Projected Costs of U.S. Nuclear Forces, 2014 to 2023, DECEMBER 2013.
14. CBO: Projected Costs of U.S. Nuclear Forces, 2015 to 2024, JANUARY 2015.
15. CBO: Projected Costs of U.S. Nuclear Forces, 2017 to 2026, FEBRUARY 2017.
16. CBO: Projected Costs of U.S. Nuclear Forces, 2019 to 2028, JANUARY 2019.
17. CBO: ProjectedCosts of U.S. Nuclear Forces, 2021 to 2030, MAY 2021.
18. Congressional Research Service, U.S. Strategic Nuclear Forces: Background, Developments, and Issues, Updated July 13, 2021.
19. OFFICE OF THE SECRETARY OF DEFENSE, NUCLEAR POSTURE REVIEW FEBRUARY 2018, 2018-2-2.
20. OFFICE OF THE SECRETARY OF DEFENSE, Nuclear Posture Review Report, April 2010.
21. 岳江锋,走在“错误轨迹”上的特朗普政府核政策,航天防务公众号,2018-04-07。
22. 陈银娣,美国战略核力量的现状与未来发展趋势,国防科技要闻公众号,2021年1月21日。
23. 张洋,美国防部披露新版《核态势评估》报告起草中的一些考虑,空天防务观察公众号,2021年6月29日。
24. 李喆,“第二核时代”理论与美国的核战略转型,《国际政治研究》2019年04期。
25. CSBA网站:美智库分析中美俄三大国核政策、核理论及演变,转引智能前沿技术公众号,2019-06-03.
库叔福利
库叔的赠书活动一直都在!蓝狮子图书为库叔提供15本《共生》赠予热心读者。本书梳理了2020年全行业对数字化未来的思考与实践,从疫情之下的科技“战疫”、范式变革,到疫情之后未来工作场景和创新动力,提供多角度的思考和建议。请大家在文章下评论,点赞最高的前3名(数量超过50)将得到赠书。

原标题:《扩充核武库1.2万亿美元都不够?这账单美国付得起吗!》