青岛中院对B站作出诉前禁令 须删除《玉楼春》侵权链接 原创 顾青青 青岛信网
8月20日,因B站侵权正在热播的《玉楼春》,青岛市中级人民法院发出诉前禁令裁定书,要求B站立即删除相关侵权视频。
但截至9月1日晚8点,信网仍然能在B站上搜索到《玉楼春》的相关剪切视频。

(来源:微博)
优酷向B站投诉19批次后
B站侵权视频逐渐扩大
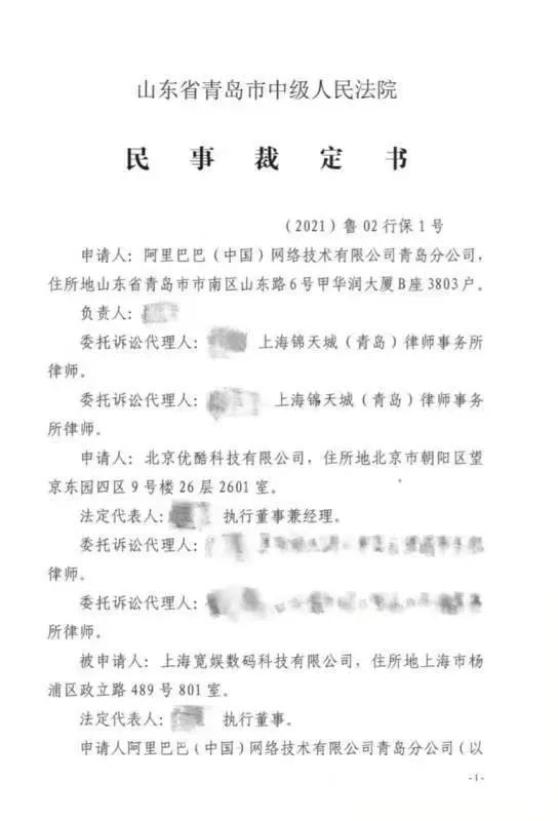
根据裁定书显示,申请人阿里巴巴(中国)网络技术有限公司青岛分公司及北京优酷科技有限公司经著作权人许可,享有电视剧《玉楼春》的信息网络传播权。
7月26日,优酷独家上线《玉楼春》并享有作品在中国大陆地区的信息网络传播权。
上海宽娱数码科技有限公司作为“哔哩哔哩(Bilibili)”平台(以下简称:B站)的运营方(含网站和手机客户端)存在大量侵权申请人的视频,并涉及会员专享和超前点播的内容,严重侵害了申请人的合法权益。

(来源:微博)
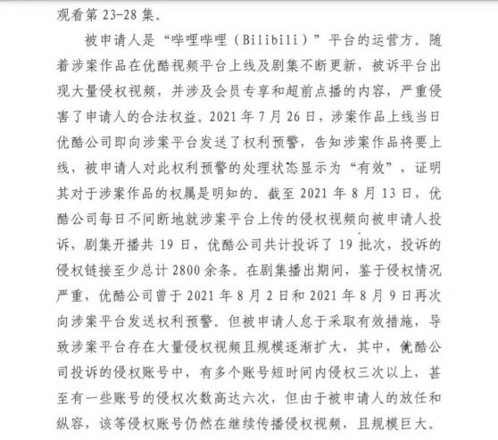
据悉,《玉楼春》上线当天,优酷即向B站发送权利预警函,但B站依旧出现大量侵权视频。
截至8月13日,优酷总共向B站投诉19批次,至少2800余条侵权链接。
此后,优酷再次向B站发送权利预警函,但B站未采取有效措施,导致B站存在大量侵权视频且规模逐渐扩大。
其中,优酷公司投诉的侵权账号中,有多个账号短时间内侵权三次以上,甚至有一些账号的侵权次数高达六次。
为此,优酷向青岛市中级人民法院提出诉前禁令申请。
法院发诉前禁令要求B站删除相关侵权视频

(来源:微博)
8月20日,青岛知识产权法庭经审查认为,电视剧《玉楼春》在优酷视频独家上线,在案证据可以证明该作品属于热播剧,涉案平台B站是国内知名的视频弹幕平台,用户数量多,传播范围广,如不及时制止侵权行为,将给优酷造成流量降低、收入减少和竞争优势削弱等难以弥补的损害,故依法作出禁令,裁定上海宽娱数码科技有限公司立即删除B站侵害《玉楼春》信息网络传播权的视频,并立即采取有效措施过滤和拦截用户上传侵害《玉楼春》信息网络传播权的视频。
法院依据相关法律发出诉前禁令,要求B站在正式判决之前删除相关侵权视频。

(来源:微博)
信网查询了解到,“诉前禁令”即“诉前停止侵权行为”,是行为保全中的一种类型。
行为保全是指为避免当事人或者利害关系人的利益受到不应有的损害或者进一步的损害,法院依照他们的申请对相关当事人的侵害或有侵害之虞的行为采取强制措施。
但截至9月1日晚8点25分,信网发现,B站仍然存在有关《玉楼春》大量未经授权搬运剪切的侵权视频。
青岛中院表示,目前该案件还未立案审理,将在申请诉前保全后一个月内立案。

(来源:B站)
“避风港”原则
近年来,短视频侵权屡禁不止,热播剧成为信息网络传播权侵权“重灾区”。
在今年4月,70余家影视视频公司和行业协会,“腾爱优”(腾讯视频、爱奇艺、优酷)三大视频平台和超500名艺人先后发布联合声明及联合倡议,共同呼吁保护影视版权、对短视频平台推进版权内容合规管理。
山东元鼎律师事务所刘乔乔律师认为,今年以来,涉短视频侵权纠纷数量同比上升,这也与近期影视行业发布呼吁重视短视频侵权的联合声明有关。
“短视频侵权平台是否承担责任,看上去好像是近年来发生的新型侵权案件,但是根本上还是用户侵犯著作权,网络服务提供者是否承担责任的原始根本问题。”
刘律师表示短视频分几种,“第一种是剪辑其中的一部分直接播放,也就是截取原视频中的一段,第二种是通过剪辑把长篇影片压缩成短篇,第三种是利用原视频剪辑新的音频等。这些如果是超出了合理使用的范畴都是对原著作权人的侵权,可能不仅仅是侵犯网络信息传播权,还可能涉及改编权,署名权等等。目前‘避风港’原则成网络服务提供者即平台的主要抗辩理由。”
据悉,“避风港”原则,是指在发生著作权侵权案件时,当网络服务提供商只提供空间服务,并不制作网页内容,如果被告知侵权,则有删除的义务,否则就被视为侵权。
如果侵权内容既不在网络服务提供商的服务器上存储,又没有被告知哪些内容应该删除,则不承担侵权责任。
“因为视频是用户自己上传到平台,平台无法随时监控和掌握用户上传的所有信息,平台可以依据避风港原则,收到通知就删除断开链接,来应对侵权之诉。但在短视频侵权问题上,平台绝不能也不可能逃避所应承担的主体责任。判定B站是否侵权,关键在于B站如何证明尽到了应尽的合理注意义务,以及在收到权利人通知后是否及时将该通知转送相关网络用户,并根据侵权的初步证据和服务类型采取删除、屏蔽、断开链接等必要措施。如果B站为了赚取流量,把侵权短视频置顶或者加精推荐等,那就不是避风港原则可以推卸责任的了。根据《民法典》侵权责任编第一千一百九十七条以及最高人民法院《关于审理侵害信息网络传播权民事纠纷案件适用法律若干问题的规定》第七条规定,如平台如上这种行为就构成帮助侵权行为,与网络用户承担连带责任。”刘律师表示。
记者:顾青青
来源:信网
原标题:《青岛中院对B站作出诉前禁令 须删除《玉楼春》侵权链接》