8月27日,中央网信办发布通知要进一步加强“饭圈”乱象治理。
当中提到,不得诱导粉丝消费:
具体而言,对明星艺人专辑或其他作品、产品等,在销售环节不得显示粉丝个人购买量、贡献值等数据,不得对粉丝个人购买产品的数量或金额进行排行,不得设置任务解锁、定制福利、限时PK等刺激粉丝消费的营销活动。

QQ音乐、网易云音乐:
付费数字专辑及单曲限购
据南方都市报报道,29日下午,记者测试发现,QQ音乐在购买专辑页面已经无法调整购买数量,页面默认为数量1。


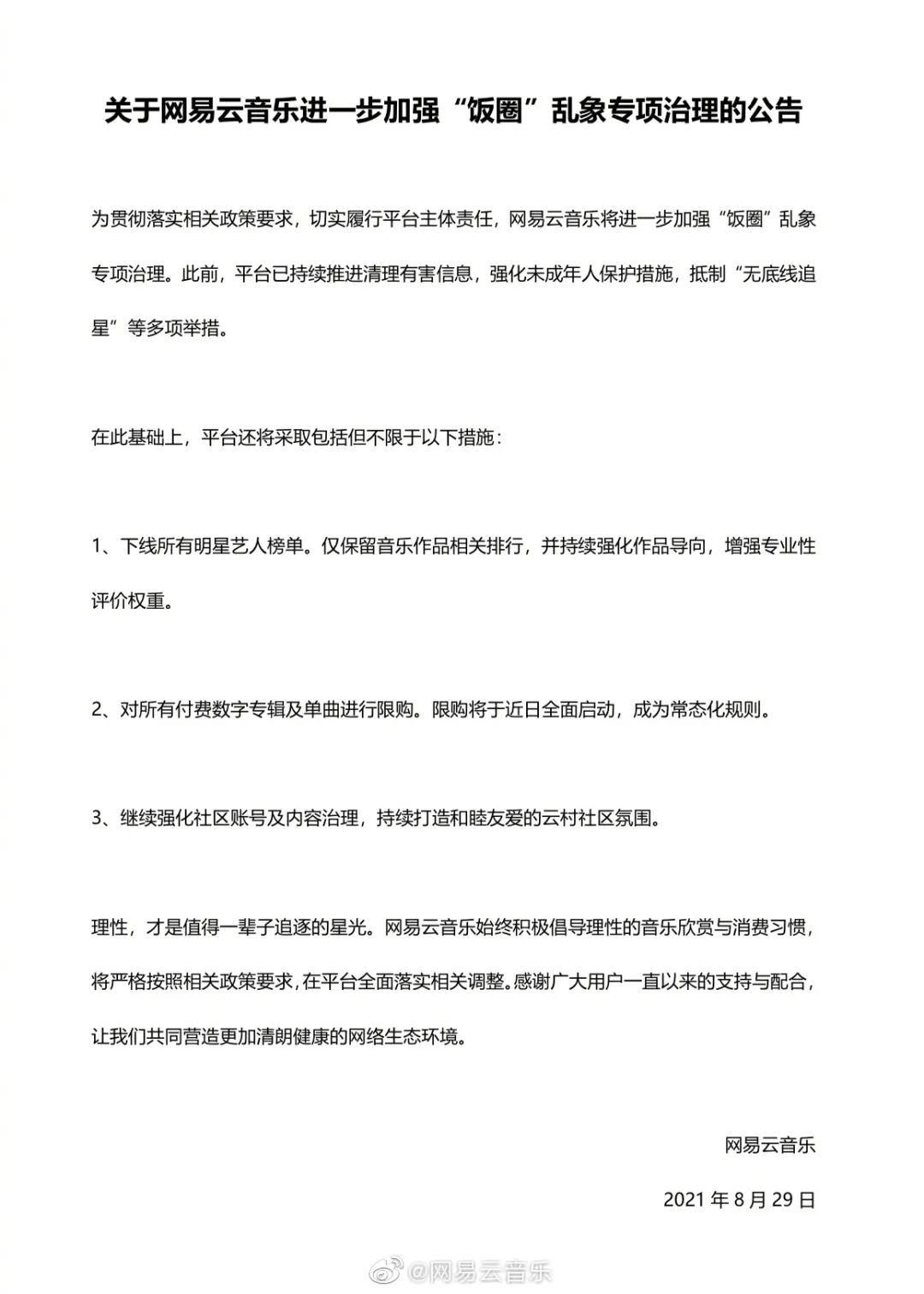
29日,@网易云音乐 发布公告表示:平台将采取下线所有明星艺人榜单、对所有付费数字专辑及单曲进行限购、加强社区账号及内容治理等措施。

目前,网易云音乐的购买专辑页面也已无法调整购买数量,页面默认为数量1。

粉丝转战超话互撕?
平台:禁言!
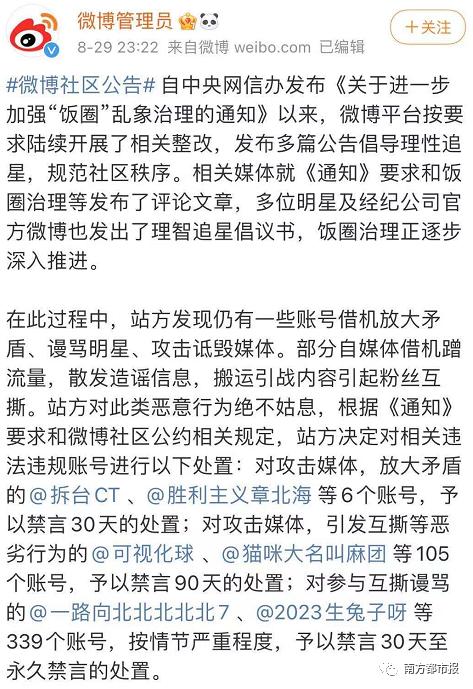
不止在线音乐平台,微博也作出了回应:目前微博超话社区明星、音乐、CP三个分类排名已下线。在此之前,微博下线了“明星势力榜”。
8月28日、8月29日@微博管理员 接连发布公告。值得注意的是,其中提到:部分粉丝进入萌宠超话,继续非理性追星行为。还有部分账号针对此事开始恶意带节奏,引发互撕等不良行为。


整治饭圈乱象就要“放大招”
8月27日,中国青年报发表评论称:
站在聚光灯下的“顶流”们接连塌房,愧对粉丝的喜爱追捧,影响恶劣。对明星榜单、热门话题等重点环节进行集中整治,整饬和纠偏畸形饭圈文化,是呼应大众心声的兴利除弊之举。只有开展“地毯式”的系统行动,倒逼影视行业恪守底线,才能真正抵制饭圈中的歪风邪气。
猜你喜欢
原标题:《涉及所有明星艺人!这些“氪金”产品,只能买一次了......》