根据省教育厅2021年秋季开学的统一部署,全省各地各高校调整和确定了2021年秋季开学时间及有关安排,各地各高校将从9月1日起陆续开学。又一批高校开学时间汇集如下:
中南大学
1、全体学生(2021级新生除外)9月4日(星期六)至5日(星期日)到校,9月6日(星期一)正式上课。
2、2021级本科新生9月10日(星期五)至11日(星期六)报到注册,9月13日(星期一)举行开学典礼并开始军训,9月27日(星期一)正式上课;研究生新生9月11日报到注册(其中临床医学硕士和口腔医学专业学位硕士研究生已于7月2日报到),9月13日开学典礼后正式上课。
湘潭大学
1、2021级本科生、研究生9月5日报到,9月13日正式上课。
2、2018级、2019级、2020级本科生和2019级、2020级研究生9月11日、12日返校报到,9月13日正式上课。
3、原定的预备周重考重修推迟,待学生入校后另行安排。
4、教职工9月1日报到上班。
5、目前在境内的留学生、港澳台学生按所在年级和学校规定时间来校报到;在境外的留学生、港澳台学生来校时间另行通知。
6、疫情防控期间,严禁学生提前来校。
湖南农业大学
开学时间暂定为:2021级新生9月17日报到,其他年级学生9月11日、9月12日报到注册,9月13日正式上课。
中南林业科技大学
1. 在籍学生(2021级新生以外的全体学生),于9月3日(星期五)至9月5日(星期日)返校报到注册,9月6日(星期一)正式上课。
2. 2021级新生(含本科生和研究生), 9月10日(星期五)正式报到。
湖南中医药大学
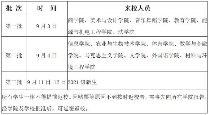
一、学生分批次返(到)校时间安排
1、第一批次(9月4—6日)
含浦校区:本科老生、研究生、2021级专升本学生;
东塘校区:湘杏学院、中医学院、临床医学院、针灸推拿与康复学院老生。
其中,含浦校区:本部2021级专升本学生,9月6日报到。
2、第二批次(9月11日)
含浦校区:本部2021级新生、湘杏学院含浦校区2021年新生。
3、第三批次(10月7日)
东塘校区:湘杏学院东塘校区2021级新生。
备注:附属医院临床教学班报到时间由教务处统筹安排。
二、教职工返(到)校时间安排
全体教职工9月5日(星期日)正式上班,根据具体工作任务,至少提前2周返回长沙,做好疫情防控和开学准备工作。
吉首大学
1、学工系统工作人员返校上班时间:9月8日;
2、线上教学时间:9月13日起(学习对象:老生及专升本新生);
3、学生分期分批入校报到时间:
(1)第一批:9月12日,迎新志愿者及参加有关学科竞赛的学生返校报到。其中,校级志愿者由学工部、团委确定,院级志愿者由学院确定,研究生志愿者由研究生院、学院共同确定,所有志愿者名单汇总到学工部。参加有关学科竞赛的学生由教务处、研究生院、学院共同确定,学生名单汇总到学工部。
(2)第二批:9 月17—18日,2021级本科生(含预科分流学生)、研究生报到。其中2021级研究生9月17日报到。
(3)第三批:9月24日,其他未返校的本科生(含专升本新生)、研究生返校报到。
(4)第四批:10月16—17日,2021级预科生报到。
衡阳师范学院
2018级、2019级、2020级学生(含校本部本科生和研究生、南岳学院学生)9月4日—9月5日返校报到,9月6日开始正式上课。
2021级新生(含校本部本科和研究生新生、南岳学院新生)9月11日—9月12日来校报到,9月13日开始军训。
未经学校批准,任何学生不得提前来校。
湖南文理学院
学生返(到)校时间为9月4—5日和9月12日,分2个批次进行。具体安排如下:
第一批:9月4—5日,2018—2020级学生返校报到,9月6日正式上课。
第二批:9月12日,2021级新生报到注册,9月13日至14日集中入学教育。
在境外的外籍教师和留学生暂不返校;没有到返校时间,对应年级学生不得提前返校,有特殊原因的,需向本学院学工办提出申请报学工部审批。
湖南城市学院
老生于9月4、5日报到注册,9月6日正式上课。2021级新生于9月13、14日开学报到。
邵阳学院
1、老生(含普通本专科生,研究生、继续教育学生)9月4日—5日报到、注册,9月6日正式上课。
2、新生(含普通本专科生,研究生、继续教育学生)9月11日—12日报到、注册,9月13日—15日开展入学教育,军训时间另行安排。
3、全体教职员工于9月2日—3日报到上班。
4、国际学生暂不返校。
怀化学院
9月4—5日2018、2019、2020级本科生及2020级初等教育部学生报到注册,9月6日正式上课。9月7—8日专升本学生报到注册。2021级新生于9月18—19日报到,22日开始军训。
湖南人文科技学院
学生严格按照错峰到(返)校安排有序到(返)校,严禁任何人未经同意擅自到(返)校。错峰到(返)校批次安排如下:
本、专科学生2018级、2019级、2020级学生在9月3日至9月4日分学院返校报到;2021级学生在9月11日-9月12日来校报到。
硕士研究生:2019级、2020级研究生按照现有学段安排,继续进行学位论文的研究与撰写及专业实践,不集中返校;2021级研究生报到时间:9月11、12日。
留学生:留学生报到日期9月11、12日。
具体返校安排:

长沙学院
1、原定8月28日、29日2018级、2019级、2020级本科生返校报到注册时间推迟到9月3日—4日。根据错峰开学的规定,2019级、2020级学生9月3日(星期五)返校报到;2018级学生9月4日(星期六)返校报到,9月6日正式上课。疫情防控期间,严禁学生未经批准提前来校。
2、2021级本科新生报到时间不变,为9月5日—6日两天。
3、2019级专升本新生报到时间不变,为9月18日。
4、原定开学后的补考时间推迟,待学生入校后另行安排。
湖南工学院
所有学生须遵守学校相关规定,不得提前返校,开学报到期间家长及其他校外人员一律禁止进入校园。
满足条件的老生于9月4日、5日错峰返校报到注册,9月6日正式上课。
第一批:各年级班、团、学生会等部门学生干部,以及2020级本科生于9月4日返校。
第二批:2019、2018级本科学生于9月5日返校;
湖南第一师范学院
1、9月11日、12日,城南书院校区、东方红校区老生报到开学,并按既定计划完成寝室搬迁工作。
2、9月18日,东方红校区2021级新生报到开学。
3、9月19日,城南书院校区2021级新生报到开学。
湖南女子学院
一、学生分批次返(到)校时间安排
(一)老生上课及返校时间安排
1、第一批次:9月12日(星期日),参加第二期SYB培训、自训队学生返校。
2、第二批次:9月16-17日(星期四、五),除参加第二期SYB培训、自训队之外的老生返校报到。
3、上课时间安排:
9月6日(星期一)全体老生开始线上上课,9月18日(星期六)、9月19日(星期日)照常上课,9月20日(星期一)、9月21日(星期二)中秋放假。
(二)新生到校时间安排
2021级新生9月23日(星期四)报到,9月24日(星期五)开始军训。
二、教职工上班时间安排
9月6日(星期一)行政人员进校返岗上班,9月6日(星期一)专任教师开展线上教学,专任教师进校上班时间由各部门(单位)根据实际工作分批错峰安排确定。
湖南医药学院
1、学生9月4日、5日报到、注册,9月6日正式上课。
2、2021级新生9月9日、10日报到,9月22日正式上课。
湖南应用技术学院
在校生9月4—5日报到,9月6日正式上课;本、专科新生9月12—13日报到。
永州职业技术学院
老生9月4、5日报到,6日正式上课。新生9月11、12日报到,13日至26日军训,27日正式上课。
湖南工业职业技术学院
1、第一批返校学生时间安排:9月4日,机械工程学院、汽车工程学院、经济管理学院和工业设计与艺术学院2019级、2020级学生返校。
2、第二批返校学生时间安排:9月5日,电气工程学院、信息工程学院和商务贸易学院2019级、2020级学生返校。
3、未经学校批准,学生不允许提前返校。如因新冠肺炎疫情形势变化推迟返校报到时间,学校另行通知,以学校官网通知为准。
湖南大众传媒职业技术学院
1、2019级、2020级学生于2021年9月6、7日到校报到,9月8日正式上课。
2、2021级新生于2021年9月14、15日报到注册,9月16日开始军训。
湖南环境生物职业技术学院
1、2021年9月4日全体教职工上班;
2、2019、2020级学生9月4日、5日报到,6日正式上课;
3、2021级新生9月11、12日报到。
湖南生物机电职业技术学院
教职员工9月4日(星期六)开始上班。老生于9月5日(星期日)报到、领教材,9月6日(星期一)开始上课。新生于9月13日(星期一)报到。
长沙环境保护职业技术学院
2019、2020级学生9月4日、5日返校;2021级新生9月24、25日报到。
湖南机电职业技术学院
新老生错峰开学返校。2020级学生于8月30日至9月10日开展线上教学,9月11—12日返校;2021级学生于9月17—18日报到,9月19日开始入学教育和军训;2019级学生暂定10月10日开学。其他顶岗实习安排按企业要求进行,并做好防疫工作。
湖南城建职业技术学院
1、高新校区需要搬宿舍的学生9月1日(周三)返校;新湖校区学生9月2日(周四)返校;其他学生9月4—5日返校;9月6日(周一)正常上课。
2、新生9月12—13日报到。
郴州职业技术学院
2021年下期9月1日—2日补考;9月3日召开教职工大会;9月5日—6日老生报到交费,7日正式上课;9月9日—10日三年制新生开学报到,11日五年制新生开学报到。
怀化职业技术学院
1、9月3日召开全体教职工大会;
2、老生9月6日、7日报到、注册,9月8日正式上课;
3、2021级第一批新生9月24日报到、注册,第二批10月18日、19日报到、注册。
保险职业学院
2019、2020级学生:将原定于2021年8月28日、29日的老生秋季学期报到时间调整9月4日、5日分期分批、错时错峰返校;
2021级新生:将原定于2021年9月4日的新生报到时间调整为9月12日报到。
湖南石油化工职业技术学院
2019级三年制、2020级三年制、2017级五年制、2018级五年制和2019级五年制学生于9月4日—5日到校报到。
2021级新生于9月11日—12日来校报到。
湘西民族职业技术学院
9月1日—2日,符合返校条件的初中起点新生报到;
9月3日—7日,初中起点新生入学教育、军训;
9月7日,符合返校条件的老生报到;
9月8日,初中起点新生、老生正式上课;
9月9日—10日,符合返校条件的高中起点新生报到;
9月11日—18日、9月22日—26日高中起点新生入学教育、军训;
9月27日,高中起点新生正式上课。
不符合返校条件的学生暂缓开学,返校时间视情况确定。
益阳职业技术学院
1、教师报到时间:9月2日(新入职人员根据人事处安排来校上班);
2、学生干部报到时间:9月3日(依工作需要院系自行通知);
3、2017、2018、2019、2020级学生报到时间:9月4—5日;
4、2017、2018、2019、2020级学生上课时间:9月6日;
5、新生报到时间:9月10日至11日。
湖南电子科技职业学院
2021级新生开学时间调整为9月6日、7日、8日3天。
老生开学时间调整为9月11日、12日,13日正式上课。
湖南食品药品职业学院
老生错峰开学返校。药学院、经管学院全体学生报到时间为9月4日一天,中药学院、食品学院、洞井学院全体学生报到时间为9月5日一天,9月6日(星期一)正式上课。
2021级新生于9月12日来校报到。
原标题:《34所!湖南又一批高校公布秋季开学时间!》