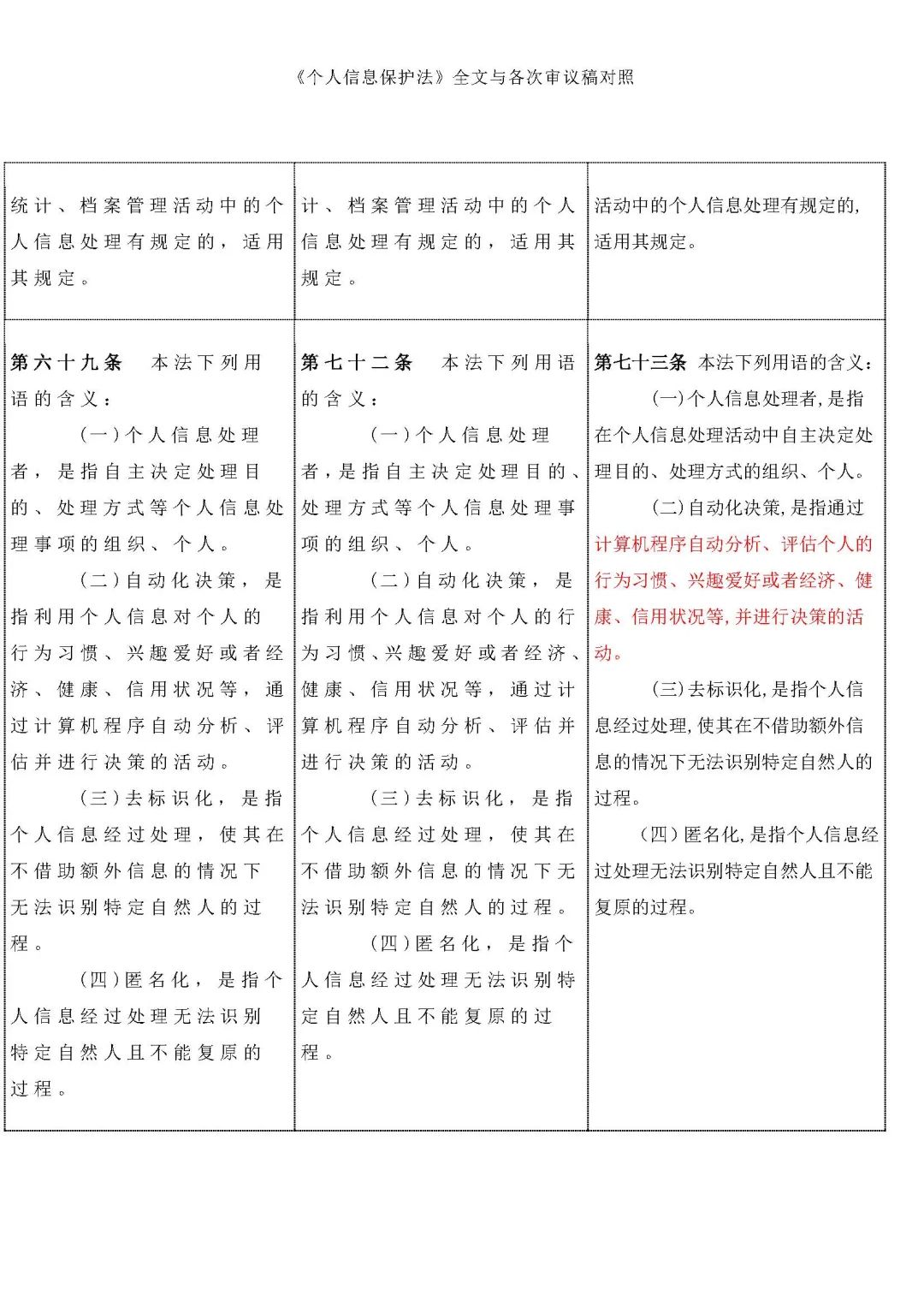
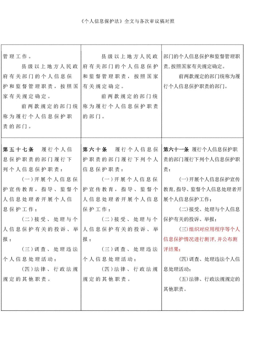
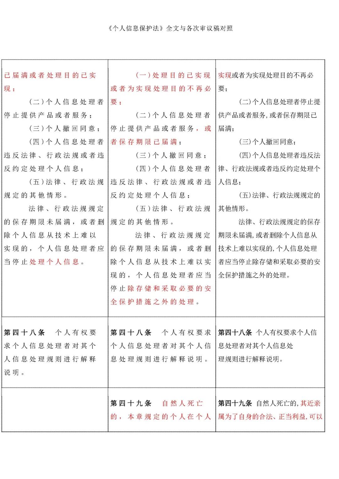
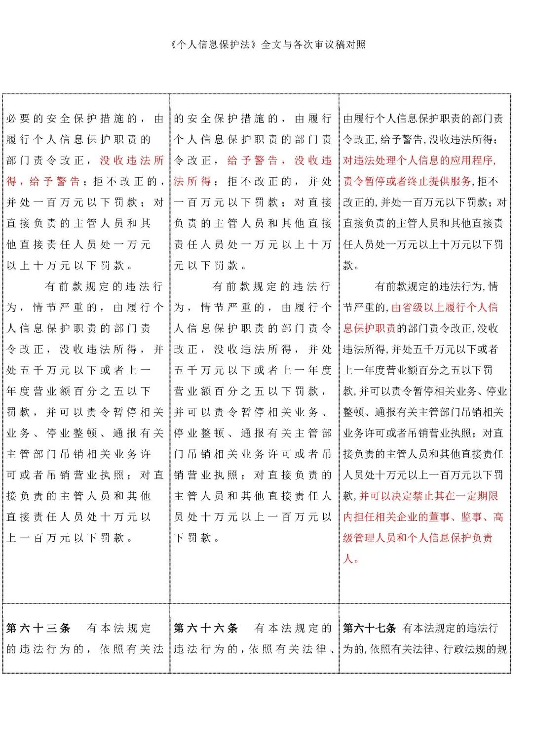
立法信息|《个人信息保护法》全文与各次审议稿对照
媒体:民主与法制周刊 2021-08-21 09:57
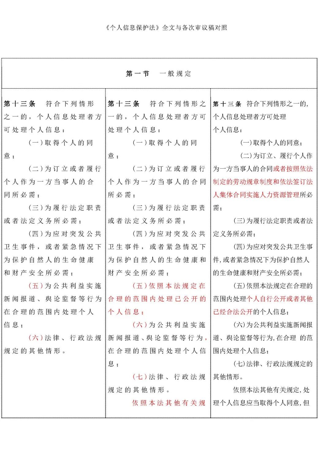
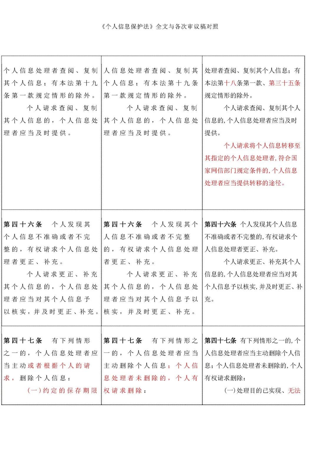
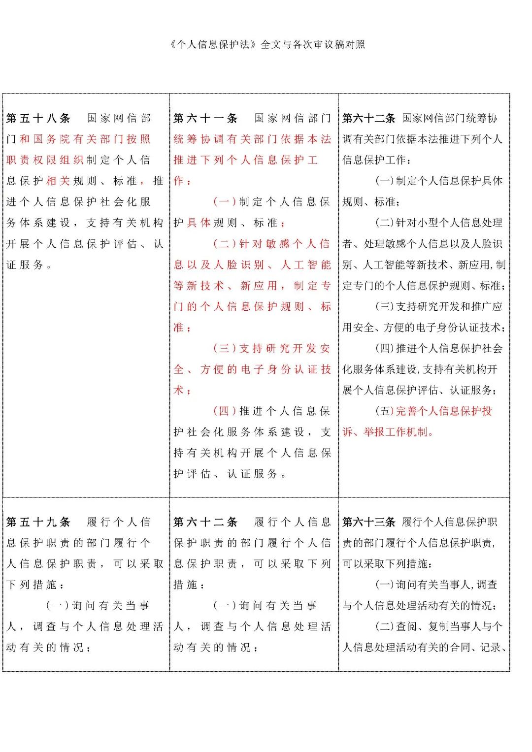
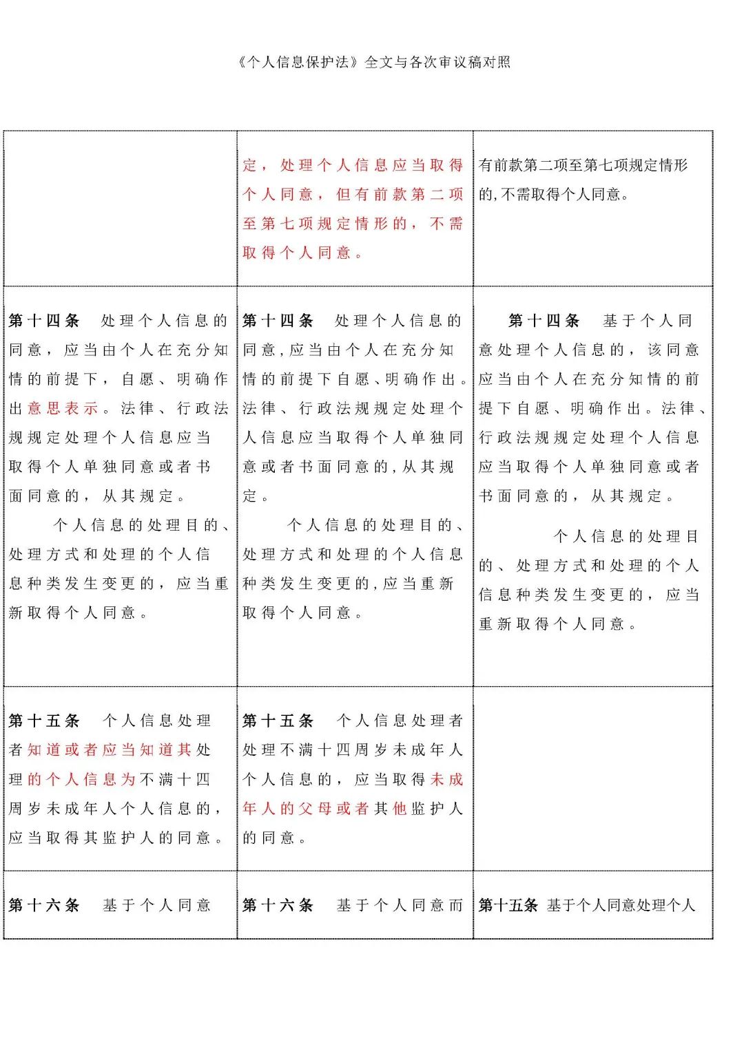
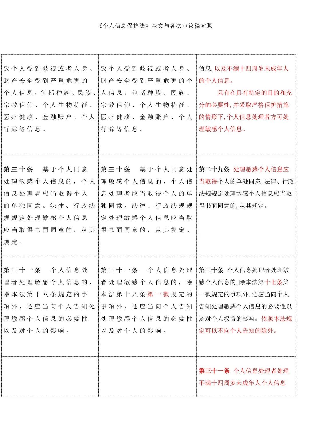
《个人信息保护法》全文
与各次审议稿对照
来源:数字法治
原标题:《立法信息|《个人信息保护法》全文与各次审议稿对照》