为进一步加快和规范
成都市居民小区充电设施建设
成都市经信局等七部门联合制定了
《成都市居民小区电动汽车
充电设施建设管理实施细则》
到2025年
具备建设条件的既有小区
实现公用桩全覆盖
>>
成都提出将按照“政府引导、市场主体、多方协同”原则,统筹推进新建及既有居民小区充电设施建设,加快形成“安全智能、经济便捷”的居民小区充电服务模式,为市民创造优良电动汽车使用条件。
装多少?
>>
到2025年,具备建设条件的既有小区实现公用桩全覆盖
《实施细则》明确,成都将落实区(市)县属地责任和职能部门牵头责任,充分调动充电运营商等社会资本和各方面积极性,统筹推进新建及既有居民小区充电设施建设。
值得注意的是,此次新政管理的主要包括新建小区、既有小区两种类型。
针对新建小区>>
《实施细则》明确要严格落实新建小区配建比例要求,建设单位要按照相关比例要求建设充电桩和预留充电桩安装条件,包括电力管沟、变压器容量预留,以及低压主干线、配电箱安装到位并预留接口等。各级住建行政主管部门应将充电设施配建比例要求纳入建设条件和整体工程验收范畴。此前,成都市住建局、经信局联合印发了《关于进一步加强新建建筑配建电动汽车充电基础设施建设管理工作的通知》,明确了土地出让、施工设计、施工管理、竣工验收、交付使用各环节要求,压实了各方主体责任,确保充电基础设施与新建建筑同步设计、同步施工、同步验收、同步使用,并要求充电设施交付使用后接入政府监管平台在线监测。
针对既有小区>>
明确要区分不同车位类型,在公共区域建设供全体业主使用的公用充电设施(以下简称“公用桩”),在固定车位建设供居民个人使用的自用充电设施(以下简称“自用桩”)。
>>
按照《实施细则》,成都将由政府组织引导推进既有小区公用桩建设改造,力争到2025年,全市具备建设条件的既有小区实现公用桩全覆盖,全市具备建设条件的既有小区固定车位实现自用桩应装能装。

↑新能源充电桩
谁来管?
>>
“统建统管”和“自建自管”
为区分不同小区类型和充电桩类型,《实施细则》还按照不同方式推进建设并强化管理。
针对既有小区公用桩
政府根据电动汽车推广实施计划和居民需求,结合既有小区公用桩情况制定年度建设计划,组织引导充电运营商统一规划建设、统一维护管理(以下简称“统建统管”)居民小区充电设施,推广应用智能有序充电。
针对既有小区自用桩
则由居民委托电动汽车生产(销售)企业或充电桩施工单位自行建设、自行管理、自行负责(以下简称“自建自管”)。成都将支持充电运营商按照“统建统管”模式开展干线电缆等供电设施改造,推广应用智能有序充电,提供自用桩安装与维护管理一体化服务,采取市场化方式收取服务费用。
针对新建小区配建桩
《实施细则》则要求建设单位按照比例要求建设充电桩和预留安装条件。小区交付使用时建设单位必须确定符合资质条件的充电运营商或物业服务机构等单位维护管理充电设施,保证充电设施安全稳定运行。
>>
此外,按照“谁所有,谁负责”原则,居民自用充电桩由所有权人负责运行维护管理,承担安全管理主体责任;电动汽车生产(销售)企业对其承诺质保期内的充电设施质量安全负责;小区管理单位应加强日常巡查,协助并监督充电设施所有权人履行安全责任;充电运营商负责“统建统管”充电设施运行维护管理,承担安全管理主体责任。
新建小区配建充电设施,则由建设单位确定的充电运营商或物业服务机构负责运行维护管理。因充电设施维护管理不到位造成人员、财产损失的,充电设施所有权人或维护管理单位负责承担相应责任。
怎么装?
>>
积极推广“互联网+”办电服务
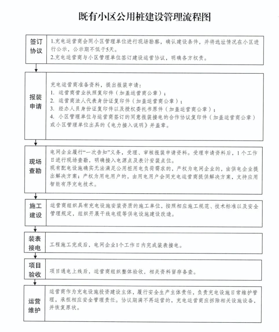
此次《实施细则》还明确了既有小区公用桩和自用桩的建设管理流程。
具体而言,既有小区建设公用桩须符合的条件包括车位条件、电力容量、消防设施等。比如,小区剩余电力变配电容量能够满足充电桩用电负荷需求,不满足的则须采用智能有序充电方式建设或开展小区变压器增容,支持优先应用智能有序充电。
符合要求的,则须按照签订协议、报装申请、现场查勘、施工建设、装表接电、项目验收、运营维护等流程进行建设管理。
记者注意到,协议签订前,充电运营商会同小区管理单位进行现场查勘,确认小区满足建设公用桩的基本条件,并将选址情况在小区进行公示(不低于5天),公示期满后充电运营商与小区管理单位签订建设运营协议,约定各方权责义务、建设运营方式等。
此外,充电运营商作为充电设施投资建设主体,履行安全生产主体责任,负责充电设施日常维护管理,承担相应安全管理责任。提供有偿服务的,实行明码标价。协议期满不再运营的,充电运营商应拆除相关设施设备,并恢复原状。

↑充电桩进小区
>>
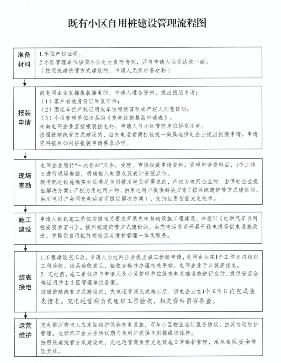
而既有小区自用桩建设管理,则需申请人持车位产权证明向小区管理单位提出申请。小区管理单位收到申请后应于7个工作日内核实目前小区剩余电力变配电容量情况,查勘安装现场。原则上,小区管理单位应支持申请人从居民变压器向电网企业直接报装接电,并在《充电设施报装申请表》上签章。
《实施细则》还提到,电网企业要全面提升“获得电力”服务水平,积极推广“互联网+”办电服务,为运营商和个人业务办理开辟报装接电绿色通道,实施限时办结,并按照国家、省有关规定执行电价政策。
同时,物业服务机构要积极配合充电设施建设。相关主管部门将既有小区充电设施建设情况纳入各类住宅项目或物业服务机构评优评先指标体系,对于完成情况较好的予以通报表扬,对于阻挠或妨碍充电设施建设的取消评优评先资格、媒体曝光等。
滑动下图,一起get
既有小区公用桩
自用桩建设管理流程图
↓↓↓


原标题:《小区建充电桩,成都新规来了!快来看看吧~》