重拳出击!
全省整治“风暴”来了!

动真格!
8月20日起!
针对中小学有偿补课和教师违规收礼!
福建严查整治!
持续7个月!
8月17日,海都君获悉,福建省教育厅发布《福建省教育厅关于在全省开展中小学有偿补课和教师违规收受礼品礼金问题专项整治工作的通知》,要求自今年8月20日到2022年3月底,在全省开展中小学有偿补课和教师违规收受礼品礼金问题专项整治工作。力争通过此次专项整治,有效遏制中小学教师“课上不讲课下讲”“组织开办校外培训班”“到校外培训机构兼职”“同家长搞利益交换”等突出问题,治理和查处侵害群众利益的不正之风和腐败问题。
《通知》要求,各地要坚持教育与实践相结合、治标与治本相结合、全面整改与长效机制相结合的原则,加大保障力度,确保专项整治取得实效。各地要按时有序组织开展对照自查。通过管理机制自查、问题自查自改、严肃处理通报、警示教育等举措,进一步健全本地区查处整治相关问题组织机构、部门协作机制,完善管理制度、落实管理措施,确保将工作要求传达到每一所学校和每一名教师,确保举报电话和信箱向社会公开并保持畅通,确保对收到的问题线索及时核查,对查实的问题依法依规严肃处理,并采取内外结合的方式,在一定范围内通报,引导教师以案为鉴,强化震慑作用。省教育厅将建立健全师德违规查处通报制度,及时通报查实的典型案例。
《通知》指出,省教育厅将根据收到的问题线索和各地开展情况,对重点案件进行跟踪办理或直接调查核实,对问题多发、整治不力的地方和学校进行专项检查,并对检查抽查情况进行反馈和通报。各地要按行政隶属关系、管理权限逐级对专项整治工作情况开展检查抽查,及时反馈和通报有关情况。要坚持失责必问、问责必严,对专项整治中不履行或不正确履行职责的,省教育厅将和各地依据有关规定严肃追究相关人员责任,严肃问责所在学校负责人。

教育部全面部署!
全国掀起整治“风暴”!
福建已有教师被查处!

日前,教育部办公厅印发《关于开展中小学有偿补课和教师违规收受礼品礼金问题专项整治工作的通知》(教师厅函〔2021〕17号),面向全国中小学校和教师开展为期九个月的有偿补课和违规收受礼品礼金问题专项整治,进一步规范中小学教师职业行为,营造风清气正的育人环境,促进中小学生健康全面发展。
连日来,全国多地已有一大批教师因有偿补课等问题被查处!福建也有教师被通报查处!
暑假以来,平潭实验区大力开展校外培训整治行动。根据群众举报和前期摸排,7月26日,实验区社会事业局相关工作人员组成督导组,前往多个地点进行突击检查。
督导组在海坛片区桂山小区的一户民宅内,发现李某某正在一间约30平方米的房间内,为20多名来自不同学校的2-4年级学生补课,补课内容为“小学生作文与阅读基础”。
据了解,该补习班原计划进行为期10天的补课,补课时间安排每天上、下午各两个小时,每名学生的收费在1000元左右。开课当日即被责令全部解散,尚未实际收取补课费。
根据教育部相关规定,实验区社会事业局研究决定给予李某某记过处分,取消其2021-2023两学年度各类评先评优、职务晋升、职称评聘、申报人才计划等方面资格,扣发2021-2022学年度绩效工资,并调离平潭一中教师岗位。
同时,
福建全面落实“双减”!
严查校外培训机构!
已全省关停近千家!
此前,福建召开会议,明确要求部署,进一步减轻义务教育阶段学生作业负担和校外培训负担,提升课后服务水平,巩固义务教育基本均衡成果,努力办好人民满意的教育。
会议明确指出,要提升教学质量和服务水平,全面规范校外培训行为,严肃查处教师校外有偿补课,确保学生在校内学足学好,努力满足学生课后服务需求,有效缓解家长焦虑情绪,促进学生全面发展、健康成长。要强化政府统筹,落实部门职责,发挥学校主体作用,明确“家、校、社”协同责任,强化督促检查和宣传引导。要加强系统治理、源头治理、综合治理,扎实做好试点探索,营造良好社会氛围,确保“双减”工作平稳有序。
多地校外培训机构黑名单曝光!
公布举报渠道!
福 州
17日,晋安区教育局以及鼓山镇连洋社区工作人员来到晋安区招贤路星光大道商业步行街进行突击检查。只见所有培训机构都大门紧闭,门上粘贴了鼓山镇政府的封条以及停止办学通知书。
据了解,招贤路星光大道商业步行街共有25家校外培训机构,除学科辅导外,还有国学、绘画、书法、乒乓球等兴趣类培训机构。这些机构中,除了一家九色鹿之外,剩余的24家全部都是无证非法办学,将被列入晋安区校外培训机构黑名单。目前已经全部被要求停止办学。
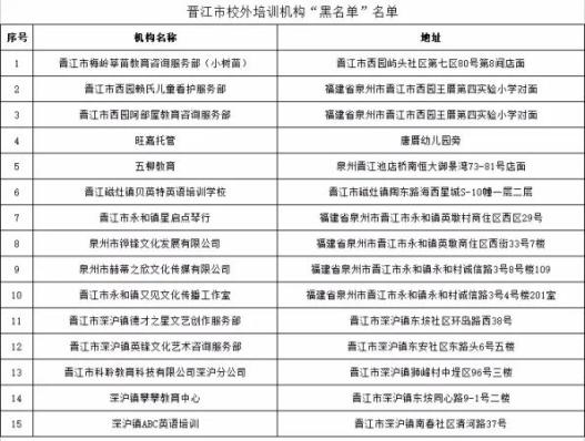
泉 州
为落实“双减”要求,进一步规范泉州市校外培训机构办学行为,日前,泉州市教育局更新了各县(市、区)校外培训机构黑名单,并公布举报电话,全面接受社会监督。目前,全市列入黑名单的校外培训机构共计161家。黑名单为有重大安全隐患的、有严重违规办学行为或达不到办学条件的校外培训机构。
黑名单如下
(上下滑动图片查看详细信息)





校外培训机构资金监管还率先落地泉州:一次不收超过3个月费用
8月16日,泉州市教育局联合市人行、银保监局、金融监管局出台了《泉州市校外培训机构资金监管暂时规定》(以下简称《规定》)。《规定》明确,校外培训机构应在本市范围内选择1家银行,开立唯一的学费专用账户;向学生收取的学费应直接缴入学费专用账户,若以现金收取的,应于3个工作日内归集至学费专用账户。
校外培训机构应同时在办学场所的显著位置提前对收费项目、标准以及收退费规定、学费专用账户、培训合同示范文本、投诉电话等信息进行公示。校外培训机构开展培训应全部使用教育部、市场监管总局制定的《中小学生校外培训服务合同(示范文本)》,严禁利用不公平格式条款侵害学生合法权益。
校外培训机构应严格按照所公示的收费项目和标准进行收费,严格执行“收费时段与教学安排应协调一致”“不得一次性收取时间跨度超过3个月的费用”的收费要求。
校外培训机构在与学生签订培训合同时,要明确告知退费规定。当学生向校外培训机构申请退费或部分退费时,校外培训机构应当按培训合同的退费约定立即启动退费程序,及时完成退费,不予退还的费用应书面说明理由。
莆 田
据莆田市湄洲湾北岸经济开发区网站消息,8月11日,莆田市湄洲湾北岸经济开发区教育局发布了2021年首批校外培训机构黑白名单。

黑名单如下

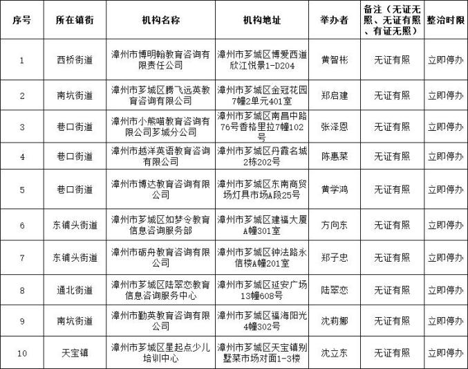
漳 州
据漳州市芗城区人民政府网站消息,8月6日,芗城区教育局发布2021年漳州市芗城区面向中小学生学科类校外培训机构第一批黑名单通告。

黑名单如下
(截至2021年8月4日)

厦 门
日前,厦门市教育局召开中小学教师有偿补课、违规兼职取酬专项整治推进工作视频会,总结全市开展中小学教师有偿补课、违规兼职取酬专项整治工作以来的情况以及工作存在的问题,并对推进专项整治工作深入开展进行部署。
要求各区教育局、各直属学校把专项整治工作纳入重要议事日程,认真、扎实开展对照检查、违规整治、警示教育等,进一步推进有偿补课违规兼职取酬专项整治工作,努力建设一支政治素质过硬、业务能力精湛、育人水平高超、师德师风高尚的教师队伍,营造风清气正的育人环境。
海沧区教育局公布举报渠道:
举报电话:6583312
举报地点:海沧区滨湖北二路1号滨湖大厦3719室
微信公众号:海沧教育督导→监督投诉
教育改革非一朝一夕可完成
需要家长、学校
和社会的共同配合与努力
只有在健康的环境下
让学生轻松学
教师有资质教
培训机构有更严格的监管
才能利于教育行业的良性发展
重磅消息!
请扩散转发出去!
N海都全媒体记者:罗丹凌
综合:福建教育微言、观八闽、闽南网、海峡导报
原标题:《福建最新通知!8月20日起,全省严查!将持续7个月!》