7月31日至今,河南本轮疫情累计报告本土确诊病例49例,本土无症状感染者87例,多地疫情防控再“升级”。
开封市新冠肺炎疫情防控指挥部
关于调整尉氏县部分区域疫情风险等级的
通 告
(2021年7号)
根据国家和省关于应对新冠肺炎疫情精准防控工作要求,结合我市当前疫情形势,开封市新冠肺炎疫情防控指挥部决定,调整部分区域疫情风险等级:
一、自2021年8月8日起,将尉氏县庄头镇前曹村、后曹村、于家村、文家村、刘家村、孙庄村、田家村等7个地区调整为高风险地区。
二、自2021年8月8日起,除上述7个地区外,将尉氏县庄头镇其他区域调整为中风险地区。
三、自2021年8月8日起,对尉氏县全域执行防控区管理,暂停与外界人员往来。
其他地区风险等级不变。
特此通告。
开封市新冠肺炎疫情防控指挥部
2021年8月8日
开封
所有村庄设立交通卡点
记者8月8日从开封市农村疫情防控专班获悉,当前,全市疫情防控形势依然严峻,为进一步做好我市农村疫情防控工作,从严从紧、从实从细落实中央、省委和市委最新部署,扎牢“四个口袋”,遏制疫情扩散,结合我市农村疫情防控工作实际,专班出台了加强农村地区新冠肺炎疫情防控工作十条措施。
具体措施如下:
一、严格把好疫情防控“第一关”。所有村庄设立交通卡点,由村干部、村警、村医、驻村工作队、第一书记等人员组成专班轮流值勤,保证出入口值班人员不少于3人。按照“不漏一户、不漏一车、不漏一人”的原则,严格落实防控措施,把好疫情防控“第一关”。
二、严格落实中高风险地区重点人员排查管理。按照“不漏一户、不漏一人”的原则,全面排查自7月5日以来,中高风险地区返乡、入乡人员,进出过郑州市第六人民医院、到过郑州市二七区和中高风险地区,以及境外返汴人员,务必尽快落地查人,落实防控措施。
三、严格按照要求开展全面宣传。广泛动员第一书记、驻村工作队员、村“两委”班子,深入开展宣传发动。通过村内大喇叭、宣传车、印发倡议书、电话短信通知、悬挂宣传横幅等多种方式,加强对本轮疫情特点、疫情危害、防控政策、信息通报和防疫知识的宣传。引导群众养成科学佩戴口罩、勤洗手、勤通风等良好生活习惯。教育群众非必要不出乡村,不跨县区流动,确需流动的,需提前向所在村报备,并持48小时内核酸检测阴性证明,查验健康码、行程码,全程做好个人防护。
四、严格落实聚集性活动疫情防控和重点区域管控工作。取消庙会集市、文艺演出等不必要的聚集性活动。引导群众保持1米以上的社交距离,不聚餐、不聚会,不前往人员密集场所特别是封闭场所。加强重点区域管控。农贸市场、批发市场、药店、养老院、福利院、集中隔离点等人群易聚集的公共场所,严格落实人员测体温、扫双码、规范戴口罩、疫苗接种、一米线和通风消毒等防控措施。养老院、福利院、监所实行封闭式管理。同时,受灾农民群众集中安置区一定要严防死守、封闭管理,确保不发生疫情。帮助集中安置群众找到过渡地方,尽快实现分散安置。
五、严格落实乡村“五有一网格”防控措施。乡镇政府、村委会要做到“五有”,即有疫情防控指南、有防控管理制度和责任人、有适量防护物资储备、有属地医疗卫生力量指导支持、有隔离场所和转运安排准备等措施。继续推行“五户一保、十户一联”网格化防控措施。乡镇政府、村委会要认真落实疫情防控措施,持续做好重点人员和高风险人员的跟踪管理。
六、严格按照要求开展隔离和诊治。组织好流调队伍,安排好县乡一级人员的集中隔离观察地点,做好村一级人员的居家单人单间隔离管理。对确诊病例、疑似病例、无症状感染者的密切接触者及其次密接人员,境外返汴人员和国内中高风险地区返汴人员,做到应隔尽隔。做好向城市定点医院的安全转运工作。
七、严格加强屠宰企业冷链物流防控工作。进一步加强对屠宰企业的冷链防控工作督导指导,同时,要求企业对每件进口肉品做好病毒核酸检测工作,确保不漏一件、不留死角。统筹抓好重大动物疫情检测防控工作,做到早发现、早报告、早预警、早处置。
八、严格做好灾后农业生产和稳产保供工作。坚持疫情防控和农牧业生产“两手抓”“两不误”,毫不松懈抓好灾后农业生产工作,加快推进“绝收地块改种补种、受灾地块管理、正常地块增产”工作,抓好菜篮子市场供应,守好农业基本盘,为我市疫情防控工作开展提供基础保障,保持农业农村大局稳定,稳定农产品价格,严厉打击囤积居奇等扰乱市场供应行为。落实鲜活农产品运输“绿色通道”政策,协助办理必要的通行证,切实维护农业生产资料和农产品流通秩序。
九、严格落实新冠病毒疫苗“应接尽接”。做好疫苗接种工作的配合和服务协调工作,提高接种服务的便利性、安全性;农村基层党员干部要带头宣传,带头接种,引导村民积极接种,实现应接尽接,筑起免疫屏障。
十、严格加强农村环境整治。深入开展农村爱国卫生运动,完善公共卫生设施,及时对垃圾、粪便和污水进行无害化处理。发动农村群众开展环境卫生整治,保持环境和家庭清洁卫生及室内定期开窗通风,开展病媒生物防治,清除病媒生物孳生地降低传染病等,通过媒介传播风险,全面整治农村商贸场所冷冻食品销售活禽宰杀等重点部位及周边环境卫生,加强清扫保洁和消毒。
周口多地疫情防控再“升级”
饭店宾馆等暂停营业

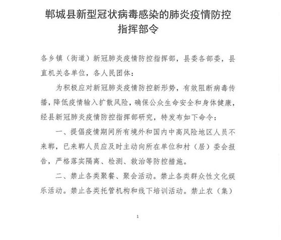
随着疫情防控形势的严峻性凸显,周口市淮阳区、郸城县发布通告,要求饭店、宾馆、小食品店等暂停营业。其中,郸城县还要求暂停一切出差活动。
淮阳区要求,全区范围内所有的大型饭店、宾馆、小餐饮店、小超市、小食品店、小美容美发店、小旅店等门店一律暂时关停,小型饭店严禁堂食,只可外卖,并要严格落实扫码、测温、戴口罩、“一米线”等防控措施,具体开业时间视疫情防控形势和需要另行通知。

郸城县要求,除大型超市、农贸市场、农资市场、医院、药店、银行、加油站、婴幼儿用品店在落实疫情防控措施的情况下正常营业外,其他经营性场所一律暂停营业。
同时,关闭各类聚集性娱乐场所,暂停旅行社经营活动,已经组团的一律取消,所有景点景区一律关闭,所有赛事和体育活动一律暂停。暂停各类出差活动,暂停群众性宗教活动。
焦作8号通告
一律施行“扫码、测温、佩戴口罩”
出行管理
当前,全国多地出现散发疫情,疫情防控形势严峻,为进一步加强我市疫情防控工作,巩固疫情防控成果,保障全市人民群众身体健康和生命安全,经研究,决定在全市启动实施“亮码、扫码、测温、佩戴口罩”出行管理措施,具体通告如下:
一、自本通告下发之日起,凡进入居民小区、村(街)、机关、企事业单位、火车站、汽车站、商场、超市、医疗机构、药店等机构的人员,一律施行“亮码、扫码、测温、佩戴口罩”出行管理,即出示“河南健康码”(亮码),扫一扫通信行程卡(扫码),同时要严格遵守佩戴口罩及配合体温测量等防控工作的相关规定。
二、河南省健康码一经发现红码、黄码立即由属地疫情防控领导机构核实情况落实相关管控措施;通信行程卡一经发现有*(星号)标记,核验是否持有核酸检测阴性证明(火车站、汽车站、路口检测站查验48小时内证明,其余场所或单位查验7日内证明),若未持有立即由社区(村)或属地疫情防控领导机构落实相应管控措施。
三、无健康码、通信行程卡应用使用条件的老人、儿童等群体,可由家属代领或本人向社区(村)申请,签署《疫情防控责任承诺书-出行使用》,无居住场所的流动人员可向属地疫情防控领导机构提出申请到指定社区(村)签署承诺书,以此作为通行依据,经人工核验、体温测量、落实佩戴口罩后通行。承诺书有效期均为14天,到期后重新申请。
四、所有人员自觉遵守“亮码、扫码、测温、佩戴口罩”出行管理要求,须如实填报相关信息,配合做好全市疫情防控工作。如有虚假申报、截图出示或冒用他人“健康码”“通信行程卡”等行为,一经发现,依法处理。
五、全市居民小区、村(街)、各类住宿场所,路口检测站、火车站、汽车站,公交车、出租车、网约车,机关、企事业单位,商场、超市、农(集)贸市场、公园、影剧院、歌舞厅、景区等公共场所,各级各类学校、托幼机构、医疗机构、药店、养老机构、儿童福利院、监狱等重点单位,银行、行政服务大厅等窗口单位,餐厅(馆)、理发店、网吧等商铺(门店)及其他各类单位、场所等均要安排专人值守,负责查验扫码、佩戴口罩、测量体温等工作。凡发现亮码、扫码异常或有发热、咳嗽症状人员,立即采取隔离措施,并通知属地疫情防控领导机构落实相应管控措施。
六、各县(市、区)疫情防控指挥部要积极组织辖区各单位、乡镇(办事处),做好宣传推进工作,在相关入口显著位置张贴二维码及“亮码、扫码”使用指南,以方便群众。
焦作市新冠肺炎疫情防控指挥部办公室
2021年8月7日
全部暂停开放
信阳多地发布紧急通知
暂停开放!光山县紧急通知
全县各文旅场馆、文旅市场经营单位:
根据当前疫情防控工作需要,按照市县疫情防控工作指挥部的要求,即日起对县文化馆、县图书馆、各纪念馆和全县所有网吧、KTV、电影院、游艺场所、营业性演出场所、A级以上景区大型演艺活动暂停开放。
特此通知
光山县文化广电和旅游局
2021年8月7日
罗山县文化广电和旅游局
关于全县文旅市场暂停开放的
紧急通知
全县各文旅市场经营单位:
近期多地相继发生聚集性的疫情,疫情形势严峻复杂,防控压力持续增大,结合近期中央、省、市、县关于疫情防控工作的要求,为切实做好全县文旅市场经营单位疫情防控工作,全县所有网吧、娱乐场所、营业性演出场所、旅行社、 A级旅游景区立即暂停开放,一切演艺活动立即暂停。
罗山县文化广电和旅游局
2021年8月6日
新县新冠肺炎疫情防控指挥部办公室
通 告
目前,国内新冠肺炎疫情形势严峻复杂,为有效防范疫情输入和传播扩散,切实做好全县新冠肺炎疫情防控工作,保障广大人民群众身体健康和生命安全,经县新冠疫情防控指挥部会议研究决定,从2021年8月7日起,暂停开放所有网吧、KTV、游艺场所、麻将馆、棋牌室、茶馆、休闲洗浴场所、营业性演出场所、文化场馆及A级景区室内场馆,恢复开放时间另行通知。
县疫情防控工作指挥部办公室督查小组将对各地各单位执行本决议情况进行巡回督导,对擅自经营上述场所场馆拒不停业的,经查属实,将依据《中华人民共和国传染病防治法》《突发公共卫生事件应急条例》等法规条例,依法追究相关责任人责任,从速从严从重处理。请大家自觉遵守、主动监督,举报电话:0376-2791518。
新县新型冠状病毒感染的肺炎
疫情防控工作指挥部办公室
2021年8月7日
关于暂停开放的紧急通知
全县各文旅市场经营单位:
根据当前疫情防控工作需要,按照市县疫情防控工作指挥部的要求,即日起全县网吧、KTV、游艺场所、营业性演出场所、A级景区大型演艺活动暂停开放。
潢川县文化广电和旅游局
2021年8月6日
商丘市发布
关于进一步加强疫情防控措施的通告
(2021年第4号)
为进一步织密疫情防控网络,降低人员流动性,彻底阻断疫情传播,巩固疫情防控成果,切实保障人民群众生命安全和身体健康,根据全市疫情防控需要,现就进一步加强疫情防控措施通告如下:
一、公交车、出租车、网约车、客运班线暂停营运;所有综合性商场、超市暂时关闭;所有旅游景区暂时关闭。
二、政务服务大厅、信访接待大厅暂停开放,实行线上办公。
三、严格控制各类聚会活动(特殊会议等需向市疫情防控指挥部办公室报批),取消各类不能严格保持社交距离的聚集性活动(如广场舞、模特队、健步队等)。
四、暂时关闭棋牌室、活动室等非生活必需的文体休闲娱乐场所。
五、加强社区(小区)防控工作,对所有进入人员一律要求佩戴口罩、测量体温、查验行程码和健康码,发现红码和黄码做好登记,立即报告属地乡镇(街道)疫情防控指挥部规范处置;对所有进入小区车辆、人员逐人逐车核查登记;快递、外卖人员一律不得进入小区。
六、全市村卫生室、个体诊所及无发热门诊的医疗机构一律不准接诊发热患者;发现可疑患者,立即向上级医疗机构报告,指导患者做好个人防护,规范就近转运至设置发热门诊的医疗机构就诊。
七、本通告自发布之日起执行。
商丘市新冠肺炎疫情防控指挥部办公室
2021年8月7日
商丘市关于
开展第二轮全市全员核酸检测的通告
为切实做好新冠肺炎疫情防控工作,进一步阻断疫情传播的风险,市新冠肺炎疫情防控指挥部研判,决定在全市范围内开展第二轮全员核酸检测。现将有关事宜通告如下:
一、采样检测时间
2021年8月8日8时,中心城区开始采样,11日8时完成采样检测工作,具体采样时间以各社区(村)通知为准。各县(市、区)及三区农村地区分步压茬推进,具体时间以市疫情防控指挥部办公室通知为准。
二、采样地点
采样点分为固定采样点和流动采样点,请所有居民按照村(社区)工作人员的组织安排,主动到指定采样点参加采样。
三、检测对象
商丘市所有居民(含本地常住人口、暂住人口、临时流动人口、外籍人员等)。
四、相关要求和注意事项
(一)请所有居民根据村(社区)组织安排,携带身份证、外籍身份证明等有效证件,提前扫码登记信息,有序前往指定采样点进行采样,确保不漏一户一人。采样过程中服从指挥,积极配合,对拒不配合、不支持核酸采样检测工作、扰乱秩序、瞒报、谎报、伪造信息的人员,公安机关将依法从严追究责任。
(二)核酸检测期间,请所有居民在采样期间做好个人防护,全程正确佩戴口罩,有序排队,并保持一米以上安全距离,避免聚集和相互交谈。
(三)各县(市、区)要按照市疫情防控指挥部办公室核酸检测方案要求,科学制定本地核酸检测预案,并严格执行,防止人员聚集;提前组织人员力量和物资储备,做到采样与检测力量匹配,确保如期保质保量完成核酸检测任务。
商丘市新冠肺炎疫情防控指挥部办公室
2021年8月7日
济源示范区紧急通告
全员核酸检测
为切实做好疫情防控工作,示范区新冠肺炎疫情防控指挥部研究,决定在先期开展九类重点人群核酸检测的基础上,全面开展全员核酸检测。现将有关事项公告如下:
一、检测对象
检测时段所有在济人员(含户籍人口、常住人口和临时来济人员)。
二、检测时间
2021年8月7日8:00-8日22:00
三、组织形式
以片区、镇(街道)为单位组织,采样地点以各片区、镇(街道)公告或通知为准。
四、注意事项
1.根据区域分片进行,所有人员根据所在村(居)、社区、单位的通知,携带身份证或其他有效证件,有序到指定采样点或就近采样点采样。
2.截至8月6日24时已做核酸检测不满48小时的暂不检测。
3.接种新冠疫苗24小时后再进行检测。
4.正在集中隔离和居家隔离的人员按照规定时段和要求进行核酸检测。
5.检测时,请注意全程佩戴口罩,与他人保持1米以上间隔,不交谈、不聚集,按照现场工作人员指引,有序完成扫码、登记、采样等工作流程。
2021年8月6日
———————————————
来源:综合开封日报、焦作日报等 编辑:聂广利
商务合作:0371-56568045;联系邮箱:gghz@zynews.cn
原标题:《河南多地紧急通告!开封7个地区调整为高风险地区》