摘要:共建共治共享的社会治理新格局离不开多元主体的共同参与。已有研究大都关注多元主体在政府机制、市场机制与社群机制中的治理行为与治理成效,而较少对多种治理机制如何互补协同构建起共治模式进行探究。基于合作生产理论和合作治理理论,本文提出多元主体参与基层社会治理的共治模式可以分为补缺模式、协同模式与替代模式。通过对宁波市鄞州区基层社会治理创新案例研究发现,补缺模式有效盘活了志愿者群体、社区原住民等社会资本力量,在社会自治领域激发群体活力;协同模式有效聚合了政府、市场和社会三方力量,在社会共治领域协同多元主体应对网络治理与统战新形势;替代模式有效促进了基层社会组织在社群的竞争与合作中共同成长,在社会共治与社会管理领域发挥更好效能。
关键词:多元主体; 基层社会治理; 补缺模式; 协同模式; 替代模式


01
问题提出
党的十九大报告提出,“加强和创新社会治理、打造共建共治共享的社会治理格局”。《中华人民共和国国民经济和社会发展第十四个五年规划和二〇三五年远景目标纲要》进一步提出,“发挥群团组织和社会组织在社会治理中的作用,畅通和规范市场主体、新社会阶层、社会工作者和志愿者等参与社会治理的途径”。新时代社会治理新格局的构建离不开多元主体的共同参与,基层是社会治理的深厚基础和重要支撑,这就要求我们把握好基层社会治理这一关键领域,充分激发多元主体参与基层社会治理的活力。
已有研究大都关注政府、市场与社会多元主体主要通过行政机制、市场机制与社群机制这三种治理机制参与社会治理。行政机制是指政府主要通过自上而下颁布政策或指令推进社会治理创新;市场机制是指市场主体通过博弈和竞争,以PPP模式等方式参与社会治理;社群机制是指相互关联的个体形成社群后进行认诺、信息获取、沟通协调等社会互动。然而,现实中多元主体参与社会治理的作用机制绝非简单的自上而下或自下而上的线性逻辑。已有学者提出,多元主体协作参与社会治理形成了互动式治理的新模式,行政机制、市场机制与社群机制的互补嵌入性突出。但是现有研究尚缺乏包含多个机制相互协同的整体性视域,更未能解释不同机制间如何相互协同。

02
文献述评
在合作生产理论与合作治理理论的指导下,诸多研究都关注到政府、企业、社会组织、公民等多元主体参与社会治理的重要意义与治理成效。推动多元主体参与社会治理的治理机制可总结为行政机制、市场机制与社群机制三种机制,并且三种机制间正走向互补协同。
合作生产理论认为,公共物品及服务的提供者不仅只有政府,市场与社会也具备参与公共服务的潜在能力。合作生产能够有效促进政府与公民间的协同增效,重振自愿参与和社会凝聚力。在合作生产过程中涉及政府、社会组织、民众等多元主体在公共服务供给过程中的角色重新定位,多元主体可以参与服务设计、生产、递送等多环节。相较于合作生产理论,合作治理理论则更关注多元主体在公共政策的设计与制定环节中的合作,强调潜在利益相关者的信任网络和互惠关系。多元主体在合作参与社会治理时具有自愿参与、互惠期望、资源共享和共同努力的特征。
在传统式公共治理中,政府主要通过行政机制进行治理。政府尤其是地方政府是基层社会治理的主要参与者,相较于其他主体更具权威性、基础性和主导性,政府主要通过行政机制,如政策制定、行政指令、绩效考核等手段应对基层事务、解决基层问题。郁建兴(2018)认为,行政化指政府在地方治理中表现出命令和控制倾向,采用单一垄断的协调方式介入基层治理。随着社会治理格局的转变,政府职能和治理行为也从统治型、管理型转向善治型。政府的行政目的从控制转向服务与引导,治理思维从解决矛盾问题转向回应公共服务需求,逐渐采取市场化手段提供公共服务。
市场机制在基层治理中同样发挥作用,市场主体通过博弈、沟通与协调,建立起行为责任的规范与缔约。孙涛和刘凤(2016)认为引入市场机制能让治理主体自主适应市场参数的动态变化,治理主体也将更多元化。在基层社会治理的应用中,政府通过政府采购、项目补贴、定向资助、贷款贴息等方式转为公共服务的购买者与监督者,市场主体以PPP模式参与公共服务供给。特别是社会企业等新型组织有序发展,展现出包容性治理的有效优势,成为社会治理的新兴力量。
随着基层公共性的发育,社群机制也越来越多地在基层社会治理中发挥作用。社会力量通过自我整合,形成正式或非正式的社群,能够在宣传、引导、互动与博弈过程中树立起被群体认可的规范与秩序。社会主体能够在提供公共服务、积累社会资本、拓展社会活动等方面发挥独特作用。一方面,社会力量可以完成公共服务递送等工具性价值的任务;另一方面,社会主体具有自我组织、自我服务、自我管理的实际能力,能在加强社会动员、表达利益诉求等方面发挥更大的社会性价值。
已有研究注意到基层社会治理中需要理清政府、市场与社会间关系。有学者提出要以“自上而下+自下而上”的模式应对基层社会治理问题,即政府主导和草根行动相结合开展活动;还有学者提出要实现多元主体参与共建共治共享的社会治理新格局。然而,多元主体参与社会治理创新并非简单的线性逻辑,政府机制、市场机制与社群机制将走向互补嵌入和有效协同,多元主体参与社会治理的研究需要从多元主体治理行为和作用的描述走向多元机制互动的探究。现有研究未能解释行政机制、市场机制与社群机制间该如何形成有效互补协同的共治模式,更没有探讨过多元主体如何在共治模式作用下被激发活力参与基层社会治理创新。

03
理论框架
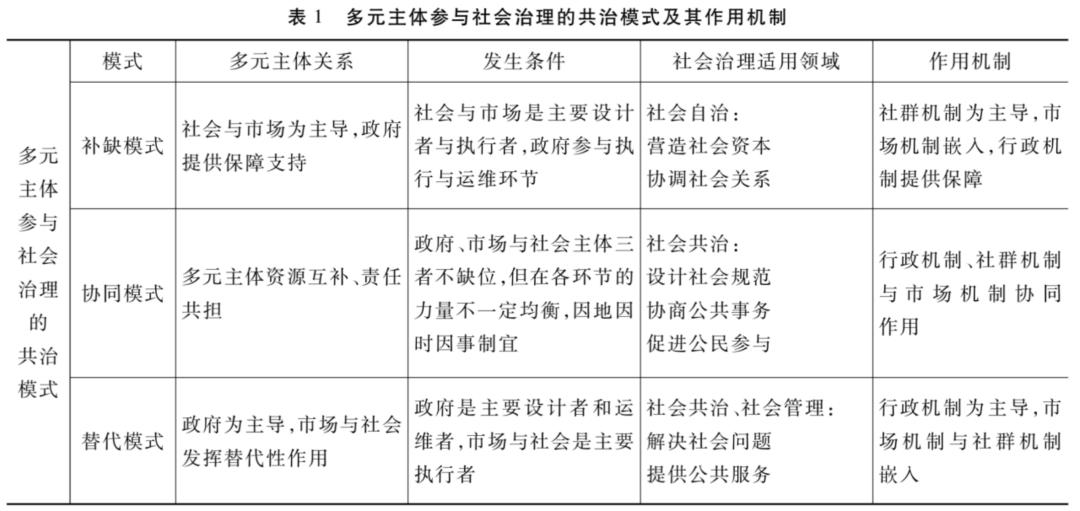
根据合作生产理论和合作治理理论,政府、市场和社会都可以成为参与基层社会治理的主要力量。本文旨在探寻一种“资源互补、信任互增、责任共担、治理有效”的多元主体参与基层社会治理的共治模式。在这种互动式治理中,行政机制、市场机制与社群机制在社会自治、社会共治与社会管理三个方面共同发挥作用,表现为多元主体提供公共服务、协商公共事务、营造社会资本、设计社会规范与促进公民参与。其中,市场机制的积极作用使得多方行动者通过竞争与合作形成共同遵守的规范制度,有效降低了订约和履约过程中的交易成本,并以激励与竞争助推行动者的良性成长;社群机制通过关系型契约助推原本零散、分离的多方行动者建立起伙伴关系,形成正式或非正式的社群,依托社会资本构建起和谐整体;行政机制能够跨界协调市场机制与社群机制的有效运作,并保障运作的合法化和制度化。
根据多元主体在基层社会治理中参与领域和作用角色的不同,我们可以将多元主体参与基层社会治理的共治模式进一步细分为补缺模式、协同模式和替代模式:
补缺模式是指其他主体如社会组织、企业等在政府未能涉足或政府力量不足的社会自治领域,开展公共服务,满足社会需求,弥补政府的不足。社会与市场具有积极性和主动性,成为社会自治的主要设计者与执行者,而政府提供合法性保障和政策支持。在补缺模式中,草根组织自发运用社群机制,挖掘社会资本,协调多方关系,逐步建立关系型契约。
协同模式是指多个主体共同努力,在单一主体作用受限、无法达到有效治理的社会共治领域实现信息共享、资源共补,责任共担。政府、市场与社会主体三者不缺位,但在各环节的参与情况会因事制宜,有效发挥各主体优势。在协同模式中,多元主体合作共治,政府以行政机制制定相关政策,推动个体和组织形成社群,构建合作伙伴关系,市场机制的嵌入促进主体间良性竞争以达到常态化协同。
替代模式是指当其他主体提供部分公共服务的效率更高、效果更好时,政府将原由政府提供的公共服务转移给其他主体,形成委托-代理关系,主要应用于社会共治和社会管理领域。政府是主要设计者与运维者,但能够让社会与市场参与进来作为治理的主要执行者。在替代模式中,政府运用市场机制选择公共服务的提供者,多元主体形成竞争关系,通过服务能力和效率的竞争,优化资金等资源配置,提升公共服务的供给水平。


04
宁波市鄞州区多元主体参与基层社会治理的案例分析
宁波市鄞州区是全国社会治理现代化的先行示范地。2020年鄞州区入选中国县域社会治理百强县(市)区十佳。浙江大学社会治理研究院团队于2019年3月至2021年3月对鄞州区基层社会治理情况开展半结构化访谈和实地调研走访。被调研对象包括区委纪委、组织部、宣传部、政法委、统战部、民政局、人力社保局、公安局、司法局、信访局、教育局、大数据局、检察院、法院、矛调中心等相关职能部门负责人,下应街道景湖社区与海创社区、明楼街道和丰社区、白鹤街道百合社区、瞻岐镇等典型镇街(村社)及其负责人,区街两级社会组织服务中心,善园基金会等社会组织负责人,宁波市中青华云新媒体科技有限公司、宁波交互宇宙信息科技有限公司等企业负责人,实现被访谈对象的多元化与访谈内容的交叉验证。
在多元主体参与基层社会治理的共治模式上,鄞州区作了有益的探索与实践:通过补缺模式,鄞州区盘活志愿者群体、社区原住民等社会资本力量,在社会自治领域激发群体活力;通过协同模式,鄞州区聚合政府、市场和社会三方力量,在社会共治领域打造出“鄞光溢彩”“鄞地新力量”等一系列品牌,以应对网络治理与统战新形势;通过替代模式,鄞州区打造社会组织创新园增强社会组织竞争性以获取政府购买公共服务的机会,促进基层社会组织在社群中共同成长,在社会共治与社会管理领域发挥更好效能。
(一) 补缺模式:盘活多元力量激发群体活力
1. 鄞领志愿银行:多元力量创新志愿行动
打造志愿服务信息平台,联合多元力量创新志愿渠道。鄞州区通过打造“鄞领志愿银行”信息平台,集志愿者注册、身份识别、活动报名、签到签退、事件记录、福利兑换、公益捐赠等功能于一体,聚合志愿者个体力量与志愿组织的资源,营造了良好的社会资本。鄞州的20多万名注册志愿者和2000多家志愿服务组织,在“鄞领志愿银行”可以实现“淘宝式”的志愿服务,解决了过去志愿服务信息不对称问题,志愿者协会等组织或志愿者个人也可以贴合社会需求提供相关服务,实现了志愿服务渠道的创新。鄞州区宣传部负责人向我们介绍说,“有了这个系统以后,有志愿需求的个人或单位就可以发布需求,比如社区负责人可以通过这个系统发布哪天需要开展一项服务老人的活动;然后志愿者就可以直接在手机上点单,志愿者的服务时长就会被记录下来。”(访谈记录:20200422-NB-YL-1)
完善志愿服务配套资源,促进公民参与志愿行动。为更好管理志愿群体并激励志愿者开展志愿服务,鄞州区政府联合以鄞州银行为代表的企业,在设计“鄞州志愿银行”时制定了较强的志愿激励机制和全面的保障措施,对志愿服务进行精准化管理,对服务时长排名靠前的志愿者或组织进行表彰激励,以促进更多公民和组织长期参与和开展志愿服务活动,在全区营造起良好志愿风尚。“我们背后有鄞领志愿银行卡的支撑,这是我们跟鄞州银行一起做的实体信用卡。志愿时间积累下来以后就可以贷款、兑换物品,有一系列的激励和保障体系。我们区里面13个部门联合制定了鄞州区志愿服务领域激励清单,包括外来务工人员的子女入学、交通、停车、景区等,还有党团员评优等。”(访谈记录:20200422-NB-YL-1)
“鄞领志愿银行”以大数据技术有效破解了志愿者招募难、志愿服务供需对接难、服务时长统计难、系统激励回馈难等问题,整合志愿者群体力量参与弱势群体服务、环境保护等领域的基层社会治理。志愿者、银行与政府等多元主体在行政机制和社群机制的共同作用下建立起规则与契约,有效运用市场机制作为激励制度,激发了志愿者群体提供社会服务、参与基层社会治理的活力,形成了自我管理、自我服务的志愿新格局。
2.社区自组织治理:激发社区自治活力
鄞州区下应街道景湖社区结合社区自身情况,因地制宜因事研判,形成自组织拓展治理可能性。景湖社区是一个拆迁安置小区,居民来自多个自然村,人口状况复杂,冲突矛盾较为突出。针对这个问题,景湖社区老年协会在社区工作人员的引导下成立起来,成员主要是来自各个原始行政村的老干部,以协调社区内矛盾纠纷,完善社区自我治理。景湖社区老年协会常务副会长向我们介绍起该自治组织成立的原因,“我当时是黎明村(景湖社区的一个自然村)的经济合作社社长。当时我们想,原来当过村干部的既有管事的经验,也在原来村上的老百姓中有点威信,把这些人拉拢过来,就可以形成一个老年协会,发挥他们的余热来解决新社区的矛盾和问题。”(访谈记录-20190619-NB-WZH-6)
行政力量给予充分保障支持,实现组织的常态化运作,提升治理效率。在景湖社区老年协会成立后,社区主任充分认识到该组织的治理优势,积极促进协会的制度化和常态化运作,规定协会成员每个月十五日定期开会,社区主任共同参加,会上反映群众意见,协商社区公共事务,同时也为协会配备专职社工完成后勤等工作。在访谈中,景湖社区主任举了个事例,“在2019年5月15日会上,我提出来,某小区有居民多次反映集装箱卡车进社区,并停在某业主的奥迪车旁边,严重影响居民的安全。社区居委会多次接到投诉,也出面去协调了,但没效果。这个时候,我们的老年协会就下去与该小区的物业管理人员进行协商,要求小区物业至少当下尽可能不让集装箱大卡车进入小区,如果货车车主是小区内居民,并在小区内有停车位的情况可以让集装箱卡车进小区但不准鸣笛扰民,更不能影响居民的安全。对于这个问题,在6月15日的老年协会成员会上反馈已经得到了妥善解决。”(访谈记录-20190619-NB-YLJ-373)
在该景湖社区基层治理中,社区充分认识到原有居民在构筑社会资本方面的重要作用,在政府行政力量干预失效的情况下及时成立自治组织开展有效自治,运用社群机制协调多方关系,同时以行政机制提供保障支持,实现自治组织运行的制度化。常态化治理下社区公民有效调解社会矛盾,解决社区问题,激发了社区自治活力。
(二)协同模式:协同多元主体应对网络治理与统战新形势
1.鄞地新力量:创新探索统战新社会阶层人士
网聚零散个体、形成队伍合力,多元力量共同助推“鄞地新力量”成为鄞州区新社会阶层人士活动品牌。基于鄞州区有约6万新社会阶层人士但具体情况不清等问题,区委统战部牵头、借助网络科技公司的专业力量开发鄞州区新阶层大数据平台,建立基本数据库,掌握新的社会阶层人士动态,开展“云上统战”。并且,政府根据资源人数分布情况,以行政力量引导建立起四支专业性特色队伍——区网络界人士联谊会、区工业设计师联谊会、区律师界党外知识分子联谊会、区社会组织代表人士联谊会,以四个组织为主要抓手打造统筹联动格局。同时“分散的新社会阶层人士可以在线上交流平台申请‘新力量入会’、提交‘新力量建言’,组织和参与新力量活动,获取资讯等,自然构建起新社会阶层人士的线上社群,形成团队合力,拥有新社会阶层人士的专属品牌”。
新社会阶层人士聚焦自身队伍特色,发挥自身资源优势,积极参与社会治理。如鄞州区工业设计师联谊会立足“点石成金”式专业特长,定期开展“生活+工业设计”创意碰撞,紧扣垃圾分类热点,由理事单位研发新型家用厨余垃圾处理设备等产品并投入试点推广。“区律师界党外知识分子联谊会成立后组织了36名党外律师组成‘在鄞台商法律顾问团’‘鄞商法律顾问团’,分别与台商协会和工商联签署法律服务合作协议,为企业经济活动提供免费咨询、优惠代理、法律体检等多种形式的法律服务。”鄞州区委统战部副部长介绍道,“同时我们四支队伍间存在竞争意识,不能落下,新的社会阶层既注重加强内部培训交流,也会一起商量和承办精品活动,工作由原先的靠统战部门拉着走变成了现在代表人士间比着走。”
在行政力量和市场力量的协同设计与运维保障下,新社会阶层人士拥有了专属空间阵地,并形成了四支代表队伍,网聚起分散个体,加强了群体的身份认同感和自我归属感。在社群机制和市场机制的作用下,四个新社会阶层组织及其广大群体被有效组织起来,通过网络式互动形成竞争合作关系,构建共同价值取向,有效激发了新社会阶层参与社会治理的能力与活力。
2. 鄞光溢彩:构建网络社会柔性治理新模式
鄞州区成立网络社会组织联合会应对网络新形势,充分调动网络社会资源,打造良好网络生态,强化会员间聚合效应。鄞州区网络社会具有具有网民多、大V多、网络团体多、网络企业多,以及网络媒体活跃度高、网络舆情聚焦度高、网信产业人才集聚度高“四多三高”的特点,鄞州区委区政府高度重视对网络社会的治理以及对网络力量的应用。由鄞州区委宣传部牵头,“鄞光溢彩”鄞州区网络社会组织联合会于2017年12月注册成立。截至2020年12月,已有17家网络媒体、27家网络自媒体、47个网络社团、60家网络企业参与鄞州区网络社会组织联合会,总人数达21700多人。鄞州区32个党委政府部门还特别成立“溢彩指导团”,通过项目对接、数据共享等方式与网络组织进行常态沟通、深度对接;联合会内部积极开展每日轮班当家、每周溢彩公告、每月线下交流等8大常态化活动加强成员间的了解与交流,拓宽信息资源渠道,加强共享共建;联合会通过数据化平台会进行留痕追踪,采取积分制、星级制等办法规范会员主体的网络活动,对表现积极的示范单位给予奖励倾斜,引导成员自律守信,强化竞争与合作意识。
联结个体利益与共同目标,线上线下同频共振,激发治理活力。“鄞光溢彩”的组成单位性质多样且规模复杂,如何满足个体需要、构建共同利益,从而更好协同服务社会治理,是联合会一直在积极探索的问题。网易宁波总编辑、网络社会组织副会长介绍道,“我们联合会一直奔着共赢的目标,比如说现在有客户需求或政府需求,可能除了用到我的网易媒体资源外,他还会用到自媒体、网络科技公司、西门町等网络大V的资源,我们就会信息共享与项目合作。渐渐地,大家也发现共同发展能够得到更多的利益与价值,而且还拉近了与政府间的关系。像新浪今年建的一个新栏目邀请了政府部门的工作人员与新浪主播一起去拍摄,成果更有公信力和执行力,同时政府也拉近了和民众的距离。”(访谈记录-20190530-NB-WYF-1)关于网络社会组织联合会的成效,宁波交互宇宙信息科技有限公司负责人提到,“我们企业的目标就是盈利,在加入联合会之后,公司的业务确实有提高。一方面是因为有我们联合会的背书,另一方面是因为成员间互相信任、信息共享能够帮助我们承接更多业务、拓宽业务渠道。这样,我们自然也更愿意和联合会合作,为联合会服务,为社会服务。”(访谈记录-20190530-NB-QT-1)
多元主体积极参与社会治理,构建常态化协同。“鄞光溢彩”会积极组织会员单位开展“行走镇街活动”“网络安全宣传活动”“网络读书活动”等活动传播社会正能量。特别是在疫情防控时期,《溢彩直播》团队的30个直播矩阵,帮助170多家企业开辟了线上销售模式,开展网络直播750余场,交易总量达到了2.3个亿。网络自媒体、网络安全公司等成员单位也主动参与网络空间治理,如@西门町吃在宁波在疫情期间辟谣近50个、累计阅读量破千万,发布正能量事件近150个、累计阅读量破亿,@华和万润作为网络安全公司提供了网络赌博、黑客案件侦破线索20余条。
“鄞光溢彩”的成立与运行,构建起党委政府、网络企业、网络社会组织、网民个体等多元力量共同引导网络生态良好发展、积极参与社会治理的网络社会综合治理新格局。在网络生态的治理过程中,“鄞光溢彩”善用社群机制和市场机制引导各网络主体自行管理网络空间,网络力量积极服务社会,行政力量提供政策支持和监管保障,多元主体协同构建起网络社会柔性治理新模式。
(三)替代模式:构建社会组织创新园以竞争激发政府购买社会力量活力
治理项目在竞争中提升水平,社会组织在社群中共同成长。宁波(鄞州)社会组织创新园是由政府为主导,建立起的购买服务、公益创投的统一公开平台,培育优质社会组织提供更高效的公共服务。政府以行政机制建设该园区,打通社会组织的批管罚等环节,交由社工协会会长负责运营,为社会组织的发展提供了硬件软件条件,为社会打造了可以随时随地挑选服务的实体园区。
一方面,面对来自基层越来越多元的治理需求,创新园以市场机制激发政府购买社会力量的活力,社会组织服务项目以竞争机制入驻园区。在这一站式园区中,常能为社会难题提供最优解法。如白鹤街道社区干部李蕊向创新园求助如何解决老旧小区的楼道杂物堆积问题,社区联合物业虽做了多次整治,但治理效果很难保持,很多居民依旧会堆积杂物在公共空间。创新园负责人在了解相关情况后,便召集了多位社工和多家社会组织集思广益。针对李蕊提出的最难说通对象是老年人的情况,拥有多年助老志愿服务经验的银巢养老服务中心负责人李靖慧便提出“可以挖掘堆积物背后的故事”。在此方案下,社区干部与银巢养老服务中心主动去了解老人们难舍旧物的背后原因,在社区空闲场地建造“创益博物馆”,将老物件改造后搬入其中,共存旧时光的记忆,使得居民们纷纷主动把堆放在楼道的旧物交给社区,有效解决了社区干部头痛的老大难问题。创新园既便于社会根据实际情况选择最有效的服务,又在竞争购买中有效促进了服务项目治理能力与治理水平的提升。截至2020年12月,共有18个社会组织服务项目入驻创新园,涉及适老宜居、儿童保护、社区矫正、环境整治等基层治理的诸多方面,其中8个项目落地社区,“烟头奶奶”“暖心的绘本”“春风化雨润心田”等多个项目获省市级奖项。
另一方面,创新园常态化集聚资源项目,社会组织形成社群,社群机制的嵌入作用使得园区内的社会组织间形成伙伴关系共同成长。园区内有着“5名‘管家式’资深社工和一支由20名村社干部、两新领域党建名师、机关党员干部等组成的导师队伍”,以党建引领、分类培训等形式指导社会组织发展和提供精准公共服务。如社会组织小种子儿童亲子阅读俱乐部的负责人张杨说,“如果没有创新园,我很难从原来的绘本阅读领域跨界到乡村旅游,更不要说将两者巧妙融合,拓展出一个全新项目”。截至2020年12月,园区内共开展了读书沙龙、能力培训、跨界交流等活动96场,切实提升了入驻项目的专业性、团队的规范性,助推社会组织治理能力提升。
面对来自基层越来越多的治理需求,宁波(鄞州)社会组织创新园以常态化机制集聚资源项目,政府是设计和运维过程的主导者,社会组织通过服务能力和效率的竞争积极转接公共服务替代了政府的服务供给角色,成为实际执行者。更具便利性、实时性和互动性的服务激发了政府购买社会服务的活力,社群机制与市场机制互相嵌入,构建了社会组织的“宁波模式”,治理效能显著。

05
结论与讨论
本文探讨了政府、市场与社会多元主体参与社会治理、激发基层活力的共治模式与作用机制。政社企等多元主体参与基层治理的共治模式主要包括:补缺模式、协同模式与替代模式。在补缺模式中,社群机制发挥主导作用营造社会资本协调社会关系,市场机制的运用能有效促进公民参与,行政机制予以合法保障和政策支持;在协同模式中,多元主体在社会共治领域进行资源互补、责任共担和协同治理,综合运用行政机制、社群机制与市场机制有效打造起网络社会新阵地和统战新格局;在替代模式中,行政机制发挥主导作用,在服务购买的原有形式中嵌入市场机制和社群机制的积极作用,有效提升了提供公共服务的效率。
研究发现,鄞州区基层社会治理创新实践调动了志愿者群体和社区原居民的社会自治活力,志愿者积极性显著增强,社区矛盾纠纷调解效率提升,以点带面在全区形成社会自我修复的良好生态;在网络社会和统战新形势中积极探索社会共治路径,有效提升了网络企业、网络媒体、新社会阶层人士等新兴力量参与社会治理的活力与能力;以社会组织创新园为载体,有效促进了政府购买公共服务项目的质量提升与社会组织的组织能力提升。但同时基层治理实践中也显露出政府、市场和社会三者力量结合不够紧密等问题,这主要表现为市场机制在社会治理中作用还较弱、参与企业主体较为单一、志愿行动还没有更多结合社区自治行为。
本文的贡献在于弥补以往研究大多关注行政机制、市场机制与社群机制的治理作用而忽视不同机制间是如何互补嵌入构建共治模式的不足,突破了以往自上而下或自下而上单线性研究的局限性。基于合作生产理论和合作治理理论,本文提出了多元主体参与社会治理的共治模式:补缺模式、协同模式与替代模式,也为政府、市场与社会等三方合作进行社会治理实践提供了政策建议。然而,本文尚未对三种模式之间的动态关系作出分析,我们将在后续研究中作进一步的论证与阐释。
本文转自微信公众号'治理研究',原载于《治理研究》2021年第4期。
原标题:《【观点】沈永东、陈天慧:多元主体参与基层社会治理的共治模式——以宁波市鄞州区为例》