红星资本局原创
记者|杨佩雯
编辑|杨程
8月5日晚,微博网友@fiore花花(以下简称“花花”)发视频称,她在上海市入住全季酒店(上海三林店)时,有一全裸男子凌晨闯入她的房间,“我当时正在工作,然后就有一个男的提着一个红色的内裤,直接出现在我的床尾。”
花花称,她查看了酒店的监控视频,在闯入她房间前的近50分钟时间内,这位男子裸着从7楼到10楼,一个房间、一个房间地试着开门,而该酒店的安保没有任何反应。8月6日,红星资本局致电全季酒店(上海三林店),工作人员称,这个事情交由华住会的公关部来处理,门店不接待任何咨询,“公安已经介入在处理了。”
当天,全季酒店在官方微博发布道歉声明称,全国所有全季酒店的门面,将进行安全全面自查,并采取多项整改措施。


网友发视频控诉全季酒店
男子赤裸着走过3层楼,酒店无反应
据花花发布的视频,7月31日凌晨3点7分许,有一名陌生男子(只穿一条红色内裤)闯入她的房间,而后,该男子将内裤脱掉。
“我当时正在工作,然后就有一个男的提着一个红色的内裤,直接出现在我的床尾。那个男的站在我的床头,试图靠近我。”花花称,她一直在喊叫,陌生男子可能感到害怕,随后退出了房间。
令花花感到震惊的是,她在事发后查看监控视频。“监控显示,这个男的从2点21分从7楼开始(到10楼),一个房间、一个房间地试着开门,在将近50分钟的时间内,全季酒店没有任何反应。”
花花称,她在事发后选择了报警,并公开了上海市公安局浦东分局永泰路派出所的案件回执单以及相关的行政处罚决定书。
上述行政处罚决定书显示:7月31日凌晨3点7分许,犯罪嫌疑人张某波(男,36岁)在上海市浦东新区三林镇杨高南路5139弄全季酒店1003房间内有猥亵他人的违法行为。
“根据《中华人民共和国治安管理处罚法》第四十四条之规定,决定给予张某波行政拘留5日的行政处罚。执行期限为2021年7月31日到2021年8月5日。”花花公开的行政处罚决定书上写着。

截图自网友@fiore花花的微博视频
8月6日,红星资本局致电上海市公安局浦东分局永泰路派出所,接电话的工作人员表示,想要了解相关情况,需要致电上海市公安局浦东分局政治处宣传科。
随后,红星资本局致电上海市公安局浦东分局政治处宣传科,但电话无人接听。

涉事酒店仍在正常营业中
发布致歉声明,曾对男子进行制止和警告
8月6日,红星资本局致电全季酒店(上海三林店),工作人员称,这个事情交由“华住会”的公关团队来处理,门店不接待任何咨询,“公安已经介入在处理了。”
上述工作人员还告诉红星资本局,目前该酒店仍在正常营业中。
红星资本局通过天眼查APP注意到,不管是全季酒店还是“华住会”,都是汉庭星空(上海)酒店管理有限公司(以下简称“汉庭管理公司”)旗下的项目或品牌。
8月6日,红星资本局曾致电华住会的客服热线,客服表示,已知悉红星资本局的采访需求,稍后会有专人联系。但截至发稿,红星资本局尚未收到任何回复。
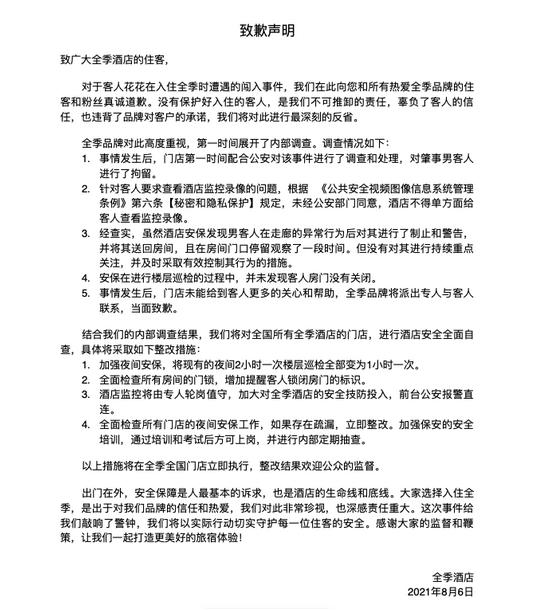
当日,全季酒店通过官方微博发表致歉声明,对花花和所有全季品牌的住客和粉丝道歉。声明还称,全季品牌对此高度重视,第一时间展开了内部调查。

图据全季酒店的官方微博
对于张某波赤裸着在酒店走过三层楼一事,声明称,“酒店安保发现男客人在走廊的异常行为后对其进行了制止和警告,并将其送回房间,且在房间门口停留了一段时间。但没有对其进行持续重点关注,并及时采取有效控制其行为的措施。”
同时,声明表示,全国所有全季酒店的门面,将进行安全全面自查,采取多项整改措施,比如,将夜间2小时一次的楼层巡逻全部变为1小时一次。

华住集团一季度净亏损2.48亿
全季酒店系旗下中档酒店
需要说明的是,汉庭管理公司是上市公司华住集团(01179.HK)的主要附属公司。
财报显示,截至2020年12月31日,华住集团拥有6789家在营酒店,包括753家租赁及自有酒店、6036家管理加盟及特许经营酒店。
其中,华住集团拥有的经济型酒店品牌有汉庭酒店和宜必思酒店等,中档型酒店有全季酒店和桔子酒店等,中高档酒店有水晶酒店和美仑酒店等,高档酒店有禧玥和花间堂等。

截图自华住集团财报
从2018年到2020年,华住集团的净收入分别为100.63亿元、112.12亿元和101.96亿元,净利润分别是7.16亿元、17.69亿元和-21.92亿元(2020年受疫情影响)。
在今年一季度,华住集团的净收入约为23亿元,净亏损约为2.48亿元。
截至发稿,华住集团的股价约为34港元/股,涨3.03%,总市值约为1110.94亿港元。

汉庭管理公司曾被处罚
因门缝被塞小卡片,住客将其告上法庭
天眼查APP显示,汉庭管理公司成立于2006年3月,注册资本和实缴资本均为1.38亿元,经营范围包括酒店管理、物业管理、资金运作和财务管理等。
该公司的股东为CHINA LODGING HOLDINGS(HK) LIMITED,持股比例为100%。
值得一提的是,据天眼查APP显示,汉庭管理公司曾因未在经营场所的显著位置明示促销内容、卫生计生领域等,分别被处罚过1100元和8000元。
红星资本局注意到,有住客曾因门缝被塞小卡片,认为入住酒店存在管理不当的责任且未尽到安全保障义务,将汉庭管理公司及其分公司告上法庭。
据中国裁判文书网的判决书,2017年9月9日,某大学大一新生卞女士入驻汉庭管理公司旗下分公司的酒店,次日离店。
卞女士认为,在不足24小时的入住期间,她多次受到外来人士打扰,数次被塞进印有色情信息或者暗示性话语的小卡片。酒店在管理上未尽到相应合同义务。
为此,卞女士提出诉讼请求:要求法院判令被告消除危险、排除妨碍,在宾馆内采取相应措施尽到安全保障义务;要求被告向她道歉,赔偿50元;要求被告承担诉讼费和交通费。
不过,汉庭管理公司及其分公司辩称,小卡片问题是一个很普遍的问题,其一直在积极处理,但不是他们能够单独解决的问题。酒店方已采取在电梯安装门禁、驱赶发放小卡片人员等措施,甚至曾向公安报警,但因为小卡片上没有直接涉黄信息,相关部门也不予处理。
法院认为,酒店的主要义务是提供安全卫生住宿条件和必要服务设施、保证客户的人身和财产安全等,被告在本案中已提供相应服务。在双方未签订书面合同对住宿环境进行书面约定的情况下,卞女士提供现有证据无法证明被告存在违约行为,且小卡片被从门缝塞入是否打扰到其住宿,无从考证。
最终,卞女士的诉讼请求被驳回。
加入读者群/转载开白,请加小编微信:jtsk13

红星资本局关注上市公司的一切新闻
欢迎报料,私信小编!
原标题:《裸男闯入女客房间,全季酒店致歉,曾因小卡片问题被起诉》