为进一步规范义务教育阶段招生工作,促进教育公平,加快推进义务教育优质均衡发展,根据《中共长沙市望城区委办公室 长沙市望城区人民政府办公室关于印发
<长沙市望城区进一步做好义务教育招生入学工作的实施办法>的通知》(望办发〔2016〕31号)、《长沙市望城区人民政府办公室关于进一步做好义务教育阶段招生入学工作的通知》(望政办发〔2018〕58号)等文件精神,区教育局依据我区中小学入学报名系统网上报名数据及现有学校学位状况,联合各街镇组织编制了望城区2021年义务教育阶段公办学校学区划分方案,进一步明确了2021年秋季义务教育阶段新生和插班生入学工作的相关要求。经区委教育工作领导小组同意,现将有关事项通知如下:长沙市望城区进一步做好义务教育招生入学工作的实施办法>1
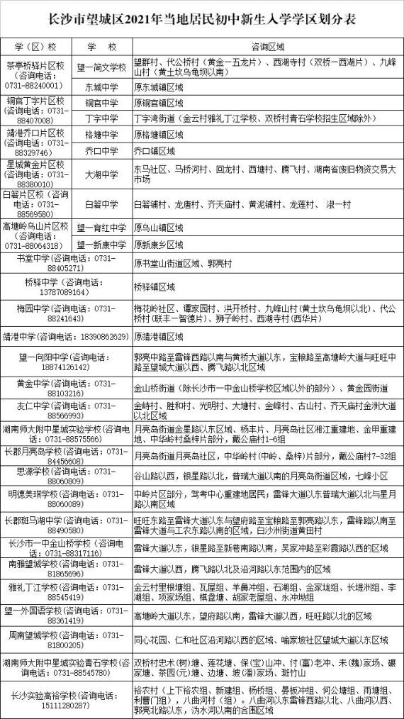
区教育局根据区域内教育资源规划布局、历史沿革、办学规模、周边生源情况和交通状况等因素,以“相对就近、划片招生、统筹安排、注册入学”为原则,实行一年一核,动态管理,划片招生区域报区委教育工作领导小组审批后予以公布。
1.按计划2021年秋季开学招生的新建学校为:荷塘小学(大泽湖街道)、长沙实验高裕学校(高塘岭街道)、明德望城学校(经开区)、湖南师大附中星城实验青石学校(丁字湾街道)、香桥小学(金山桥街道)。雅礼实验望城学校学生寄读明德望城学校,望城区博雅学校(原规划名:观音岩学校)学生寄读长沙市一中金山桥学校,麓山国际银杉学校学生寄读明德美琪学校,上述3所学校寄读学生,待学校建成后再回本校就读。
2.望城经开区内企业就业人员适龄子女根据学校学位、学生居住地址,统筹安排到南雅望城学校、明德望城学校、黄金中学或东马小学、桂芳小学就读。外来务工人员适龄子女以居住证的地址为依据,统筹安排到相应的街镇学校就读。
3.根据学区划分,各学校于2021年8月16日—8月20日期间(以各学校具体安排为准),对已在入学报名系统报名并通过审核的本校新生、插班生家庭进行入户核验(自2018年秋季开始,楼盘业主子女就读,须以购买住房并实际交房入住为入学依据),对核验属实的现场发放入学通知书、开展第一次家访。
4.部分学校因生源增长导致学位严重不足,不能接收插班生时,由区教育局按照周边学校学位情况,根据“相对就近”和“生源排序”原则统筹调剂。
2
以二手房为入学依据的业主须完成房屋产权转移登记,并提供具有法律效力的房屋购买合同和发票。
3
根据教育信息化发展的需求,依据学校办学规模和特色,按照家长自愿报名的原则,决定加快推进智慧校园建设试点工作。
1.以下学校七年级开设信息化课改班(限学校学区范围内招生):湖南师大附中星城实验学校、长郡月亮岛学校、周南望城学校、长沙市一中金山桥学校、长郡斑马湖中学、望城区一中外国语学校、望一向阳中学、南雅望城学校、雅礼丁江学校、明德美琪学校、思源学校和友仁中学(具体开设数量以区教育局审批意见为准);
2.望城区一中外国语学校七年级开设一个英语、日语双外语教学班(面向全区招收45人);
3.经区教育局审核通过的体育艺术后备人才基地,可按区教育局批准的计划面向全区招生。
4
相关城区“保障性安居工程基础设施项目”区域内学区配套、“优化营商环境”教育配套、引进人才、现役军人、少数民族、港澳台侨胞优待等工作均按区人民政府、上级教育行政部门政策性文件执行。
5
招生入学工作咨询电话
按当前市、区疫情防控工作要求,为减少人员聚集、减少外出,如有招生入学相关咨询,请以电话咨询为主。
业务咨询:与招生入学相关的业务咨询请拨打相应学校(片区校)电话(见学区划分表)。
政策咨询:
工作日:上午9:00-12:00,下午14:00-17:00
区教育局普职教育科: 0731-88063641
区教育局监审法规室:0731-88063561
附件1




原标题:《关注!望城区2021年公办小学、初中学区划分发布啦!》