原创 吴梅梅 IT桔子 收录于话题#独角兽38个
来源:IT桔子 作者:吴梅梅 编辑:Judy
根据 IT 桔子实时更新的全球独角兽俱乐部数据,目前国内独角兽有 302 家。这次我们研究这些公司背后的创始人及核心高管团队的教育背景是否也和独角兽的外表那么光鲜亮眼呢?

根据 IT 桔子的不完全统计,有 223 位独角兽公司创始人和高管都有国内 985 高校的就读经历,比如字节跳动创始人张一鸣毕业于南开大学;联影医疗 CEO 周翔拥有清华大学自动化系和经管学院双学位;小红书创始人毛文超毕业于上海交通大学等等。
有 45 位独角兽公司核心管理团队曾有英、美、澳等国家的留学经历,比如货拉拉 CEO 周胜馥毕业于哈佛大学;出门问问创始人李志飞毕业于约翰·霍普金斯大学。
还有 50 位独角兽公司高管、创始人所就读的大学是非 985 高校,如火花思维创始人罗剑本科就读的是南京理工大学计算机科学专业;西山居游戏 CTO 陈飞舟和美柚创始人陈方毅均毕业于华侨大学;而要出发旅行网创始人丁根芳本、硕、博均就读于合肥工业大学。
1
哪所高校创业者做出的独角兽最多?

各家高校培养的创业者数不胜数,但其创业者办出独角兽的却较为稀有。目前有 16 所高校相关的独角兽较为集中,这 16 所出产独角兽创业者最多的高校合计共有 180 家独角兽,占国内所有独角兽比例约 60%。具体来看,除了哈佛和斯坦福外,其余都是国内高校,其中的 12 所又是 985 高校。
在数量上,清华大学一马当先,清华系创业者做出的独角兽合计有 35 家;上海交通大学以 16 家之多排名第二位;复旦大学、北京大学位列第三、四位。此外浙江大学、中科大、斯坦福大学、南京大学均拥有 10 家及以上独角兽。
值得一提的是中欧国际商学院是一家 MBA 商学院,有 9 家独角兽公司的核心创始人曾在中欧商学院就读,其中多数在创业中就读商学院,比如张天泽 2014 年创立 AI 医疗公司零氪科技,2016 就读中欧 MBA,主要目的是学习商业理论,积累商界的人脉资源,以辅助创业实践。

我们发现,除了名校、985 高校,还是经常有一些「野生」独角兽诞生,尤其是自 2018 年后 Top16 高校背景的独角兽数量占当年新增独角兽的比重从原先的 60% 以上下降到了 40% 以下。当创新创业的风向从互联网平台转向消费、社群团购、餐饮等更接地气的方面时,学历背景对创业、拿融资、升估值的影响就明显下降了。
接下来,看看现在,上面 TOP16 高校派系创业者做出的现存独角兽公司估值是怎样的?我们有了新的发现。

虽然毕业于南开大学的创业者仅仅做出了 5 家独角兽公司,但其估值却是最高的。原因是目前国内估值最高的独角兽是字节跳动,其估值达到四千亿美元。而创始人张一鸣则于 2005 年毕业于南开大学软件工程专业,公司现任 CEO 梁汝波也是张一鸣的大学同学,两人是长期的创业伙伴,自 2009 年后曾共同创办了九九房和今日头条。另外,西山居 CEO 邹涛、TalkingData 联合创始人及 CEO 崔晓波也是南开大学校友。
毕业于上海交通大学的创业者做出来的独角兽目前在榜的还有 16 家,估值总和排名第二,达到 2700 亿美元。原因是目前国内估值排名第二的独角兽是蚂蚁集团「花落」上海交大。蚂蚁集团现任董事长、CEO 井贤栋是 1994 年本科毕业于上海交通大学管理学院,2005 年硕士毕业于明尼苏达大学卡尔森管理学院,2007 年加入的阿里巴巴,2009 年 9 月起担任支付宝首席财务官。井贤栋不仅是蚂蚁集团的核心人物,也是阿里的合伙人,位列合伙人委员会。此外,商汤科技创始人徐立,创新工场孵化的 AI 独角兽「创新奇智」CEO 徐辉也是上海交大出身。
毕业于浙江大学的创业者做出的独角兽目前在榜的还有 12 家,估值总和排名第三,达到 2700 亿美元。浙大系典型创业者有阿里集团合伙人之一、现任阿里云总裁张建锋,家居设计平台酷家乐 CEO 陈航,云服务公司七牛云总裁吕桂华,生物医疗公司晶泰科技联合创始人/CEO 马健。
毕业于清华大学的创业者做出的独角兽目前在榜的有 35 家,数量上依然是最高的,估值总和约 900 亿美元,排名第四。清华系典型创业者有自动驾驶研发公司 Pony.ai 创始人楼天城,二手电商转转 CEO 黄炜,在线民宿预订平台途家联合创始人兼 CTO 杨孟彤,职场社交 APP 脉脉、淘友网、觅觅创始人林凡。
2
教育独角兽的南北之争,北大 VS 上海交大
在传统教育培训领域,有两所大学值得拥有姓名——北京大学和上海交通大学,一个在北,一个在南。你看,两大教育巨头新东方和好未来的创始人俞敏洪、张邦鑫,以及精锐教育创始人胡国志均是北大毕业生,而新东方、好未来、精锐都先后选择在美股上市;上海交大则一手「培养」出了昂立教育(源于 1984 年,原名交大昂立),2014 年 7 月,昂立借壳新南洋上市成功,成为国内 A 股第一家教育上市公司。
到现在,不管是前辈还是后起之秀,仍有不少北大、上海交大毕业生选择教育创业。IT 桔子数据显示,有 108 家教育创业公司的创始人/高管曾就读于北京大学,有 38 家的教育创业公司的创始人/高管曾就读于上海交通大学。但论教育独角兽数量,上海交大创业者略胜一筹。
据了解,毕业于上海交大,且在教育领域创业成为独角兽的典型创业者有,专注中小学智能学习系统研发的「松鼠 AI」创始人栗浩洋,做在线直播系统的「翼鸥教育」联合创始人谷岩。此外曾经是独角兽、不久前刚在美国上市的在线 K12 教育公司「掌门教育」创始人张翼,本硕均毕业于上海交通大学。
和传统教育创业者相比,他们的创业模式、方法因时而异,更善于运用 AI 和在线直播等新技术在教育领域创业,诠释着新时代教育该有的样子。值得一提的是栗浩洋还是一位连续创业者,曾经参与创办昂立教育,2015 年离开后创业,创办乂学教育/松鼠 AI;也作为联合创始人,参与了微信匿名社交软件「朋友印象」APP 的产品研发。
北大方面,爱学习教育(原高思教育)创始人须佶成本科、硕士均就读于北大数学系。轻轻教育的核心团队则聚合了北大、上海交大两种基因——其创始人之一、CEO 胡国志在北大法学专业毕业后联合创办了精锐国际教育集团;而另一位创始人刘常科是上海交大出身,也是昂立教育创始人。
3
备受瞩目的 AI 独角兽,这四所高校榜上有名
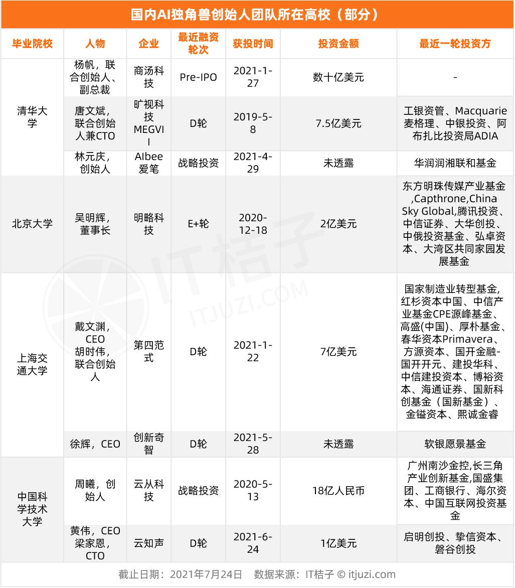
盘点中国 AI 独角兽,发现有几所高校在培养人工智能创始团队方面表现比较突出:

比如旷视科技是典型的清华系 AI 独角兽,三个联合创始人唐文斌、印奇、杨沐不仅同为清华大学校友,更是在顶级教授、图灵奖得主姚期智教授创办的软件科学实验班学习。
上海交大培养了第四范式 CEO 戴文渊、创新奇智 CEO 徐辉。此外,思必驰与上海交通大学成立专属的联合研究实验室,其总部即位于上海交大苏州人工智能研究院,思必驰联合创始人/首席科学家也是上海交大教授。近日,思必驰发布公告称,公司正接受中信证券的辅导,准备在国内 IPO 上市,而第四范式已经向港交所提交了招股书。
AI 独角兽明略科技则有着浓厚的北大基因,创始人吴明辉是名连续创业者,此前创办了数字化广告营销公司秒针系统,北大计算机系毕业;CTO 冯是聪也是北大计算机系毕业。
中科大培养了云知声 CEO 黄伟、云从科技创始人周曦。另外,已经在科创板上市的寒武纪,也是中科大孵化的,两位创始人陈天石、陈云霁是江西南昌人,均毕业于中国科学技术大学少年班,之后进入中国科学院计算技术研究所工作,此后创业。
此外,其他高校在部分领域也有独到之处。华中科大、复旦大学值得一提。
比如华中科技大学就培养了 3 家智能硬件/机器人科技独角兽的高管。云鲸智能能创始人张峻彬 2012 年本科毕业于华中科技大学机械学院;达闼科技创始人黄晓庆 1982 年毕业于华中科技大学电信系;优必选科技联合创始人、CTO 熊友军是华中科大机器人遥控操作技术及控制专业博士。这并不奇怪,与机器人相关的专业主要有机械工程、控制科学与工程、动力工程及工程热物理等,这也是理工类高校华中科大的一流学科、特色学科。
在金融领域,复旦大学也有其一席之地。金融独角兽同盾科技创始人蒋韬、百信银行董事长李庆萍,还有京东数科首席经济学家沈建光均是复旦大学校友,后两位也都是金融科班生。据了解,复旦大学专业实力综合排名靠前的主要是数学、经济学等。
从数据结果来看,独角兽公司创始团队大多有着不错的学历背景。一方面客观上来讲,过去几年风险投资人在判断新经济类公司时,确实相对偏好高学历背景人才;另一方面从数据收录角度,这个结果会略有「偏差」——对于一些学历普通的创业者,当学历不会作为传播、融资等方面的加分点时,一些人并不太会主动透露学历——在公司经营中,好的学校背景也许能给你一个不错的开头,但决定不了后续。
从现在的趋势来看,这几年新晋的独角兽公司背后有越来越多的学历草根——这都不妨碍一些创业者做出优秀企业。
无论创业还是求职,好的学历、教育背景就像是一块「敲门砖」,但并不是通往成功的必经之路。商业的成败,并不是看教育背景这么简单,创始团队的人格魅力、领导力、组织力、商业洞察力、韧性等等,才是创业路上能陪伴一个人最久的特质和标签。
原标题:《独角兽公司创始人、高管毕业院校大公开》