7月26日
2021湖北省星级饭店
优质服务、优惠活动
“双优行动”在汉启动
全省398家星级饭店
对标星级饭店国家标准
承诺不断优化服务
让广大宾客
吃得放心、住得舒心、玩得开心

4个方面优质服务
启动仪式上
湖北省文化和旅游厅
发布了全省星级饭店
承诺提供的4个方面优质服务
提供安心的住宿服务,扫除宾客旅途疲惫;
提供智慧管理服务,提升宾客入住体验;
提供绿色环保服务,享健康生活品质;
提供个性化服务,彰显人文关怀。
目前,不少饭店自我加压,升级卫生清洁标准;以湖北洪山宾馆为代表的一批星级饭店,将一次性餐具、客房牙具等,更换为可降解的塑料用品;武汉喜来登酒店为宾客定制城市特色伴手礼,武汉香格里拉大酒店将服务聚焦在“安心”和“家庭”两个主题上,让宾客感受宾至如归的体验;武汉光谷希尔顿酒店推出“cleanstay希尔顿清洁无忧住”服务,武汉金盾舒悦酒创新数字化服务,实施远程选房、无人化自由入住、机器人点餐服务等智慧管理,丰富顾客服务体验;以宜昌均瑶禧玥酒店为代表的一批星级饭店,推行30秒入住、0秒退房,大大减少客人入住退房时间;以荆州晶崴国际大酒店为代表的一批星级饭店,配备百宝箱,服务生病客人,为小孩提供婴儿床,为孕妇、老人、残疾人提供个性化的服务。
280条优惠措施
湖北各个星级饭店
在住宿、餐饮、会务等方面
纷纷推出惠民让利的优惠活动
共推出各类优惠活动措施280条
其中
客房优惠措施138条
餐饮优惠措施101条
其他优惠措施41条
87家星级饭店推出客房优惠措施
57家星级饭店推出餐饮优惠
28家星级饭店推出服务医护、特色活动、跨界套餐、会务等其他优惠措施
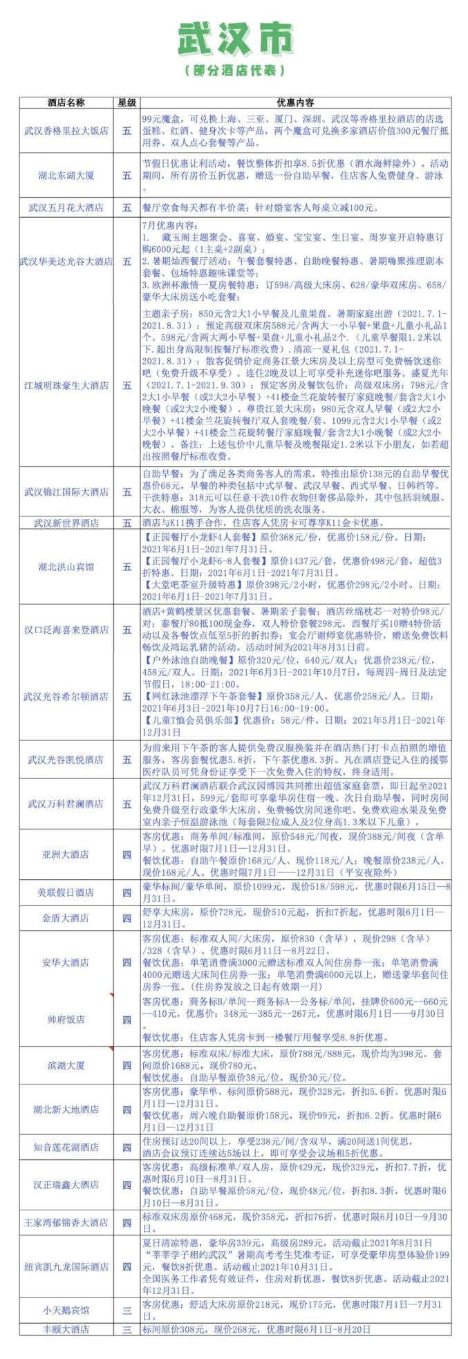
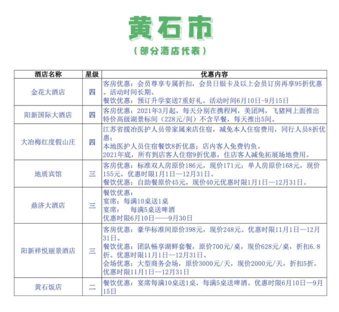
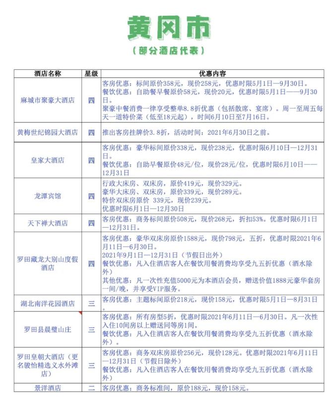
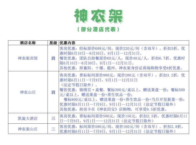
如武汉滨湖大厦标准大床房低至4.4折;武汉锦江国际大酒店自助早餐统一半价优惠;武汉江城明珠豪生大酒店携手《知音号》推出“知音礼遇”服务,“商务套房知音套票”低至4折;襄阳名人酒店对住店宾客均提供个性化、定制化接待服务,并联合唐城景区推出“酒店+景区”多款套票活动,为旅行出游的客户提供便利。
各大酒店优惠活动
详情如下
↓↓↓















8个方面的倡议
湖北省文化和旅游厅
向全省星级饭店
提出了8个方面的倡议
动员全省星级饭店
擦亮星级“金字招牌”
争创“湖北名优”品牌
成为真正的“湖北名店”
严格贯彻国家标准;
营造安心环境;
引领智能化变革;
倡导绿色环保理念;
践行“光盘”行动;
提供特色服务;
提升个性化定制服务;
塑造“服务文化”价值。
来源:湖北日报
记者:王理略
原标题:《280条优惠!湖北最新发布》