原创 uu 医学界肿瘤频道 收录于话题#运动1#奥运会1#抗癌2
*仅供医学专业人士阅读参考
运动好处多多,快和奥运会一起动起来吧!
截至北京时间2021年7月26日17:00,中国体育代表团已经斩获6金、3银、6铜共15枚奖牌。在家吃冰西瓜,吹空调,看奥运会成为奥运年的“必做项目”。

在这个盛夏,奥运会必定会刮起一个运动风潮~
你知道吗?
适当的体育锻炼不仅增强体质,还可以降低患癌风险!
运动能降低多个癌种发病风险
随着科技的进步,人们坐着的时间在过去几十年里显著增加。据估计,目前人们非工作时间中超过一半(53%)都花在了“屏幕”上(如看电脑、看手机、看电视)。长期久坐与过早死、2型糖尿病和心血管疾病的发病风险增加有关,而且越来越多的证据表明,久坐与癌症的发生也有关系。
有研究显示,长时间久坐是患结肠癌、子宫内膜癌和肺癌的高风险因素。减少坐着的时间或许是预防癌症的一种重要的生活方式,当然也有必要进行更多的研究来证实长期久坐与癌症发生之间的关系,积累更多的证据。
2018年,世界癌症研究基金会/美国癌症研究所(WCRF/AICR)和体力活动指南咨询委员会(PAGAC)的报告均认为,目前有充分而有力的证据表明体力活动与较低的结肠癌发病风险相关。除了结肠癌,也有证据显示乳腺癌、子宫内膜癌、膀胱癌、食管癌(腺癌)和胃癌(贲门癌)的发病也与运动量不足有关。根据2014年的调查报告显示,在新诊断的癌症患者中,有1.5%的男性及4.4%的女性患者可归因于缺乏运动[1]。
另一项发表在JAMA Internal Medicine上的研究指出:在休闲时间的活动中,与低水平的体育锻炼相比,高水平的体育锻炼和以下12种癌症发病风险的降低有着密切关系[2]:
食管腺癌、肺癌、肾癌、胃贲门癌、子宫内膜癌、髓样白血病、骨髓瘤、结肠癌、头颈部癌症、直肠癌、膀胱癌和乳腺癌。(前七种的患癌风险降低均超过20%!)

图1 官网截图
该研究还指出:高水平体育锻炼者总癌症发病风险降低了7%。总结一句话:锻炼得越多,患癌风险就越低!
死亡风险最高降低69%!
运动让癌症患者活得更久
运动不但能够降低普通人群的患癌风险,对于癌症患者而言,运动与癌症存活率之间存在正相关关系,即运动量高,生存率也高。
一项发表在JNCI的研究为运动降低癌症患者死亡率提供了新证据。研究显示,在女性乳腺癌患者中,运动的人不仅寿命更长,而且在治疗后更有可能保持无癌状态。更重要的是,即使是适度的运动也会有好处[3]。

图2 官网截图
研究人员参照《美国人体力活动指南》(Physical Activity Guidelines for Americans)推荐的运动量:每周150-300分钟的中等强度运动,或每周75-150分钟的剧烈运动,将受试者分为4组,不运动组、低运动量组(<150分钟/周)、中度运动量组(150-300分钟/周)和高运动量组(>300分钟/周)。
在乳腺癌治疗前和治疗后1年,均符合运动指南推荐量的患者,复发危险降低了41%,死亡风险降低了49%;治疗后2年,运动仍符合指南推荐量的患者,癌症复发的风险显著降低了55%;死亡风险显著降低了68%。
仅在治疗后才开始运动的患者,仍然获益良多,癌症复发的风险降低了46%,死亡的风险降低了43%。相比于不运动组,低运动量组死亡风险降低59%、中度运动量组死亡风险降低58%、高运动量组死亡风险降低69%。即使是每周短时间的运动,同样能为生存带来益处。
由于癌症患者所患癌症的类型、程度、治疗方法和健康状况不同,因此在开始运动之前,有必要同医生沟通,询问自身健康状况,能不能进行运动,运动强度和时间多少为宜,应该选择哪种运动。切不可盲目运动,不仅起不到有益康复的效果,反而造成身体的损伤,影响康复的进程。
不过,对于大多数癌症患者而言,可以从低强度的有氧训练(即步行或骑自行车)开始,进而逐渐进行阻力训练或制定更灵活的计划。
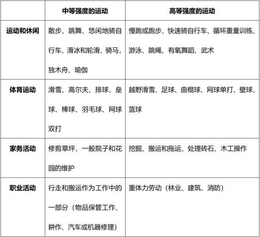
正确的抗癌防癌运动该怎么做?
美国癌症协会(ACS)在宇宙第一神刊CA:A Cancer Journal for Clinicians(影响因子223.679)发布的最新版关于饮食和体力活动的指南中指出[1]:
(1)成年人应该保持每周至少150-300分钟的中等强度运动或至少75-150分钟的高强度运动,也可以中等强度和高等强度运动相结合;最好能达到超过300分钟以上的运动量。
(2)儿童和青少年每天应该进行至少1个小时的中等强度或高强度运动。
(3)限制静坐行为,如坐着、躺着、看电视或者其他的以屏幕为基础的娱乐方式。
同时,指南也给大家推荐了适宜的中、高强度运动的类型(表1),供大家参考选择,根据下列表格的运动种类,选择自己喜欢的,少坐多动,让自己动起来吧!
表1 中、高等强度运动指南推荐

此外,指南还指出终生将体重保持在健康范围内,避免成年后的体重增加。之前相关研究有足够的证据表明,身体肥胖会导致女性乳腺癌(绝经后)、子宫内膜癌、肾癌(肾细胞癌)、食管癌(腺癌)、结直肠癌的发病风险明显增加。
而到2016年,这个名单扩大到包括贲门癌、肝癌、胆囊癌、胰腺癌、卵巢癌和甲状腺癌,以及多发性骨髓瘤和脑膜瘤。
此外,有证据表明身体过度肥胖也可增加罹患前列腺癌、口腔癌和咽喉癌的风险。
显然,身体脂肪过多在很大程度上会增加个体的患癌风险,肥胖或者超重的小伙伴们应该赶紧把减肥大计提上日程啦!
明确了运动能够带来的防癌抗癌好处,在看这篇文章的你是不是也应该拿出收藏夹里“吃灰”的帕梅拉、周六野,来一场大汗淋漓的运动了呢?
参考文献:
[1]A healthy diet and physical activity can help reduce your cancer risk. CA Cancer J Clin. Published online June 9, 2020. https://doi.org/10.3322/caac.21592
[2]Moore S C , Lee I M , Weiderpass E , et al. Association of Leisure-Time Physical Activity With Risk of 26 Types of Cancer in 1.44 Million Adults[J]. Jama Internal Medicine, 2016, 176(6):816.
[3] Rikki A Cannioto, et al.,(2020). Physical activity before, during and after chemotherapy for high-risk breast cancer: relationships with survival. Journal of the National Cancer Institute,DOI:10.1093 / jnci / djaa046.
本文首发:医学界肿瘤频道
本文作者:uu
原标题:《运动降低患癌风险!奥运会都来了,还不赶快动起来!》