国家卫健委26日通报,25日0时至24时,31个省(自治区、直辖市)和新疆生产建设兵团报告新增确诊病例76例,其中境外输入病例36例,本土病例40例(江苏39例,辽宁1例);新增无症状感染者24例,其中境外输入20例,本土4例(江苏1例,安徽1例,广东1例,四川1例)。
绵阳发现一例新冠确诊病例
据绵阳市疾控中心,7月23日下午,在对南京市中高风险地区来(返)绵人员排查核酸检测中,发现1例新冠肺炎核酸初筛阳性人员,经绵阳市疾控中心复核为阳性,临床诊断为新冠肺炎确诊病例(轻型)。
病例:杨某,女,26岁,为绵阳市涪城区吴家镇惠科路某公司财务人员,现住公司宿舍。
其行程轨迹为:
7月17日——18日
自南京禄口国际机场乘坐祥鹏航空8L9708航班,于18日4:00左右抵达绵阳,由其丈夫开车接回宿舍,当日18:00到三生三世自助餐厅(崇尚国际)就餐,餐后返回宿舍。
7月19日——20日
在公司上班
7月21日
上午,接到排查通知到绵阳四0四医院进行核酸检测,结果为阴性。16:00自感身体不适,于18:00和丈夫驾车前往经开区城南文跃东路社区卫生服务站就诊,检测体温37.8℃后,即持核酸检测证明到绵阳市中心医院发热门诊就诊,于20:30开车返回宿舍。
7月22日
上午未出宿舍,当日18:30到经开区杨云华个体诊所就诊,约1小时后和丈夫在咱家小厨就餐,餐后开车回宿舍。
7月23日
上午在绵阳四零四医院再次进行核酸检测。14:10核酸检测结果报告为阳性,随即被转至绵阳四零四医院丰谷分院(新冠肺炎定点医院)隔离诊疗。
调为中风险地区
7月24日下午,绵阳市卫健委发布消息,根据国务院联防联控机制有关要求,经省、市专家研判,并经市应对新冠肺炎疫情应急指挥部同意,自2021年7月24日起,绵阳市涪城区吴家镇惠科路1号厂区调整为中风险地区。其他地区风险等级不变。

多地报告南京本土疫情关联病例!
▼▼▼
7月23日,成都市疾控发布信息:7月20日以来,江苏省南京市陆续在机场工作人员中发现多例新冠病毒核酸阳性。截至目前,中山市、鞍山市、宿迁市、沈阳市、绵阳市等多地已报告南京本土疫情关联病例。
成都市与南京市人员往来频繁
存在疫情输入风险
温江区卫健局特别提醒
▼▼
1
主动向社区报备
请6月20日起从德宏、7月5日起从南京、7月14日起从沈阳、7月18日起从绵阳等中高风险区来(返)温人员人员第一时间主动向所在社区报备相关情况,并积极配合当地的疫情防控工作。
2
关注健康码和行程码
请持续关注自己的居民健康码和通信大数据行程卡。一旦发现健康码、 行程卡变为红码或黄码, 必须第一时间向所在社区(村)报告, 按要求配合做好各项防控措施。
3
请合理安排出行
近期如非必要,不要前往南京市旅行及出差。确需前往的,请务必提前向所在社区(村) 和工作单位报告,并做好个人防护措施;返乡后,应主动向所在社区(村)和工作单位报告相关情况,配合做好各项防控措施。
4
增强个人防护意识
每个人都是自己健康的第一责任人,防控疫情,人人有责。提醒广大群众要时刻保持良好的个人防护意识和卫生习惯,养成随身携带口罩、科学规范佩戴口罩的习惯,尤其是在乘坐公共交通共具或人员密集场所时做到佩带口罩,勤洗手,常通风,保持1米以上安全社交距离,不扎堆,不聚集,注意咳嗽礼仪,日常保持房间整洁。
5
关注自己和家人健康状况
一旦出现发热、干咳、乏力、咽痛、嗅(味)觉减退、腹泻等症状,必须立即佩戴一次性使用医用口罩及以上级别口罩,立即到就近发热门诊或定点医院就诊,主动、如实告知个人旅居史、活动史和接触史,就医过程中尽量避免乘坐公共交通工具。
6
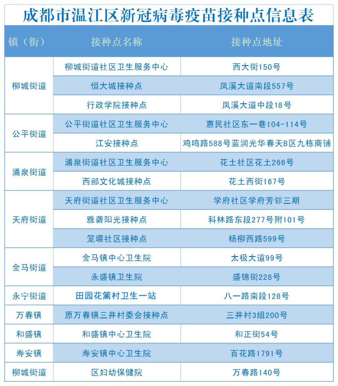
及时接种新冠病毒疫苗
接种新冠病毒疫苗是预防控制新冠肺炎最经济、最有效的手段,更是每一位公民应尽的责任和义务。符合接种条件的人员,请及早就近、就地主动接种疫苗。
新冠疫情还没有结束
请大家尽快去接种疫苗

戴口罩、勤洗手
保持社交距离等
日常防护措施
也还要继续坚持!
温江融媒体中心
综合| 健康成都官微、健康到温江
原标题:《温江卫健特别提醒!》