从7月25日起,多家银行下调自动取款机取现交易手续费。其中工商银行、农业银行、建设银行、中国银行等六家银行均暂免收取境内自动取款机跨行取现手续费;浦发银行、兴业银行等则将境内自动取款机同城、异地跨行取现手续费统一降至每笔3.5元,并对助农取款等业务予以免费。
记者查询各大银行官方网站后发现,减免手续费的公告已经陆续公布。
中国银行在其官网发布公告称:自2021年7月25日起,对跨行同城、跨行异地ATM取现服务暂行免收手续费,恢复时间另行公告。

(图片来源:中国银行官网)
与此同时,中国银行表示,自7月22日17:00起至10月22日17:00止,对中国境内的个人网银跨行人民币汇款业务实行三个月免收手续费的优惠;对中国境内的手机银行跨行人民币汇款业务将继续实行2021年手续费全免的优惠。
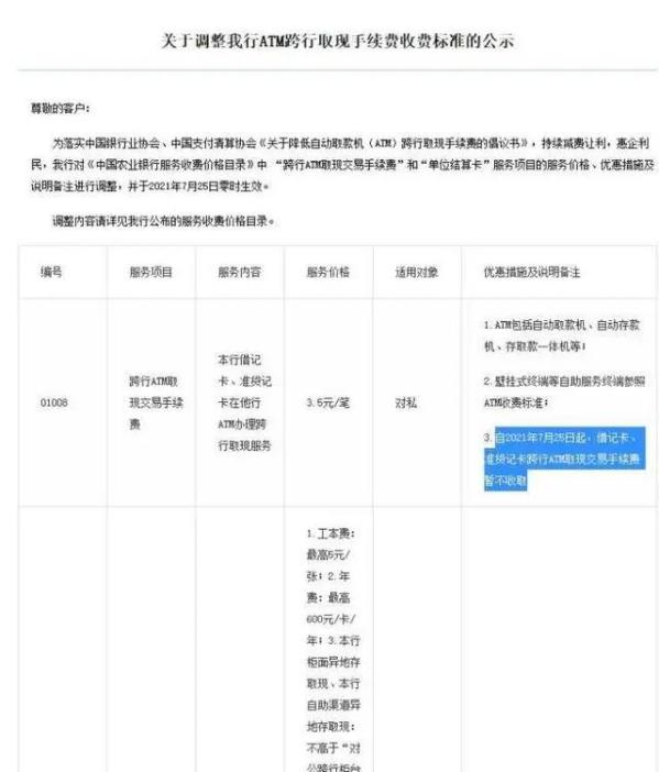
农业银行发布公告称:自2021年7月25日起,借记卡、准贷记卡跨行ATM取现交易手续费暂不收取。

(图片来源:中国农业银行官网)
建设银行发布公告表示,自2021年7月25日起,全国范围内免收借记卡及准贷记卡跨行取现业务手续费,具体包括ATM跨行取现、助农取款及农民工银行卡特色取现服务。
如因各类情况导致跨行取现手续费未能自动减免的,建行后续将为持卡人办理退费。

(图片来源:中国建设银行官网)
在此之前,记者曾查询建设银行ATM取现的手续费标准,同城跨行手续费为4元/笔;异地跨行手续费为:取款金额的1%(最低为2元)+2元/笔。而如今免收手续费后,能为大家省下不小的一笔钱。

中国工商银行在官网发布公告:自2021年7月25日起,暂免收借记卡境内跨行ATM取款手续费。

(图片来源:中国工商银行官网)
主办:中共河北雄安新区工作委员会
河北雄安新区管理委员会
运营:河北日报报业集团
来源:钱塘晚报、央视财经
原标题:《好消息,免费啦!》