2021年大连市一般普通高中第一次“征集志愿”通知
2021年大连市一般普通高中(包括综合高中、民办普通高中,下同)统招录取于7月22日结束。根据《关于大连市2021年初中毕业升学考试和中等学校招生工作的意见》(大招委〔2021〕4号)相关规定,对部分一般普通高中进行第一次“征集志愿”,现将剩余计划情况公布如下:

相关说明:
1.填报“征集志愿”前,请仔细阅读大连招生考试网(https://dlzsks.edu.dl.gov.cn,下同)首页“招生资讯”栏目下的《2021年大连市一般普通高中“征集志愿”网上填报志愿须知》和“招生计划”栏目下的《2021年大连市部分一般普通高中剩余计划情况》。
2.达到一般普通高中录取控制线464.0分且未被录取的考生可于7月22日16:00始—7月23日12:00止,登录大连招生考试网,通过首页“征集志愿填报”模块,凭考生报名号和密码进入“征集志愿”填报页面,进行“征集志愿”填报。考生可按照学校招生范围和剩余计划情况,选择填报相应学校志愿。
3.一般普通高中第一次“征集志愿”填报结束后,依据考生填报的“征集志愿”、考生成绩择优录取,原报志愿无效,录取规则、录取控制线以及相关政策不变。录取结果将于7月24日16:00发布,届时考生可登录大连招生考试网“综合查询”模块或“e大连”市民云查询。
4.一般普通高中第一次“征集志愿”录取结束后,如部分一般普通高中仍有剩余计划,将进行第二次“征集志愿”。第二次“征集志愿”填报时间为7月24日16:00始—7月25日12:00止,第二次“征集志愿”录取结果发布时间为7月26日16:00。
2021年大连市一般普通高中“征集志愿”填报须知
一、时间安排
1.第一次“征集志愿”
2021年7月22日16:00始—7月23日12:00止。
一般普通高中第一次“征集志愿”填报结束后,依据考生填报的“征集志愿”、考生成绩择优录取,原报志愿无效,录取规则、录取控制线以及相关政策不变。录取结果将于7月24日16:00发布,届时考生可登录大连招生考试网(https://dlzsks.edu.dl.gov.cn,下同)“综合查询”模块或使用“e大连”市民云进行查询。
2.第二次“征集志愿”
一般普通高中第一次“征集志愿”录取结束后,如部分一般普通高中仍有剩余计划,将进行第二次“征集志愿”。第二次“征集志愿”填报时间为7月24日16:00始—7月25日12:00止,第二次“征集志愿”录取结果发布时间为7月26日16:00。
特别注意:未在规定时间内填报一般普通高中“征集志愿”的视为自动放弃。
二、填报资格
达到一般普通高中录取控制线464.0分且未被录取的考生可在规定时间内登录大连招生考试网,通过首页“征集志愿填报”模块,进行一般普通高中“征集志愿”填报。考生可根据学校招生范围和剩余计划情况,选择填报相应学校志愿。
三、填报志愿操作方式
1.登录网站。考生登录“大连招生考试网”,点击“征集志愿填报”,输入报名号、密码,点击“登录”按钮进入中招网上填报志愿系统。
2.阅读填报须知。仔细阅读《2021年大连市一般普通高中“征集志愿”填报志愿须知》,阅读结束后点击“已阅读”按钮,进入填报志愿页面。
3.志愿填报。考生按照统一公布的一般普通高中剩余计划情况和招生范围,通过了解学校的办学情况、形式和收费情况,结合自己意愿选择填报相应学校。
4.志愿确认及保存。填报结束后,经考生及家长确认后,点击“保存并提交”,当弹出“保存成功”消息提示时,表示志愿填报完成。保存成功后,考生需点击“下载填报表”,并退出登录,关闭浏览器。
考生及家长应仔细核对下载的填报表中志愿信息是否与本人填报信息一致,如需修改志愿信息可在志愿填报截止时间之前进行修改,系统以最后一次保存成功的志愿信息为准。
四、填报志愿注意事项
1.要明确志愿设置、招生计划剩余情况和学校办学模式、情况等。一般普通高中“征集志愿”设5个平行志愿,不限定公办一般普通高中和民办普通高中的志愿顺序和填报数量,考生根据自己意愿选择报考相应学校的顺序。招生计划的剩余情况和招生范围同时发布在大连招生考试网首页“招生计划”栏目和填报志愿页中的“填报须知”,考生及家长可进行查阅。民办普通高中的境外课程班与普通班培养模式和收费标准存在不同,考生及家长应了解清楚后选择填报;各校办学情况和收费标准等可直接咨询学校或参考《中考招生信息》中对应学校的学校简介(市内五区以外各考区公办一般普通高中的相关情况可直接咨询学校或当地教育行政部门)。
2.注意填报时间,按时完成志愿填报。考生需要在规定时间内填报和修改志愿,到截止时间系统自动关闭,志愿信息不能再进行任何改动。为避免集中填报造成网络拥堵,请考生注意避开填报志愿高峰期,尽量减少连续在线时间,尽早完成志愿填报,尽量不要选择在临近截止时间填报或修改志愿信息,以免系统拥堵或关闭无法提交保存志愿信息。网报系统以考生最后一次填报或修改并保存成功的志愿信息为准,系统会详细记录考生每次登录的时间、次数、修改内容、IP地址等,以备查询。在规定时间内没有填报志愿的考生视为自动放弃填报志愿。
3.提高安全保密意识。考生和家长要注意保管好密码,切勿将密码泄露给他人,填报志愿务必由本人完成,不得将账号和密码提供给他人代报。在公共场所上网填报志愿或打印志愿信息表的考生,使用完后必须退出系统,关闭浏览器并重启电脑,不得使用手机、平板电脑等移动电子设备进行志愿填报。建议使用谷歌浏览器、火狐浏览器、360浏览器、IE9.0及以上浏览器。
关于填报省级示范性普通高中国际班“征集志愿”的通知
经研究决定,对大连市第二十四中学国际班、大连理工大学附属高中国际班进行“征集志愿”,具体如下。
一、填报时间
7月22日16:00—7月23日12:00
二、填报方式
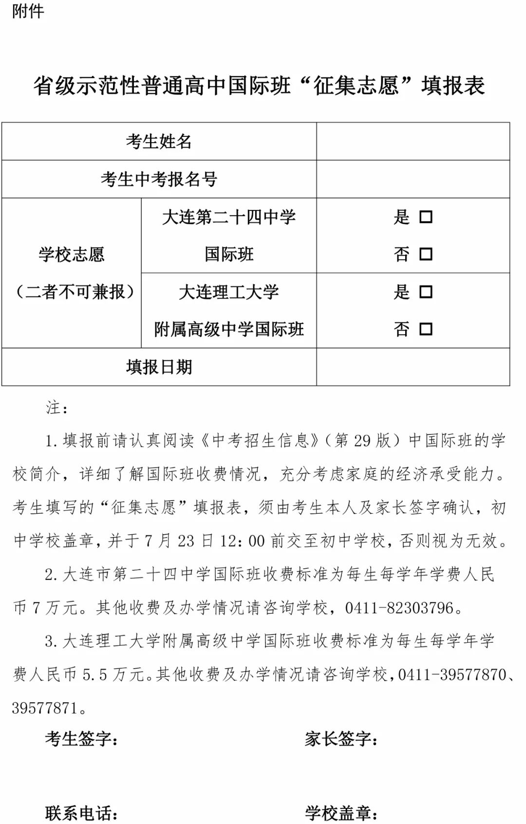
考生及家长填写“征集志愿”填报表(附件),经初中学校交所在考区招考办。
三、填报条件
以下两种情况不得填报国际班“征集志愿”:
1.“征集志愿”填报及录取严格执行国际班录取分数线(见下表),低于总分录取控制线或英语录取分数线的考生不能填报。
2.已被普师专科班、省市级示范性普通高中和一般普通高中(含综合高中、民办普通高中)录取的考生不能填报。

四、其他事项
1.各考区招考办于7月23日13:00前,将本考区报考国际班“征集志愿”的考生信息报至市招考办。
2.填报前请认真阅读《中考招生信息》(第29版)中国际班的学校简介,详细了解国际班收费情况,充分考虑家庭的经济承受能力。考生填写的“征集志愿”填报表,须由考生本人及家长签字确认,初中学校盖章,否则视为无效。
3.填报国际班“征集志愿”的考生,可以同时在大连招生考试网上填报一般普通高中“征集志愿”。国际班“征集志愿”录取优先于一般普通高中第一次“征集志愿”录取,被国际班“征集志愿”录取的考生,不再参与一般普通高中第一次“征集志愿”录取。
4.录取结果于7月24日16:00通过大连招生考试网和“e大连”市民云发布。
附件:省级示范性普通高中国际班“征集志愿”填报表


记者:大连新闻传媒集团记者曲琦
原标题:《通知!关于“征集志愿”》