7月20日下午,东港区举行2021年义务教育学校招生工作新闻发布会,向社会通报2021年东港区义务教育学校招生工作安排。

东港区2021年
义务教育学校招生工作意见
01、招生对象
小学一年级招生对象为年满6周岁(2015年8月31日及以前出生)的适龄儿童;初中一年级招生对象为2021年的小学应届毕业生。
02、招生类别
1.城区常住居民子女。
(1)具有日照城区户籍,适龄儿童或其监护人在招生区域内有房产并实际居住(日照城区是指山海路以南、上海路以北、沈海高速以东区域,落户时间和产权证办理时间均为2021年7月31日及以前,下同)。
(2)无日照城区户籍,适龄儿童或其监护人在招生区域内有房产并实际居住。
2.外来务工人员随迁子女。
在东港城区范围内有固定住所、有较为稳定工作,但无房产、无城区户籍的经商务工人员,按照日政办发〔2016〕36号文件规定,落实以居住证为主要依据的随迁子女义务教育入学政策,随迁子女可申请接收该类学生的学校学位。
3.其他符合在城区就读的适龄儿童。4.各镇中小学按照学校服务范围组织招生工作,时间、报名办法与城区学校一致。
03、网上报名
家长下载“爱山东·日照通APP”进行手机实名注册认证,通过大数据调取户籍、不动产登记信息等相关数据填报相关信息。因系统原因无法调取填报的信息,需手动填报并上传相关佐证材料,具体要求参阅“东港区2021年义务教育学校招生网上报名工作说明”(以下简称“报名工作说明”)。
注意事项:
1.家长网上填报信息及上传的证明材料须确保真实、准确、详细、完整,按照所属类别申报对应的学校。若提供虚假报名信息或证明材料,将无法获得所申请的学位。
2.网上报名的时间先后不作为安排入学的排序依据,家长可错开报名高峰时间,以免造成网络堵塞。家长首次登录平台后,需及时收藏链接,并牢记用户名和密码。
3.如果不具备上网条件或网上不能完成填报,家长可以携带入学所需材料原件到居住地所属学校(具体时间由学校安排),由学校工作人员帮助完成网上报名。同时,区教体局在东港区第五小学(五莲路与临沂路交汇处西行300米路南)院内设立招生报名咨询服务点,为家长报名提供咨询服务。
4.招生期间,家长需确保注册的手机号码联络畅通,及时接收有关信息,并根据提示修改完善报名信息。
5.网上报名时申请学位的学校,并不一定是最终入学就读的学校,区招生工作专班将根据通过审核的适龄儿童数量和学校学位情况,统筹安置所有学生。
04资格审核
1.网上审核。网上报名后,区教体局、相关职能部门和学校将对家长所填报的各项信息进行大数据比对核验。核验通过后,家长无需到学校现场提供证明材料。
2.现场审核。因网上填报的信息不准确或上传的证明材料不完整、不清晰及其他原因无法通过在线核验的,需家长携带相关证明材料(原件及复印件)根据学校安排的时间进行现场审核。
3.审核未通过的适龄儿童,家长可在审核截止时间前进行信息修订并提交核验,也可携带相关证明材料(原件及复印件)根据学校安排的时间进行现场审核。
4.审查中发现提供虚假报名信息或证明材料的,一律调剂安排入学;属外来务工人员随迁子女的,回户籍所在地入学。
05、特殊情况说明
1.具有东港城区户籍的适龄儿童,若适龄儿童及其监护人在城区范围无房产,网上注册后,可选择“其他符合在城区就读的适龄儿童”类别,填报相关信息并上传证明材料,申请学校学位。无房产信息证明由不动产登记部门核实,不需要个人提供(下同)。
2.因城中村改造或其他原因拆迁的东港城区村居居民子女入学:
(1)拆迁后未购房的,凭拆迁安置协议,选择原所属片区招生学校申请学位,若租住房产所属片区学校接收外来务工随迁子女,也可在该学校申请学位;
(2)拆迁后重新购房的,选择新购房产所属片区学校申请学位;
(3)拆迁异地安置的,选择安置地所属片区学校申请学位。
3.购买住房已经入住但尚未办理不动产权证的,可选择房产所属招生片区学校申请学位。需要上传水电暖及物业管理费发票等实际入住佐证材料(具体要求见报名工作说明)。签订购房合同但楼房尚未建成入住的,不作为申请学位依据。
4.适龄儿童使用祖父母或外祖父母房产作为申请学位依据,需同时满足以下两个条件:
(1)具有东港城区户籍,适龄儿童自出生后户口一直与祖父母或外祖父母在同一户口薄,未发生迁移;
(2)适龄儿童及监护人名下无房产。需提供祖父母或外祖父母户口簿信息、房屋产权证或不动产权证等证明材料。
5.父母离异的适龄儿童,以法院判决或离婚协议约定的抚养人的房产为依据,确定片区学校申请学位。因学区调整造成同一家庭适龄儿童不在同一学校的,监护人可自主选择到新划定的学区所属学校申请学位,或到本家庭已入学学生所在学校申请学位。
6.落实优抚对象子女入学政策。东港辖区烈士子女、符合条件的现役军人子女、在职消防救援人员子女、公安英模和因公牺牲伤残警察子女、高层次人才子女、立功受奖抗击新冠肺炎疫情一线人员子女及其他各类优抚对象,网上注册后,可选择“其他符合在城区就读的适龄儿童”类别,填报相关信息,分别向相关管理部门提供证明材料,经相关部门审核汇总报区教体局,按照国家、省、市相关规定落实教育优待政策。归国华侨、港澳台商、外籍人员等子女入学,网上注册后,根据监护人具备的条件选择类别,填报信息,申请学位,根据上级有关规定办理。
7.按照“零拒绝”“全覆盖”和“一人一案”的原则,保障适龄残疾儿童、少年就近就便接受义务教育。各学校要认真排查,将服务片区内适龄残疾儿童、少年纳入学籍管理,扎实做好残疾儿童少年入学和控辍工作。积极推进融合教育,依法保障能够接受普通教育的轻度残疾适龄残疾儿童、少年就近就便随班就读。盲、聋哑两类适龄儿童少年可申请到日照市特殊教育学校就读。东港区特殊教育学校招收东港辖区具备条件的培智类儿童就读。因残疾原因确实不能随班就读的适龄儿童、少年,由片区学校和区特殊教育学校做好送教上门工作。监护人对适龄残疾儿童入学安置有争议的,由东港区残疾人教育专家委员会对其接受义务教育的能力进行评估认定,提出入学安置意见。
8.适龄儿童监护人不是其父母本人的,需上传监护关系变更证明;适龄儿童与房屋产权人不在同一户口簿的,需上传结婚证;适龄儿童户籍与其父母不在同一户口簿的,需上传出生医学证明或亲子鉴定报告等证明材料。
9.适龄儿童本人、父母或其他法定监护人提供的房屋产权证或不动产权证,其产权证性质必须为住宅,对住房拥有50%以上(不含50%)的产权。非住宅性质的房产不作为申请学位的依据。
10.2021年,继续采集记录适龄儿童入学房产地址信息,与2017年以来该地址入学信息进行比对,一套住房自用于登记入学之年起,在一个学段时限内(小学6年,初中3年)只能作为同一个家庭适龄儿童申请学位的条件依据。
06、入学安排
1.城区常住居民子女:
(1)当审核通过的申请人数不超过学校招生计划时,全部接收入学。
(2)当审核通过的申请人数超过学校容纳能力,学校无法全部安置时,按照“户房一体”优先的原则,实施分批次安置入学,具体批次为:
①城区户籍的适龄儿童,户籍地址与房产一致,均在招生学校片区内;②城区户籍的适龄儿童,户籍地址与房产不一致,房产在学校招生片区内;
③非城区户籍的适龄儿童,房产在学校招生片区内。根据《山东省全面消除普通中小学大班额问题工作方案》和义务教育优质均衡发展区创建工作要求,当同一批次申请学位人数超出该区域学校接收能力时,继续探索实施按照房产购买时间先后排序、依次安置的办法,超出部分统筹调剂到其他有空余学位的学校入学。
2.外来务工人员随迁子女:
实施积分制入学办法:在东港城区务工人员,以有效期内居住证连续持有月数与社保连续缴纳月数之和积分;在东港城区经商人员,以有效期内居住证连续持有月数与纳税申报(包括零申报)月数之和积分(按月积分,每月1分)。
(1)审核通过且申请学校有空余学位的,学校全部接收入学。
(2)学校学位不足不能全部接收的,按照积分从多到少的顺序依次安置入学。其他未被接收的,由区教体局按照相对就近的原则,统筹安置入学。确因学位限制无法满足随迁子女入学要求且不服从教育部门调剂安置的,回户籍所在地入学。
3.其他符合在城区就读的适龄儿童,区教体局根据有关政策和相关部门审核意见,结合学校学位情况,统筹安置入学。
4.入学安排结束后,在学校公示新生名单。
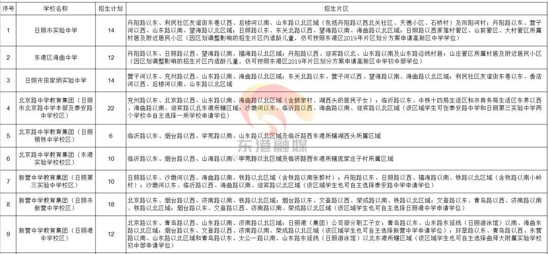
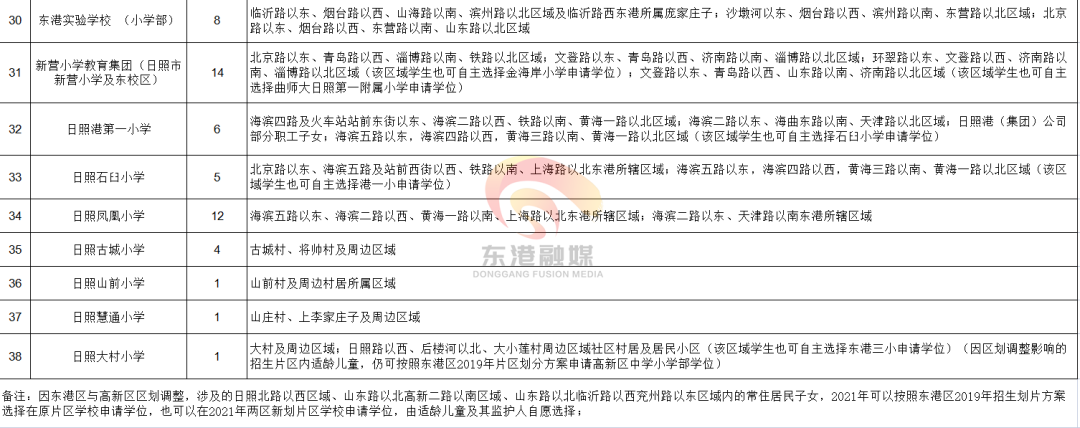
07、时间安排

东港区2021年义务教育学校
招生计划和片区划分方案




东港区2021年义务教育学校
招生咨询服务电话
区教体局招生咨询电话:7618932(8月2日—8日),3226781
区教体局招生监督电话:3226796
现役军人子女入学咨询电话:日照军分区8788551
东港公安分局户政科(区政务服务中心):3664101
日照市不动产管理中心:8776113
日照市不动产管理中心东港业务部:6100168/6100160
日照市实验中学:8221967
东港区海曲中学:7976909
日照田家炳实验中学:8797099
日照第三实验中学:8221231
日照市北京路中学:8709616
日照市新营中学:8787399
日照港中学:2930175
曲师大附属实验学校(初中部):6118028/6118088
东港实验学校(初中部):3328028/3328078
日照市金海岸中学:7966128
日照市天津路中学:2198000
日照市泰安路中学:8709616
日照钢铁中学:8709616
日照市实验小学:7967353
日照城西小学:2910562
东港区第四小学:7970600
东港区第三小学:7970627
东港区第一小学:2935868
日照第四实验小学:7986565
日照市第三实验小学:7697700/7697706
日照市第二实验小学:7697565
日照市浮来春小学:7961766
日照市新营小学西校区:7700188
东港区第五小学:7618926
日照市济南路小学:8017378
日照市天宁小学:7911721
日照市金海岸小学:2955100
曲师大日照第一附属小学:2955100
日照市新营小学及东校区:2955500/2955601
曲师大附属实验学校(小学部):6118038/6118088
东港实验学校(小学部):3328109
日照市枣庄路小学:7911721(天宁小学)8017378(济南路小学)
日照港第一小学:7966588
日照石臼小学:7971706
日照凤凰小学:7966036
日照古城小学:2910736
日照山前小学:7176093
日照慧通小学:8261146
日照大村小学:8261649
日照二中:7078196
丁肇中实验中学:8651291
南湖镇中心初中:2957202
后村镇中心初中:8831908
西湖实验学校:8851085
陈疃镇初中及小学:8551025
南湖镇小学:8581076
三庄镇小学:8811075
后村镇小学:8830326
东港区涛雒小学:7961507
涛雒镇栈子小学:7961566
涛雒镇滨海湾小学:7961587
涛雒镇天台山小学:7961558
上下滑动,查看更多内容
咨询时间:上午8:30——11:30,下午2:30——5:30
2021年义务教育学校
招生工作的主要变化
01、继续扩大集团化办学覆盖面 推动区域教育均衡发展
(1)扩大新营中学教育集团范围,将日照第三实验中学纳入新营中学教育集团;
(2)扩大北京路中学教育集团范围,将日照钢铁中学和新启用的泰安路中学纳入北京路中学教育集团;
(3)成立金海岸中学教育集团,将天津路中学纳入金海岸中学教育集团;
(4)成立天宁小学教育集团,将东港区第五小学和新启用的枣庄路小学纳入天宁小学教育集团。
02、进一步优化报名服务环节流程 推动“全程网办”提档升级
加强数据资源整合开发,实现多部门数据互联互通、即时校验、并联审核。目前,正对招生报名系统进行模拟测试,招生报名前,将印发“东港区2021年义务教育学校招生网上报名工作说明”,制作网上报名工作指南,帮助家长完成报名工作。
03、适当调整个别学校的招生片区 推动片区划分更加合理
对济南路小学、东港实验学校、实验三中等个别学校的招生片区进行了调整,房产地址为多校划片区域的,家长可根据自己的意愿在划片指定的多校中自主选择一所学校报名申请学位。
因东港区与高新区区划调整影响的招生区域,今年仍可以按照东港区2019年招生划片方案选择在原片区学校申请学位,也可以在2021年两区新划片区学校申请学位。
关于三所学校的特别说明
01、关于枣庄路小学
枣庄路小学设计规模为36个班,计划于2021年7月底交付。经研究,决定枣庄路小学今年启用招生,划定招生片区(枣庄路以东、北京路以西、济南路以南、海曲路以北区域;菏泽路以东、枣庄路以西、济南路以南、泰安路以北区域是与济南路小学的“双学区”)。学校纳入天宁小学教育集团,由天宁小学统一实施一体化管理。
目前,受施工因素影响,枣庄路小学道路及操场尚不确定能否如期完工,若在开学前学校不完全具备使用条件,新招收的一年级新生将临时使用济南路小学教室暂且安置,先由济南路小学统一管理,待枣庄路小学条件具备后迁回,由天宁小学管理。
02、关于泰安路中学
泰安路中学设计规模为30个班,目前已具备启用招生条件。将泰安路中学纳入北京路中学教育集团,作为分校区由北京路中学一体化管理;两个校区共同使用原北京路中学招生片区,实行一套班子,统一办学理念、统一师资配置、统一教学管理、统一考核评价,分别安置所有学生;同时将距离泰安路中学相对更近的原实验三中招生片区的蓝天水岸社区所属中央绿城、绿色家园等四个小区划为实验三中和泰安路中学的“双学区”。
03、关于日照钢铁中学
由日照钢铁集团捐资建设的原“北京师范大学基础教育实验学校”定名为日照钢铁中学。将日照钢铁中学纳入北京路中学教育集团,作为分校区由北京路中学一体化管理;单独划定学校招生片区,招收临沂路以东、烟台路以西、学苑路以南、山东路以北区域及临沂路西东港所辖湖西头所属区域常住居民子女。