@2021级同学们
青岛理工大学的录取查询通道已开启
我们为同学们整理了以下几种方式
可以进行录取结果的查询
快来确认你的录取结果吧
01
青岛理工大学本科招生信息网
同学们可以登录青岛理工大学本科招生信息网http://zhaosheng.qut.edu.cn/index.htm,点击“录取查询”进入查询页面,输入14位“考生号”和“姓名”查询。

02
青岛理工大学微信公众号
1、
识别左方二维码关注“青岛理工大学”官方公众号平台。
2、在公众号页面下方点击栏目“录取查询”,在查询页面输入14位考生号和姓名即可查询录取结果。

03
青岛理工大学招生办公室微信公众号
1、
识别左方二维码关注“青岛理工大学招生办公室”官方公众号平台。
2、在公众号页面下方点击栏目“录取查询”,在查询页面输入14位考生号和姓名即可查询录取结果。

04
山东考生还可通过以下另外几种方式查询
短信推送
山东省教育招生考试院将为已录取的考生推送短信,考生接收短信的手机号为高考报名使用的手机号。
省教育招生考试院门户网站查询
登录山东省2021年普通高考录取查询平台(http://cx.sdzk.cn)查询考生本人录取结果。
“山东教育发布”微信公众号查询。
国家政务服务平台查询。
”爱山东“APP查询。
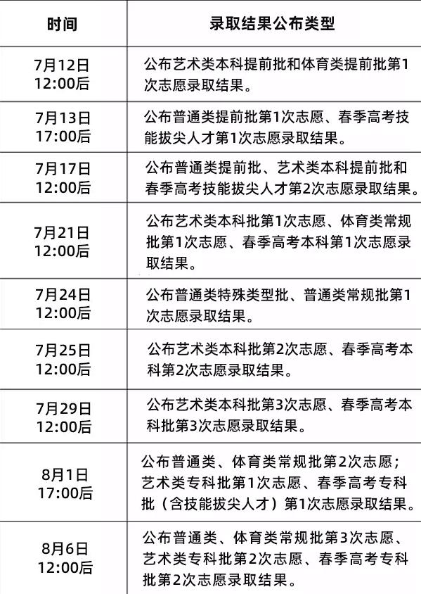
山东省录取结果查询时间

注:
1、艺术类本科提前批和体育类提前批第1次志愿录取工作进展顺利,录取结果公布时间提前至7月12日12:00后。
2、其余批次和类型,根据录取进度不同,公布录取结果查询的具体时间可能略有变化,请随时关注招生考试院网站。
温馨提示
目前,江苏艺术、甘肃艺术、河北艺术、内蒙古艺术、广西艺术、黑龙江艺术、内蒙古国家专项、河南国家专项录取工作已经结束,录取结果可以通过上述几种方式查询。其他省份的录取工作相继开始,查询数据持续更新中,录取结果的公布时间以各省市录取进度安排为准。

青小理荐读
原标题:《快来查,你被青岛理工大学录取了吗?》