7月15日
南昌市2021年城区小学升初中免试就近入学招生录取办法出炉
一起来看看
根据《市委办公厅市政府办公厅关于严禁非政策性择校行为的通知》(洪办字〔2014〕33号)、《南昌市人民政府办公厅关于进一步做好严禁非政策性择校行为的工作意见》(洪府厅发〔2015〕14号),按照《南昌市教育局关于做好2021年义务教育免试就近入学工作的实施意见》(洪教义教字〔2021〕8号)工作要求,为确保我市城区小学升初中免试就近入学(以下简称“小升初”)招生录取工作规范、有序进行,促进义务教育协调、健康、持续发展,结合我市实际,特制定本录取办法。
一、指导思想
深入贯彻落实党的十九大精神,夯实义务教育招生入学改革成效,提升人民群众对教育改革发展的获得感。依据《中华人民共和国义务教育法》和《江西省义务教育条例》,落实教育部《关于进一步做好小学升入初中免试就近入学工作的实施意见》(教基一〔2014〕1号),按照深化招生制度改革、大力促进教育公平的总体思路,着力完善小学升初中入学规程,科学统筹资源配置,严格落实工作责任,全面规范招生行为,努力提高治理水平,确保我市城区小学升初中免试就近入学工作稳步推进。
二、组织领导
依据《中华人民共和国义务教育法》的规定,义务教育实行“县级人民政府为主管理的体制”。按照市委、市政府的部署要求,我市2021年城区小学升初中免试就近入学工作由“南昌城市大脑”学位信息一键查场景建设工作领导小组、南昌市招生考试委员会(以下简称“市招考委”)和市教育局统一领导,由市教育考试院通过“南昌城市大脑”学位信息一键查场景实施。各城区教科体局,开发区教办(中心),(以下简称为区教科体局(办))和相关学校负责具体操作。
根据我市义务教育相关规定,明确城区小升初有关部门和单位工作职责:一是落实县区教育行政部门主导职能。各区教科体局(办)统一组织、指导辖区属地内小学毕业学校(含相关区属、市属、事业办和民办等学校)进行小学毕业生信息采集。受理本区户籍返昌和符合条件的随迁子女就读初中学生报名及审核。受理和协调处理本区小升初工作信访。试行初中学校对口招生的相关开发区制定具体办法并实施。配合市教育局、市教育考试院新生建籍。二是强化多部门数据联动功能。通过“南昌城市大脑”打通教育与公安、民政、自然资源、房管、人社、卫健等相关部门的数据交互,简化入学采集流程、查验入学信息真实性、合法性、有效性。三是完善初中学校招生职能。各初中学校按规定接收小升初录取新生和核发初中入学通知书,按期组织新生报到,配合市教育考试院仲裁有关复议,配合市教育局、市教育考试院新生建籍。各相关单位明确岗位职责,加强协调配合,简化入学报名流程,建立科学有序、运转高效、公开透明的小升初工作机制。
三、工作目标
坚决贯彻市委办公厅市政府办公厅《关于严禁非政策性择校行为的通知》和市政府办公厅《关于进一步做好严禁非政策性择校行为的工作意见》精神,严格执行市委市政府关于禁止非政策性择校行为的政策。
严格执行教育部、省市教育行政部门有关小学升入初中工作要求,按照相对就近、免试入学的原则,在相关教育行政部门合理划定初中学校的招生学区范围和科学制定招生计划的基础上,确保符合规定的小学毕业生公平、规范、有序地就读初中学校。
四、招录原则
我市城区小升初招生录取工作围绕“平稳、务实、规范、高效”的总体要求开展。一是充分利用全国中小学生学籍信息管理系统组织实施免试就近入学工作,坚持“一人一籍、籍随人走”原则。二是按照公办义务教育学校学区范围内生源认定次序排序办法确定生源类别,依生源类别先后分批次招录,坚持“两个一致”优先原则。三是将民办学校招生入学工作纳入统一管理,加强招生方式管理,规范招生秩序,坚持公办学校民办学校同步招生原则。四是全市各级各类义务教育学校(含省属事业单位办学校、民办学校)务必严格执行容量限额管理制度,坚持容量管理原则。切实维护中小学生的合法入学权益、规范学校招生行为准则,依法依规实施义务教育阶段学校招生入学工作。
五、录取规程
根据市教育局相关工作要求,本市城区户籍小学毕业生和符合条件的来昌人员随迁子女均通过“南昌城市大脑” 的学位信息一健查场景提取学生家庭户口、合法常住固定住所(房产证或不动产权证、居住证、经房管部门审核备案的房屋租赁合同)等信息进行采集入库。同时凭借其本人身份证号产生唯一报名暨信息采集序号。
城区小升初按公办初中学校和民办初中学校两种渠道实施网上招录。其中,公办初中入学对象由两种方式确定,一是划分学区范围入学。根据城区、开发区为辖区内义务教育学校合理划定的招生学区范围,保障辖区内小学毕业生升入初中,按类别先后分批次实施招录。二是对口直升入学。今年经开区、高新区及其他城区部分九年一贯制学校继续实行初中学校对口招收学区范围内小学毕业生。
小升初录取工作全面实行网上管理,小学毕业生统一经“南昌城市大脑”查看初中录取学校,初中招生学校登录小升初信息管理系统查看初一新生名单。
凡未经“南昌城市大脑”信息采集的,一律不予办理小升初录取。凡未经市教育局批准和市教育考试院网上录取而擅自招生入学者,不予办理初中学业水平考试考籍。
(一)对口直升入学
根据市教育局《关于做好2021年义务教育免试就近入学工作的实施意见》相关规定,2021年我市城区部分学校实施小升初对口直升:东湖区滨江学校、扬子洲学校;西湖区团结路学校;青云谱区南昌二十八中教育集团江铃学校(南昌市象湖实验学校小学毕业生直升)、十字街学校、南昌市昌南学校(南昌市南菁学校小学毕业生直升);青山湖区义坊学校、解放路学校(原湖坊学校更名为解放路学校)、豫东学校、江南学校、培英学校、城东学校、江安学校;红谷滩云溪学校、生米中学。各直升试点城区和学校须合理安排本区校小学毕业生直升对应初中学校,确保对口直升工作规范有序,对口招生具体办法由各有关区教科体局(办)制定并报市教育市考院备案,予以实施。市教育考试院根据各城区核定上报的直升学生名单直接确定其小升初初中学校录取资格。
(二)划分学区范围入学
各城区、开发区应依据“2021年南昌市城区初中学校招生学区范围”保障辖区内具有本市户籍的儿童少年、外来人口随迁子女按照生源类别依序进入学区学校接受义务教育。
1.学区范围入学
根据市教育局统一公布的学区范围和生源认定原则,按照招生容量限额,结合我市今年城区小升初学生户籍房产等入学信息和生源类别,由市教育考试院按类别先后分批次实施招录。
2.统筹安排类学生入学
根据市教育局划定学区范围和生源认定原则,城区公办初中学校统筹类学生依据其所提交的真实材料及相关信息,经审核确认后,再予以安排入学。
(1)非直系亲属间共有房产生源就近统筹安排。小升初学生所提供的房产权证必须为房产证或不动产权证(不含购房合同),办理截止时间2021 年5月31 日。非直系亲属间共有的房产不作为义务教育学校招生的依据,其适龄少年由教育部门依据实际居住地相对就近统筹安排义务教育学位。
(2)非同一家庭三年内使用同一房产生源就近统筹安排。一套城区房产在三年之内只作为一个家庭适龄少年公办义务教育学校招生依据,推算截止时间为2021年5月31日。三年之内再次使用该套房产作为义务教育入学依据的适龄少年,由教育部门依据其实际居住地相对就近统筹安排义务教育学位。
(3)相关证照未达要求年限生源就近统筹安排。居住证、房屋租赁合同、社保缴纳、工商执照的办理时间都必须在一年以上(房屋租赁合同需在房管部门正式备案方可有效),推算截止时间为2021 年5月31 日。租赁房等未满一年的,由教育部门依据其学区学校学位限额情况和实际居住地相对就近统筹安排义务教育学位。
(4)随迁子女申请城区入学缺少有效证明生源指定初中学校就读。对随迁子女就近安排入学,按各县(区)教育行政部门制定的具体实施办法,依法合理确定随迁子女入学条件,对不能提供有效材料的随迁子女根据本地实际情况指定学校就读。
(5)拆迁户子女租赁地入学生源就近统筹安排。符合条件的城区地铁建设拆迁户、棚户区(旧城)改造拆迁户及其他因国家建设需要的拆迁户子女,对选择在非原户籍与住址或安置房学区被征收人租赁房屋附近入学的,相对就近统筹安排义务教育学位。
(6)招生学校超容量生源就近统筹安排。城区公办义务教育学校招生严格实行容量限额管理。按照教育行政部门公布的公办义务教育学校学区范围内生源认定次序排序办法确定生源排序,对生源排序在学校容量限额数以外的适龄少年,依据其实际居住地相对就近统筹安排义务教育学位。
(7)逾期登记报名小升初生源协调统筹安排。对未按市教育考试院《南昌市2021年城区小升初报名暨网上信息采集实施方案》规定如期进行小升初报名暨信息采集、报到的,根据学生提交的真实有效信息及材料,结合招生学校限额余量,予以协调和统筹安排义务教育学位。
(8)提交虚假证件生源就松不就紧统筹安排。凡提供假房产证或不动产权证、假户口本等虚假证件的,一经发现,该适龄少年由教育部门按照就松不就紧的原则统筹安排义务教育学位。
(9)民办初中学校优先录取(或提前录取)、注册录取或派位录取后放弃缴费确认生源统筹安排。凡被民办初中录取但放弃缴费及录取资格的,均按统筹类别由教育部门依据其学区学校学位容量情况,相对就近统筹安排义务教育学位。
3.招生入学相关政策规定
对本行政区域内的现役军人、高层次人才、公安烈士、公安英模和因公牺牲、一级至四级因公伤残公安民警、消防救援人员、道德模范、少数民族流动人口,来昌随迁人员等子女接受义务教育按市教育局相关要求实施。
4.城区适龄残疾少年入学报名时间为8月15日。家长携适龄残疾少年,持家庭户口本、合法常住固定住所证件、儿童预防接种卡、残疾证(或医院证明)、体检证明等证件,到辖区特殊教育学校报名入学。各城区教育行政部门应创造条件推进融合教育,为能够接受普通教育的适龄残疾儿童少年就近入学提供随班就读的便利。
5.省属事业单位办义务教育学校,在网点有待完善、生源较多的区域,满足本单位职工子女就读后,招生学校在征得其上级主管单位同意后,由市、区教育部门与招生学校协商,空余学位面向社会招收学生,采取政府购买学位等形式,合理设置学区范围,实行划片招生。政府购买初中学位的学校(省属事业单位办学校及民办学校)及学生人数须报经市教育局审核同意后确定。
(三)城区民办初中学校招录
城区民办初中学校招录工作按市教育局《关于做好2021年义务教育免试就近入学工作的实施意见》和南昌市招生考试委员会办公室《关于印发
<南昌市2021年城区民办义务教育学校招生录取工作实施办法>的通知》(洪招考办字〔2021〕8号)有关规定执行。南昌市2021年城区民办义务教育学校招生录取工作实施办法>对未经“南昌城市大脑”信息采集报名的学生,一律不予办理招生录取手续。对已填报城区民办初中志愿的学生,凡未被民办初中录取的,由有关教育部门根据学区划分和生源类别安排入学。经民办初中学校缴费确认录取的学生,不再按初中学校招生学区范围安排公办初中学校。凡被民办初中录取但放弃缴费及录取资格的,均按统筹类别由教育部门依据其学区学校学位容量情况,相对就近统筹安排义务教育学位。未经“南昌城市大脑”缴费录取的学生,民办学校一律不得提前为其办理缴费。
民办初中学校须严格按照教育行政部门批准的招生计划招生,严禁招收其他学校已录取并报到的学生,坚决落实招生入学纪律要求。对民办学校擅自违规招收的学生,一律不予办理录取手续、不予办理学籍、不予办理初中学业水平考试考籍。
六、初中学校新生录取和报到注册
城区公办初中学校按照划分的学区范围接收具有本市城区户籍的小学毕业生和符合条件的随迁子女。如果学区范围内需要服务的学生数量未超过学校接纳能力,则全部接收。如果学区范围内需要服务的学生数量超过学校接纳能力,则按规定的类别顺序接收学生。根据城区公办义务教育学校招生严格实行容量限额管理规定,按照教育行政部门公布的公办义务教育学校学区范围内生源认定次序排序办法确定生源排序,市教育考试院按类别先后分批次发放小升初入学名单至初中学校,进行新生录取。凡经“南昌城市大脑”核验入学信息无误,自动生成学位分配的生源,初中招生学校一律不得拒收。
(一)录取批次。公办初中学校招生具体录取批次为:
第一批次,7月24日-26日;第二批次,8月7日-9日。
(二)报到注册。根据市教育局有关要求,小学毕业生家长须在规定时间内携带该生,按照“南昌城市大脑”学位信息一键查场景显示的分配学校前往招生学校办理报名入学手续。在办理正式录取学生报到手续的同时,须在“南昌城市大脑”学位信息一键查场景中提交确认报到。
初中学校按本校实际招生批次录取名单,通知和组织新生报到注册,登录小升初系统进行网上报到确认,并督促报到注册新生登录“南昌城市大脑”进行网上确认报到。小升初系统双确认截止时间按批次分别为7月26日17:00、8月9日17:00。各初中学校分别于7月27日、8月10日反馈本校批次学生报到情况。
(三)录取公示。各初中学校按实际录取批次在学校显著位置公示报到注册学生名单(公示内容须包括学生的姓名、性别、毕业学校、排序类别、学校监督和举报电话)等信息。各初中学校须打印报到、注册及公示学生名单列表,加盖学校公章后,于9月5日前交至市教育考试院中招科。
(四)届时尚未安排的外地返昌学生及随迁子女,市教育考试院于7月28日至8月6日集中受理和协调统筹安排。
各初中学校须严格执行招生纪律,自觉接受市、区教育招生部门的工作监督和招生管理,凡经招生部门裁决确定安排的生源,不得拒收。
九、新生建籍
9月15日小升初建籍。城区初中学校一年级新生统一报名结束后,由市教育考试院将新生录取名册固化刻成光盘,报市教育局备存。各区教科体局(办)、初中学校要严格按照市教育局关于印发《南昌市中等学校招生考试(普通高中学业水平考试)考籍管理办法(试行)》的通知要求,依据市教育考试院新生录取名册建立中等学校招生考试考籍,并进一步严格相关工作管理及转移,凡未经市教育局批准和市教育考试院网上录取而擅自招生入学者,不予办理初中学业水平考试考籍。
十、工作要求
各城区和相关学校要本着“公开、公平、公正”的原则,认真落实工作责任,严格执行招生政策和纪律,接受群众监督,争取家长理解、社会支持。各级招生部门和相关学校要通过多种形式主动向社会公开相关信息,要设立举报电话,凡有举报,一经纪检监察部门查实,将按照有关规定对当事人和单位给予处分。疫情防控期间,各级招生部门和相关学校通过网络、工作群、电话、短信等方式宣传发布招生要求、通知有关事项,尽可能避免人员聚集,做好分段错峰合理安排。
要统筹义务教育资源均衡配置,推进小升初机制改革,优化报名流程,促进义务学校教育标准化建设。要继续落实优质高中招生名额合理分配到区域内初中的比例,在学区范围连续就读三年(含按规定正常转学和休学)的在籍应届初中毕业生,具备均衡生资格,大力促进教育公平,提升社会满意度。
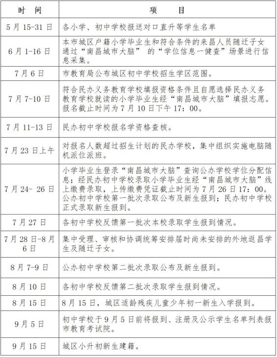
南昌市2021年城区小学升初中免试就近入学招生录取日程安排

(点击可查看大图)
原标题:《南昌发布通知!事关小升初免试就近入学》