原创 英硕 医学界心血管频道
双抗使用速成手册
抗血小板药物是治疗冠心病的基石,随着人口老龄化进程加速,冠心病患病率越来越高,而老龄患者可能患有多器官疾病,因此安全、有效使用抗血小板药物已不仅是心血管科医生的独有任务,还是其他学科同道需要掌握的技能。
适逢《冠心病双联抗血小板治疗中国专家共识》(以下简称《共识》)发布之际,在此与大家共同学习一下抗血小板药物的使用方案,以便在临床工作中使用。
谈到抗血小板治疗,就离不开评估缺血和出血风险,与其这么说,倒不如说根据缺血和出血风险来决定抗血小板方案。
一、评估出血和缺血风险
当面对一名患者时,首先应根据现存资料大致了解其出血和缺血风险(表1)。同时导致高出血和高缺血风险的因素大致有4个:高龄、贫血、肾功能不全、心功能不全。
写到这我突然想到一个迅速记忆出血和缺血风险的窍门,供大家参考。读过鲁迅先生写的《祝福》的同学应该还记得祥林嫂这一人物,形容枯槁,严重营养不良,类似这种形象的老年女性,多合并贫血及脏器功能不全,易出血。
反观《灌篮高手》中的安西教练,肥头大耳,一直坐在板凳上看着球员打球,而樱木花道最喜欢拍他的下巴,这种形象的患者,多患有代谢综合征,冠脉情况也比较严重,缺血风险高。
表1 高出血和缺血风险初筛

当对患者出血和缺血风险有了大致了解之后,下一步我们需要根据患者冠心病的严重程度(稳定性冠心病或急性冠脉综合征)来决定是保守治疗还是进行血运重建[经皮冠状动脉介入治疗(PCI)或冠状动脉搭桥术(CABG)]。此时要对患者出血和缺血风险进行细分,会用到以下3个表格(表2、表3、表4)。
表2主要介绍导致血栓风险因素,高血栓风险相较于中血栓风险,多了早发冠心病[<45岁或快速进展(2年内出现新病变)]、全身炎症性疾病及手术因素。
表3主要介绍导致出血风险因素,其中14条主要标准,6条次要标准。
表4是根据评分评估患者双抗时程,PRECISE‑DAPT评分是用于评估刚行PCI治疗后是否需要长时程双抗治疗,而双联抗血小板(DAPT)评分适用于已经PCI术后标准双抗12个月无出血患者,是否还需要继续双抗治疗。
表2 PCI患者中高危血栓时间风险评估(欧洲心脏病协会)

表3 高出血风险学术研究联合会(ARC‑HBR)定义的PCI高出血风险标准

表4 用于双抗持续时间决策的风险评分

看到表3、4后,大家肯定会非常郁闷,这么大的表格,还有评分,怎么能迅速掌握呢?其实表格的内容我们大致了解一下就行,因为工程师已将这些评分做成了计算器(图1、2、3),将患者相关指标输入进去,结果瞬间出现,是不是很方便?

图1 ARC‑计算器

图2 PRECISE‑计算器

图3 计算器
二、制定安全、有效的抗血小板方案
本《共识》分别介绍了慢性冠脉综合征(是否行血运重建)、急性冠脉综合征(是否行血运重建)、(溶栓治疗)、术后拟行非心脏外科手术及非瓣膜性心房颤动患者双抗治疗方案,因表格篇幅太大,现将流程图展示一下(图4)。

图4 流程图
首先要熟练掌握出血和缺血的风险因素,并会使用相关计算器,然后根据出血和缺血风险高低,制定双抗方案。
1、如使用单抗,首选阿司匹林(75~100mg qd),不耐受或禁忌使用P2Y12受体抑制剂。
2、中至高缺血风险不伴高出血风险,无论慢性冠脉综合征、急性冠脉综合征还是患者,均建议阿司匹林+P2Y12受体抑制剂至少12个月,慢性冠脉综合征患者可使用氯吡格雷(负荷量300~600mg,维持量75mg qd),如果冠脉病变复杂或急性冠脉综合征患者,术前、术后均建议使用替格瑞洛(负荷量180mg,维持量90mg bid)。标准双抗12个月后改为阿司匹林+替格瑞洛(60mg bid)。
3、生物可吸收支架术后双抗[阿司匹林+氯吡格雷(负荷量300~600mg,维持量75mg qd)或替格瑞洛(负荷量180mg,维持量90mg bid)]至少12个月。
4、慢性冠脉综合征药物涂层球囊术后双抗1~3个月,后长期阿司匹林治疗。
5、高出血风险患者,慢性冠脉综合征患者术后建议双抗1~3个月,急性冠脉综合征非血运重建患者建议双抗至少1个月,而患者建议双抗3~6个月,首选保留阿司匹林。
6、对于因行溶栓治疗患者,推荐阿司匹林+氯吡格雷使用12个月,如年龄≥75岁,氯吡格雷不用负荷量。但如果年龄<75岁,如缺血风险高或后续行溶栓后,使用阿司匹林+替格瑞洛(负荷量180mg,维持量90mg bid)。
7、因为抗血小板药物增加术中出血,而外科手术本身会增加缺血事件,因此对于择期行非心脏外科手术患者,需要权衡利弊。术前3天停用替格瑞洛,5天停用氯吡格雷。
对于术后患者,如外科手术出血风险低,维持阿司匹林,术后尽快恢复原来抗血小板方案。而当手术不是很紧急,尽量双抗1个月后进行,此时停用P2Y12受体抑制剂比较安全。
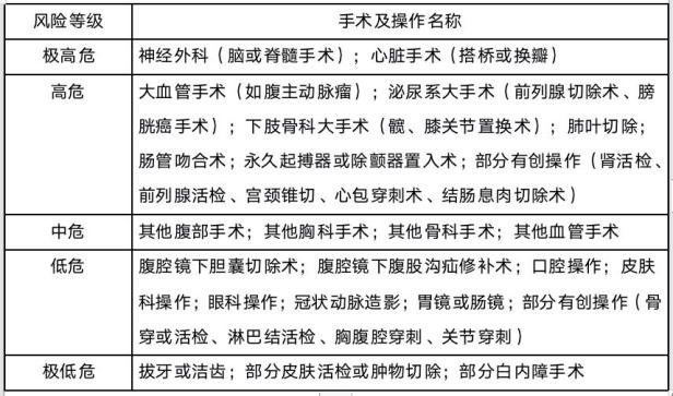
近期存在高缺血风险患者,择期外科手术尽量推迟至6个月后。既然提到外科手术的出血风险,那么请看表5。虽然是这样,但现实情况并不尽如人意,我就曾遇到好几个术后患者因为要拔牙而不得不停用抗血小板药物。只能是一声叹息!
表5 常见手术或有创操作的出血风险

8、以前临床上我们对于非瓣膜性房颤合并患者通常阿司匹林+氯吡格雷+利伐沙班(2.5mg bid),1个月后改为氯吡格雷+利伐沙班(15mg qd),12个月后改为利伐沙班(20mg qd)。
本《共识》指出卒中高危患者,三联药物使用1周,如缺血风险高可使用至1个月,如支架血栓风险高,考虑新型口服抗凝药+替格瑞洛双联治疗替代阿司匹林+氯吡格雷+口服抗凝药三联治疗。12个月后终止抗血小板治疗,后长期口服抗凝药物。
本文干货丰富,需要我和大家一起反复学习,才能熟练掌握。
本文首发:医学界心血管频道
本文作者:英硕
原标题:《如何制定安全、有效的抗血小板方案?超详细干货,快收藏!》